2019-09-10 17:37
此通知于2019年8月8日进行公示通知,将于2019年8月8日正式生效。
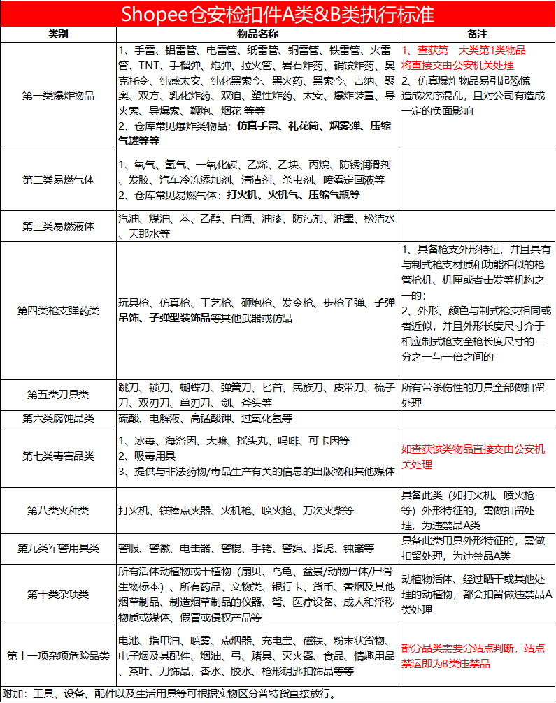
1.Shopee平台违禁品分类标准

注:
1.所有查获的违禁品不限制于表格内物品名称,以物品实物是否附带有国家民航总局明令禁止运输的危险品功能以及威胁航空器安全飞行的因素和国家检验检疫局及海关限制出口物品,为最终类别判决。
2.禁运商品指导目录: 国家邮政局 公安部 国家安全部关于发布《禁止寄递物品管理规定》的通告
3.若卖家想要确认商品是否可以邮寄,可以拨打仓库客服电话咨询,仓库电话号码:4009302015
2.常见违禁品种类
近期在Shopee仓库、海关、机场发现多起卖家运输违禁品的情况,导致许多包裹被机场或海关扣留,影响物流时效。为了提升买家的购物体验,同时避免运输违禁品造成物流时效延误,请卖家自查并下架违禁品。若有卖家寄运禁售商品每笔订单将计3分惩罚计分。
常见违禁品如下:
管制刀具
打火机/火种/万次火柴/万能打火石等
玩具枪/枪支仿制品/鱼枪等
镁棒
警棍/双截棍/指虎等
活体类物品
假货/侵权商品
多功能工具(含刀)
狗狗训练发射器
点火器
活体贝壳
干树枝(植物类)
仿真手雷钥匙扣
子弹形状项链配饰
镁棒/条
指虎
喷火头
货币类(包括但不仅限于假币、假钞、纪念币、游戏币、古代货币、铜钱、仿制货币)
若有任何疑问,详情请咨询您的客户经理!(来源:Shopee)
以上内容属作者个人观点,不代表雨果网立场!如有侵权,请联系我们。
相关链接:《Shopee成人用品上架规范及处理办法》