已收藏,可在 我的资料库 中查看
关注作者
您可能还需要
独立站
DTC出海启航盛典
立即报名
加入社群
独立站近期活动
AI
智造爆款 · AI先行
立即报名
加入社群
近期活动
查看更多>

速卖通2020招商新政:年费改为保证金,三次考核不达标将被清退

知识产权问题迫在眉睫

速卖通2020招商新政:年费改为保证金,三次考核不达标将被清退

雨果网获悉,近日全球速卖通发布公告表示,为了更好的保障消费者体验,规范卖家的经营行为,平台将于北京时间2019年11月27日下午14:00点左右启动新的招商政策。

针对2019年11月27日14:00功能上线后申请入驻的新卖家,无须向平台缴纳年费,但应按照卖家规则提供保证金。卖家在申请入驻经营大类时,应指定缴纳保证金的支付宝账号并保证其有足够的余额。平台将在卖家的入驻申请通过后通过支付宝冻结相关金额,如果支付宝内金额不足,权限将无法开通。保证金按卖店铺入驻的类目(经营大类)收取,收取标准参照现有的年费标准  链接  。如果店铺入驻多个类目(经营大类),则保证金为多个类目(经营大类)中的最高金额,不做叠加。针对北京时间2019年11月27日前已入驻的老商家,平台计划于2020年1月启动续签或重新入驻流程,11月27日上线的功能与这部分卖家没有操作上的关联、影响。

据了解,针对新商家的入驻,速卖通方面强调,用于保证金缴纳的支付宝账号一经指定,在店铺未彻底退出、清算前,不得变更。在出现保证金处罚后,卖家也应当按照卖家规则通过该指定支付宝账号进行补缴(但请注意:卖家退出后,同一经营年度内不得再准入同一经营大类)。同时,速卖通未来会为经营能力良好的卖家引入网商银行作为额外担保人,为卖家遵守和履行卖家规则提供担保。对于由网商银行作为额外担保人的卖家,平台将释放由支付宝冻结的保证金,释放后,网商银行有权直接从平台释放的保证金中划扣与保证范围一致的金额,作为卖家向网商银行的履约担保。

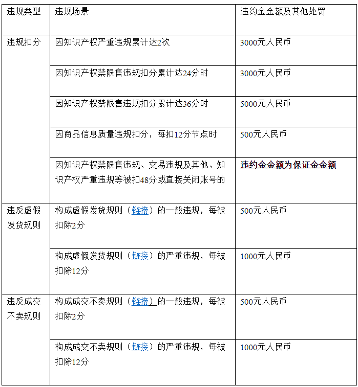
保证金扣款规则

速卖通2020招商新政:年费改为保证金,三次考核不达标将被清退

1、什么时候开始实行扣款政策?

答:预计2020年1月开始实行,具体时间请等待平台细则通知。但是从卖家冻结开始就已经受到平台监管,如果严重违反平台规则,账号被关闭,那么保证金还是随时没收的哦~

2、关于扣款的明细如何查询?

答:我们会有页面单独展示保证金扣、补的明细,请您后续关注~

3、2020年1月之前的违规扣分是否会累计到保证金规则生效之后一起扣款?

答:需要分情况来看,简单的说就是看规则生效后是否有新扣分产生来区分,举例如下:

举例1:2019年12月因商品信息质量违规扣分12分,2020年1月保证金规则生效之后,是否会直接扣除500?

答:不会,在规则上线后,没有新的扣分产生,我们不会对过往记录追溯。

举例2:2019年12月因商品信息质量违规扣分6分,2020年1月规则生效之后又扣了6分,是否会按照12分累计扣除500?

答:此类累计成12分,会按照12分累计扣除500元。在规则上线后,有新的扣分产生,我们会对目前仍旧生效的过往记录进行追溯累加。

4、保证金额度为0或为负数时,会怎么样?

答:保证金金额一旦为0的时候,平台会操作商品下架。如果您不再经营,您这边需继续完成订单等售后服务并申请类目退出。如果您想要继续经营,需要补齐保证金金额,再手动操作上架商品。

5、如果速卖通店铺保证金有欠费,是否会影响到其他阿里系平台比如网商贷等的信用?

答:目前不会,但是我们保留处置的权力,如果情节恶劣,我们会进行处置。

6、针对保证金扣款有异议的是否可以申诉,以及申诉成功后是否会退回扣罚的保证金吗?

答:可以申诉,如果申诉成功就会退回。

7、同一个主体(即店铺属于同一个认证公司或者个体户)下的店铺,其中一个店铺保证金为0或为负数,是否会影响到其他店铺?

答:目前不影响,但是在做未来规划时会把这部分的关联信息考虑进去,不排除后续会影响的可能。

保证金的退还

如果卖家缴存了保证金,卖家退出经营且不存在卖家规则规定的违规违约行为,保证金将全额原路返还至卖家绑定的支付宝账号中 (或直接在支付宝账号中完成解冻)。如果存在卖家规则规定的违规违约行为,扣除相应部分后,余额部分会原路返还至卖家绑定的支付宝账号中 (或直接在支付宝账号中完成解冻)。

Q:保证金存在GMV考核奖励返还的机制吗?

A:保证金模式我们不再进行GMV考核奖励返还机制啦,只要卖家一直保持优质的服务质量,不违反平台规则和底线,那么就相当于没有这部分的经营成本~

Q:保证金如何结算呢?还是每年年底结算,年初缴纳吗?

A:不是的哦,入驻的时候会缴纳一笔保证金,不打算在平台继续经营了,选择退出时,所有的交易全部处理完成后,我们会把结余的保证金退还给卖家。

例子:小明在2020年3月25日入驻时存缴保证金10000元,中途没有违规扣罚,诚信经营,2020年12月2日退出经营时,所有的交易全部处理完成后,平台将10000元保证金原封不动的退还。

Q:服务能力考核累计三次不满足要求清退,是清退后永远不能再次入驻,还是本年度不能再次入驻?是相同大类不能再次入驻,还是其他大类也不能再次入驻?保证金扣除吗?

A:服务能力考核累计3次不满足要求,平台进行清退,账号至此以后都不可再进行经营了,不论什么大类或者时间。服务能力考核不满足要求不会对保证金进行扣费。清退时,正常退还。(服务能力考核规则见平台后续细则公告)

Q:当前账号主动退出大类后本年度内是否还可以入驻相同大类?

A:目前账号主动退出大类后本年度内仍旧不可以入驻相同大类,2020年后我们会调整政策,允许同一年度重新入驻相同大类,请关注后续细则内容。

Q:我申请账号退出经营,保证金是立马解冻吗?

A:不会,在您退出经营成功后,且所有订单交易完成,保证金才会退还。如果在类目退出后,订单没有全部完结的中间,触犯扣费场景(如成交不卖等),那我们会继续扣保证金,请知悉。

平台管理机制升级

平台鼓励持续给消费者提供良好服务的卖家不断壮大经营体量,但反对损害消费者体验的经营行为。平台将对考核规则升级:

1)  平台将启动店铺服务能力考核:平台将在商家成长基础上,升级原“服务能力”模块,重新定义服务能力考核指标,后续每月考核服务能力得分,若累计三次不满足平台要求清退出平台,清退后不予再次入驻。具体服务指标及规则,关注平台12月公告。

2)  商品治理:平台将加大商品搜索作弊的处罚,同时针对持续无出单无浏览曝光商品将定期下架,以此提醒卖家精细化运营自己的商品。具体规则关注平台12月公告。

速卖通2020招商新政:年费改为保证金,三次考核不达标将被清退

速卖通2020招商新政:年费改为保证金,三次考核不达标将被清退

速卖通2020招商新政:年费改为保证金,三次考核不达标将被清退

速卖通2020招商新政:年费改为保证金,三次考核不达标将被清退

分享到:

--
评论
最新 热门 资讯 资料 专题 服务 果园 标签 百科 搜索

收藏

--

--

分享