近日,雨果网获悉eBay再次进行政策强化和重申:非货运表现管理政策变更为物品与描述不符纠纷表现管理政策。
公告原文如下:
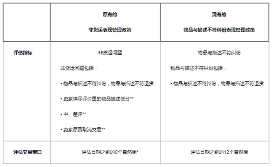
eBay作为一个连接全球买家和卖家,提供公平、可信交易的平台,我们始终要求卖家以符合产品合规标准,并且合理的价格销售物品。对于物品质量管控,我们要求卖家应当管理好买家预期,以减少买家由于收到的货物与预期不符而产生的差评与纠纷。为了更有效管理非货运相关的纠纷从而进一步提高买家体验,自2020年5月25日起,eBay将把现有的非货运表现管理政策更改为物品与描述不符纠纷表现管理政策。
政策具体内容如下:

*周日到周六为一个自然周
**虽然现有的物品与描述不符纠纷表现管理政策的评估已不再包含这些非货运问题,但卖家仍须注意其帐号在相关方面的表现并继续遵守eBay平台其他的政策。
如何评估?
eBay将审核您的帐号在评估交易窗口期间的物品与描述不符纠纷,如果在此期间该帐号在卖家中心的物品与描述不符纠纷显示状态为非正常状态,则eBay将可能对您的帐号采取措施,包括但不限于刊登下架,销售限制,帐号冻结等。希望您能严格检查您的物品质量,优化刊登的物品描述,降低物品描述不符纠纷,防止帐号受限。
您该如何做?
卖家应当力争为买家提供符合其预期的商品,为此eBay建议卖家:
• 物品描述精准并且详尽;
• 使用清晰的图片描述;
• 列出所有产品规格和说明;
• 阐明尺寸大小和度量单位以避免任何误解;
• 增加产品使用指南;
• 诚实描述商品真实质量,陈述所有瑕疵或缺陷,例如划痕,褪色等;
• 及时回复买家的咨询;及
• 如若出现纠纷,请及时联系买家妥善解决
(编辑:江同)
以上内容仅代表作者本人观点,不代表雨果网立场!