加价购活动是一款店铺自主营销工具,只要你开通Gearbest店铺,即可免费使用。加价购促销指用户消费满足限定金额时,支付一定费用换得赠品;完整创建流程,共四步:【填写活动信息】-【设置主商品】-【设置赠品】-【创建成功】;
(1)参加活动的商品必须在活动生效期内才享有活动的减免条件;
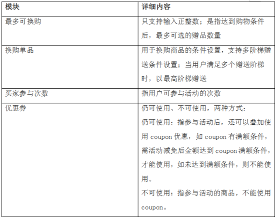
(2)同一活动下同时满足多个满赠条件时取最高;
登录【卖家后台】-【营销管理】-【店铺活动】,点击【创建加价购】。
在【活动名称】一栏内填写对应的活动名称,买家不可见;
在【活动开始时间】以及【活动结束时间】内设置活动对应的开始时间以及活动结束时间。
创建好活动信息后,选择参加活动产品,每个活动最多只能选择100个SKU;
目前可以支持通过SPU/SKU、发布类目、商品分组、商品标题、价格区间搜索对应的产品;
选择产品后,产品数会在选择栏的右边进行展示。

点击【提交】后完成活动创建及设置,活动处于未开始状态,此时可以进行增加/减少活动产品,停止活动等操作。
活动列表中,可根据“活动状态”筛选进行查看活动内容,包括:未开始、进行中、已结束、已停止。
在活动开始前允许任意编辑活动信息;活动在开始后,只能在任意时间段编辑以下数据:
活动结束时间允许变更为大于当前时间的任意时间;
加价购活动商品、允许增加和减少;
用户最多可购买数量,允许增加、不允许减少;
用户可参与次数,允许增加、不允许减少;
换购规则允许增加和减少;
换购品总数允许增加、不允许减少。
7-1商品详情页面
针对商品详情页面中的Promo加价购信息展示,买家可以通过点击View More 的链接看到该加价购活动详情,并且找到更多符合同一活动的产品,如图7-2。
7-2购物车页面
7-3购物车页面
在购物车中各个信息的展示,若买家的下单金额未满足要求,则会引导买家再去凑单哦,买家点击左上角活动信息即可跳转到符合活动要求的产品list页面,详情如图7-4。
7-4凑单页面
卖家入驻申请
点击报名(https://www.cifnews.com/form/3857?origin=article)
(编辑:江同)
以上内容属作者个人观点,不代表雨果网立场!