已收藏,可在 我的资料库 中查看
关注作者
您可能还需要
独立站
AI+跨境出海峰会
立即报名
加入社群
独立站近期活动

1个月日出千单? Shopee全新海外仓0门槛运营, 1店多运再享佣金优惠+秒杀位

一年之计在于春,Shopee已发布两重利好助跨境卖家找到2021爆单新增长点:4.4大促提升为首个超级大促,助你打开流量

1个月日出千单? Shopee全新海外仓0门槛运营, 1店多运再享佣金优惠+秒杀位

1个月日出千单? Shopee全新海外仓0门槛运营, 1店多运再享佣金优惠+秒杀位

一年之计在于春,Shopee已发布两重利好助跨境卖家找到2021爆单新增长点:4.4大促提升为首个超级大促,助你打开流量;巴西站全面开放跨境卖家入驻,带你掘金南半球。今天,Shopee带来第三大利好消息:海外仓全新升级多模式服务,给你物流新选择,降本又增效。

Shopee海外仓升级涵盖多方面:上线一店多运,2种开店模式满足各类卖家需求;突破原有品类限制,打开全新商机;提供仓储、出货、售后等一站式服务,0门槛运营让小白也能上手。

不少卖家已巧用海外仓找到爆单新路径,实现日出千单。海外仓5.5、6.6大促资源位已开放报名,免佣金还送秒杀位?速看!

1个月日出千单? Shopee全新海外仓0门槛运营, 1店多运再享佣金优惠+秒杀位

Shopee构建东南亚最大仓库交付网络,逐步开设更多仓库,打造一站式管理方案并不断提升物流时效,让跨境商品以最低价格最快速度送达消费者手中。

2020年,Shopee海外仓跨境单量上涨近4倍,海外仓GMV上涨近6倍。2021年,各项表现仍在攀升,3月海外仓跨境单量较去年12月上涨近2倍。

1个月日出千单? Shopee全新海外仓0门槛运营, 1店多运再享佣金优惠+秒杀位

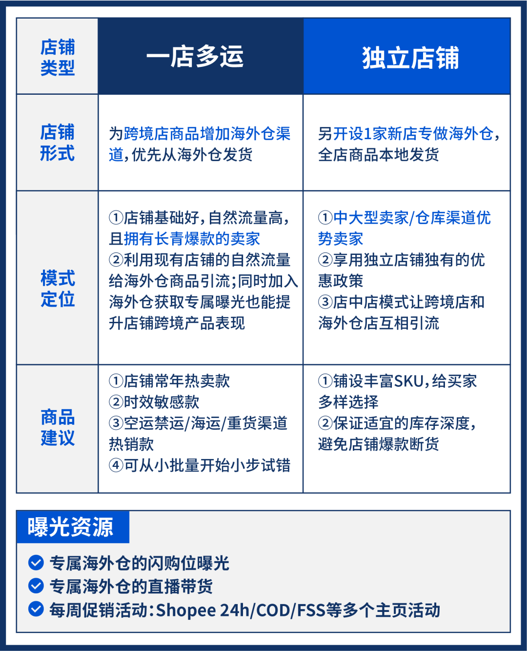
卖家在考虑是否使用海外仓时,常担心独立开海外仓店铺的流量问题,Shopee新上线一店多运模式,为跨境店内商品开通海外仓直发服务。通过该功能,卖家能在原有店铺的运营基础上,利用海外仓流量提升跨境店铺整体表现。

卖家可根据自身情况,选择一店多运或开通海外仓独立店铺。无论是哪种店铺模式,都将获得Shopee专属海外仓闪购位曝光、每周促销活动等多个主页活动资源。

1个月日出千单? Shopee全新海外仓0门槛运营, 1店多运再享佣金优惠+秒杀位

1个月日出千单? Shopee全新海外仓0门槛运营, 1店多运再享佣金优惠+秒杀位

Shopee海外仓在原有优势上再度升级,助卖家突破SLS品类限制,扩宽可售商品类目,开拓商机。与此同时,Shopee海外仓更提供一站式运营管理,让你省心爆单。

1个月日出千单? Shopee全新海外仓0门槛运营, 1店多运再享佣金优惠+秒杀位

拓宽可售商品类目

灵活管理商品库存

Shopee海外仓既适合热卖品降成本、提时效,又适宜布局空运高成本或时效敏感型产品。此外,卖家亦可突破空运禁运品盲区,销售充电宝、无人机、大容量液体化妆品等商品,让“无人区”成为你的“致富地”。

1个月日出千单? Shopee全新海外仓0门槛运营, 1店多运再享佣金优惠+秒杀位

与此同时,Shopee升级商品库存管理,每周输出商品库存情况及热销品补货建议,同时提供及时的提品审核服务,帮助卖家更准确地分析在库情况并及时补货,让卖家能更频繁地发货、补货。

1个月日出千单? Shopee全新海外仓0门槛运营, 1店多运再享佣金优惠+秒杀位

一站式管理降低运营门槛

丰富流量资源助你造爆款

Shopee提供仓储、出货、售后等一站式管理。卖家商品运货到本地海外仓后,店铺产生订单后,本地仓库负责打包出货以及售后等环节。目前,马来新海外仓由Shopee与第三方物流公司合作负责头程运输,卖家仅需发货,后续物流环节皆由平台负责,大幅减少漏货、货损等问题。此外,海外仓为卖家推出全新专属客服团队,提供专业咨询,悉心处理卖家在全流程中遇到的任何问题。

1个月日出千单? Shopee全新海外仓0门槛运营, 1店多运再享佣金优惠+秒杀位

针对卖家常担心的流量资源等问题,Shopee海外仓专属流量扶持,提供主页曝光、限时特卖、专属活动等多种活动资源扶持,为店铺强势引流,打造爆款。卖家只管上新入仓,Shopee带你轻松爆单!

1个月日出千单? Shopee全新海外仓0门槛运营, 1店多运再享佣金优惠+秒杀位

Shopee海外仓用“卖家成绩”说话,且看下文:女装卖家多SKU少量备货让热销品大爆,品牌电子卖家精细化运营1个月日出千单。

1个月日出千单? Shopee全新海外仓0门槛运营, 1店多运再享佣金优惠+秒杀位

老卖家新爆点:热销品类女装卖家

多SKU少量备货,粉丝超3万

热销品类女装卖家小张布局Shopee海外仓,仅单站点累计粉丝超3万。小张去年旺季大促前开始备货,9.9大促单量近400,10.10大促乘胜追击,最终11.11大促获得日出千单的佳绩。同时,在大促后,小张店铺余热强,单量依然保持稳定的增长。

1个月日出千单? Shopee全新海外仓0门槛运营, 1店多运再享佣金优惠+秒杀位

在运营方面,小张前期选择热销品发往海外仓,后期上新前,先通过SLS测品。对于表现一般的产品,他会及时清仓,而对于销量好的产品,则会及时补货,并开发相似款式。在备货方面,前期他选择多SKU少量备货,再根据销售情况持续补货,确保热销产品不断货,而资金流也会更稳健。大促前加大备货量必不可少,绝不能在大促时出现断货的情况!

1个月日出千单? Shopee全新海外仓0门槛运营, 1店多运再享佣金优惠+秒杀位

1个月日出千单? Shopee全新海外仓0门槛运营, 1店多运再享佣金优惠+秒杀位

精品路线新玩法:品牌电子卖家

30个产品1个月日出千单

只有30款产品,能爆单吗?品牌电子卖家小李表示:“用海外仓,可以。”小李从去年9月加入海外仓,仅仅开通1个月,10.10品牌大促,单量近千单,成为垂直运营典范。

1个月日出千单? Shopee全新海外仓0门槛运营, 1店多运再享佣金优惠+秒杀位

产品虽少,价格俱全。小李注重店铺产品价格规划,细分为冲量款、引流款和盈利款,再通过组合定价,利用买家“买越多省越多”的心理,借助Shopee套装优惠和加价购2种免费营销工具,实现整体客单价提升。此外,Shopee对于海外仓有诸多定向引流项目,小李积极报名客户经理推荐的活动,参加海外仓激励计划,享受更多平台资源,赢在爆单起跑线。

1个月日出千单? Shopee全新海外仓0门槛运营, 1店多运再享佣金优惠+秒杀位

1个月日出千单? Shopee全新海外仓0门槛运营, 1店多运再享佣金优惠+秒杀位

4.4大促将至,5.5、6.6大促还会远吗?速抢大促资源包,所有类型卖家均可申请,还可同时获得多种激励(运货量需分开计算)。名额有限,先到先得!

1个月日出千单? Shopee全新海外仓0门槛运营, 1店多运再享佣金优惠+秒杀位

Shopee泰国站点5.5大促激励计划

报名截止时间:4月2日

1个月日出千单? Shopee全新海外仓0门槛运营, 1店多运再享佣金优惠+秒杀位

1个月日出千单? Shopee全新海外仓0门槛运营, 1店多运再享佣金优惠+秒杀位

*注:¹泰国5.5大促选品指南请联系客户经理获取;²品牌卖家包括参与虾皮商业计划(JBP)的卖家及其他品牌卖家,具体可与客户经理沟通确定;³大促金可用于购买后续其他大促资源,有效期为5-8月。

1个月日出千单? Shopee全新海外仓0门槛运营, 1店多运再享佣金优惠+秒杀位

Shopee马来站点6.6大促激励计划

报名截止时间:4月19日

1个月日出千单? Shopee全新海外仓0门槛运营, 1店多运再享佣金优惠+秒杀位

1个月日出千单? Shopee全新海外仓0门槛运营, 1店多运再享佣金优惠+秒杀位

1个月日出千单? Shopee全新海外仓0门槛运营, 1店多运再享佣金优惠+秒杀位

海外仓福利月月更新,如您还未开通海外仓,可先填写意向表。Shopee客户经理2个工作日内将与您对接。

已入驻Shopee的卖家可联系您的客户经理获得更多信息。

尚未入驻Shopee的卖家,赶紧入驻!2021,Shopee继续成就每一种出海可能!

戳此进入入驻通道>>>

(来源:Shopee跨境电)

以上内容属作者个人观点,不代表雨果网立场!如有侵权,请联系我们。

(来源:Shopee跨境电商)

分享到:

--
评论
最新 热门 资讯 资料 专题 服务 果园 标签 百科 搜索

收藏

--

--

分享
Shopee跨境电商
分享不易,关注获取更多干货