已收藏,可在 我的资料库 中查看
关注作者
您可能还需要
独立站
DTC出海启航盛典
立即报名
加入社群
独立站近期活动
选品
上海API情趣展·雨果跨境探展
立即报名
活动咨询
近期产业带活动
查看更多>>
AI
养龙虾不如养骡子
立即报名
加入社群
近期活动
查看更多>

科普|跨境物流怎么操作?时间节点一次看懂!

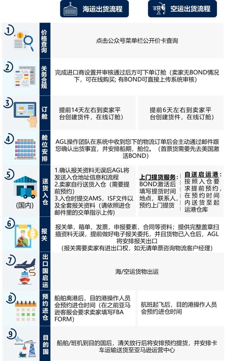
海空运的基本出货流程以及操作时间节点一览!

科普|跨境物流怎么操作?时间节点一次看懂!

我们在跨境知识调研中发现卖家们更想了解跨境物流操作的时间节点,因此特别整理了海空运的基本出货流程以及操作时间节点给各位卖家作为参考。

首先,我们整理了亚马逊跨境物流服务(Amazon Global Logistics)中国到美国的海空运的基本流程,卖家朋友们可以参考流程做相应的准备,下表分别列出了货物在到达目的国前的九大步骤。如果您是还没使用过亚马逊跨境物流服务的卖家,可以参考下图中的操作时间节点来安排您与亚马逊跨境物流服务合作的第一票货物。

科普|跨境物流怎么操作?时间节点一次看懂!

图片来源:亚马逊全球物流

实际上的操作日程又为何呢?同样以美国站点为例,我们列出了在创建订单之后的日程节点,助您轻松准备货件!

海运操作日程指南

离港前第5天:装箱,提货或自配送货物→离港前第4天:自清关或LSP清关行清关→离港前第2天:查验(可能)→离港:货物离开启运港→离港后第3天:签发提单并收集目的港清关资料→离港后第5天:入仓预约已完成→船到港前5天:进口预清关→到港:货物到达目的港

空运操作日程指南

第0天:提货或自送货→第1天:自清关或LSP清关行清关→第2天:出口报关结束航班起飞→第3-6天:货物抵达至目的港机场进行预清关,预约目的港FC进仓→第7天:目的港进口清关完成,安排卡车送货

请注意:

并不是所有港口都实行先进港后报关。以上海为例,上海洋山港实行先报关,后进港;其余港口则是先进港,后报关;

每逢黑色星期五、网购星期一、圣诞节等货运旺季,大量入仓预约及操作,爆仓、塞港、海关查验等都会延长运输时间,建议您考虑这些因素,提前准备货物。

在您的订单创建后,无论您是通过卖家平台(Seller Central)或是亚马逊全球物流订舱平台(Shipper Central),亚马逊跨境物流服务都能提供在线追踪货物的功能,卖家可通过下方指引查询、追踪货件状态。

以上就是有关亚马逊跨境物流服务的相关操作和时间节点的说明和介绍,如果您还有更多跨境物流相关的疑问或想要获取相关信息,可通过点击“立即咨询”向我们留言,我们会尽快为您回复解答。

(编辑:江同)

以上内容属作者个人观点,不代表雨果跨境立场!

分享到:

--
评论
最新 热门 资讯 资料 专题 服务 果园 标签 百科 搜索

收藏

--

--

分享