已收藏,可在 我的资料库 中查看
关注作者
您可能还需要
独立站
DTC出海启航盛典
立即报名
加入社群
独立站近期活动
AI
智造爆款 · AI先行
立即报名
加入社群
近期活动
查看更多>

Facebook攻略-2021新政策/CCchat申请/Page评分申诉/BM申诉/企业账户维护

收到FB/IG IP侵权通知怎么办?

Facebook攻略-2021新政策/CCchat申请/Page评分申诉/BM申诉/企业账户维护

如何联系Facebook官方客服?

线上客服长期在线并专属解除广告相关问题,建议多善用线上客服功能

https://www.facebook.com/business/help/

Facebook攻略-2021新政策/CCchat申请/Page评分申诉/BM申诉/企业账户维护

● 客服Live Chat:周一到周六8am-8pm(一般回应时间为5分钟內)

● 客服电邮:周一到周天24小时回复(*非客服Live期间使用。一般回应时间为2-4小时左右)

● 如看不到“聊天按钮”:官方客服CC聊天室权限请求现在已经开放给广告主自主申请, 请通过以下链接申请

https://docs.google.com/forms/d/e/1FAIpQLSdaBPNihxD_xCUCqV-qnxZX86ATYfNMMRq-6Ugr6wDUC2vXfw/viewform

Facebook攻略-2021新政策/CCchat申请/Page评分申诉/BM申诉/企业账户维护

【重要】您提供的讯息越全面,越能在更短时间内得到具体回复

BM/Page/Ad account/User等问题

BM/Page/Ad account/User 非客服直接服务范畴,使用以下自助申诉渠道能更快解决

账户内容品质申诉未获批准的广告https://www.facebook.com/accountquality

申请复审广告功能限制https://www.facebook.com/help/contact/273898596750902

广告账户被禁用、受限https://www.facebook.com/help/contact/2026068680760273

BM被封https://www.facebook.com/help/contact/2166173276743732

Page被封https://www.facebook.com/help/contact/2158932601016581

Facebook个人账户被封https://www.facebook.com/help/121544947988621

Instagram账号被封https://help.instagram.com/626225500761641

Catalog商品被封https://www.facebook.com/business/help/2741254916111768

App被封https://developers.facebook.com/appeal/

Whatsapp账号被封https://www.facebook.com/help/contact/785046021683414

FB页面评分申诉

- 最新政策:建立时间少于1年的新页面,页面评分低于2分就会禁用

- 页面分数每周四会更新,请及时查看和申诉

- 请在您被封或者收到投放惩罚的粉丝页面面板、Ads Manager里的 Account quality, 或者以下表单进行申诉https://www.facebook.com/help/contact/2158932601016581

若因物流因素,需要以下材料:

-(必须) 物流公司派送延迟通知

-(必须) 你们通过这家物流发送的运单截图,多个运单拼贴在一起

-(必须)你们和客户邮件沟通因疫情影响发货延迟

-(可选)你们的网站有显示: 受疫情影响,物流会延迟等信息

*不超过5个文件,每个文件不超过3MB, 格式:PNG或者JPG*目的是不仅有物流公司的发货延迟通知,还要体现你们和该物流公司有合作,有订单通过他们发送,而不是只是从官网截了个通知图而已。请一次准备充足材料,争取一次申诉通过。*如果提供的物流商文档有不同语言,需要有明确对照证明为同一家以免遭拒(e.g. CNE = 递一国际物流)

Facebook攻略-2021新政策/CCchat申请/Page评分申诉/BM申诉/企业账户维护

收到FB/IG IP侵权通知怎么办?

请注意:涉及IP问题必须由客户,也就是您自行申诉。-如果你们收到他人举报你们IP侵权:1. 如果你已经收到明确的Facebook邮件通知,被第三方举报:请尽快按你们收到的FB邮件通知里提供的邮箱,找到举报方,和他们沟通让他们向FB IP团队(ip@fb.com / ip@instagram.com )提供案件编号report number撤回举报。然后,你们要邮件给FB IP团队(ip@fb.com / ip@instagram.com) 提供案件编号report number要求重审。2. 如果你还是不清楚举报侵权的第三方邮箱等信息,你可以把账号给FB官方客服,再次进行申诉。如果是IP侵权,会需要提供一些材料给客服申诉;如果是第三方举报,需要问客服找到举报方的信息(案件编码和邮箱,需要你们联系第三方先撤销举报,然后再联系FB IP团队,见上面方案1)。主要还是要找到原因是什么,再针对性的去申诉,客服可以提供这些信息和申诉。

Facebook投诉侵权行为https://www.facebook.com/help/contact/634636770043106

IG投诉侵权行为https://help.instagram.com/contact/372592039493026

了解最新Facebook广告政策https://www.facebook.com/policies/ads

Facebook广告发布政策讲解了Facebook网站允许和不允许投放的广告

广告主投放广告时,Facebook 将依据这些政策审核他们的广告

了解Facebook用户意见反馈如何影响广告表现https://www.facebook.com/business/help/108127923199330

Facebook个人账户、企业账户要注意如何避免被判定为假用户

1.确保账户设置是完全依照Facebook的规定

2.不可以购买个人账户

3.您的姓名必须要是实名

4.填写真实的出生日期和性别

5.使用常用的个人电邮地址,以便通过系統验证

6.请勿使用模仿某人或实体(例如明星艺人),或者其它虛假陳述身份的头像,也不要使用侵权的图片

7.请不要不断建立新的个人账户,如果一个用户拥有多个账户,这会让我们的团队认为您是故意多开几个不真实的账号,导致您的所有账户被封锁

8.请不要共享账户,包括在同一台电脑操作多个账户,以及在不同的电脑/不同的同事,操作同一个账户9.如果您的账户现在仍被错误封锁,请直接联络团队,或在这里申诉:https://www.facebook.com/help/contact/260749603972907

企业管理平台(Business Manager) 以及广告账户的绑定

尽快把需要管理广告的同事加入到贵公司的里, 并且向每个用户至少分配一個活跃广告账户

Facebook攻略-2021新政策/CCchat申请/Page评分申诉/BM申诉/企业账户维护

如要正常使用的账户进行广告活动,用户需要遵守及满足以下设定,避免账户被锁定而无法登入。

账户被锁定通常有以下兩种情况:

1. 账户信息未能通过系统验证:

● 姓名、生日及头像必须为真实用户

● Facebook 要求用户使用真实身份进行联络。如果人们以真实姓名信誉发表观点和开展活动,则社区用户就会更加对自己的行为负责。我们要求用户维护好自己的个人主页,不与亲朋好友共用帐户。如果发现您拥有多个个人主页,我们可能会要求您关闭其他个人主页。此外,我们会删除任何冒充他人的个人主页。

2. 请不要在姓名中添加以下任何内容:

● 符号、数字、异常大写、重复字符或标点;多语种混杂字符

● 各种称谓例如专家、教士

● 使用单词、短语或昵称作为中间名

● 各种侮辱或暗示性字词

注意事项:

● 使用的姓名应当真实有效即好友们在现实世界对您的称谓,以及接受的身份证件类型中的姓名。如果昵称是您真实名字的另一种称呼,便可以作为名字或中间名使用,还可以在自己的帐户上列出别名:

● 例如婚前姓、昵称、专业用名

● 个人主页仅限个人使用。我们为职业人员、组织和企业提供主页

● 不允许假冒任何事物或冒充他人。

● 请勿使用和模仿某人和实体如明星艺人或者其他虚假陈述的头像如果您的帐户未显示真实姓名,请更改您的姓名。

如果存在以下情况,您可能无法顺利更改

● 您的姓名违反我们的姓名政策

● 您在过去天中更改过姓名

● 您曾被要求在上验证姓名您的账户被锁定因为您提供的生日被系统判断为不真实

● 请避免选择1970年前的日期以及避免同一公司的账户使用同一天生日。

商务管理平台安全性商务管理平台(Business Manager) 建议使用和设置

1. 要求所有使用者启用双重验证

2.开启商务提醒功能

3.积极确认广告内容与预算消耗

4.记得登出帐户提高BM性安全实践

1. 使用Security Checkup工具

定期检视帐户授权登入信息

定期检视与下载你的登入信息

4.定期检查具登入BM的权限的帐户清单

5.监控广告与预算消耗状态

Page实践

● [Update] 1/21起Facebook有一个新政策,如重复建立的Page来规避广告规范,被侦测到将无法继续使用该page跑广告

● 而关联的广告帐户如果通过唯一一个admin拥有的,admin也可能会被封

● 如果使用多个page,基本上是需要特殊原因(ex. 针对不同市场不同语言所设置),否则将可能被视为规避政策Page遭封更多关于广告规避政策请见:https://www.facebook.com/policies/ads/prohibited_content/circumventing_systems

2021新政策

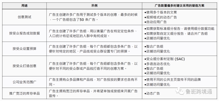
公共主页的广告数量上限Facebook针对每个公共主页投放中或审核中的广告设置了数量限制。以下信息自2021 年2 月16 日广告数量上限生效之日起适用。针对不同规模的广告主设置了四个广告数量层级,建议各位广告主充分利用有助于优化其广告表现的公共主页广告数量。

Facebook攻略-2021新政策/CCchat申请/Page评分申诉/BM申诉/企业账户维护

无论广告主的规模大小如何,可以使用的素材数量仍无任何限制,但广告数量上限可以确保广告主能够利用具有成效的工具来完成广告投放。您可以通过商务管理平台菜单访问公共主页的广告数量上限工具,在其中查看您每个公共主页的广告数量上限。如果公共主页的广告数量超出上限20% 以内,则您还可以前往“帐户概览”中的“公共主页的广告数量上限”选项卡,查看自己的广告数量上限以及减少广告数量的方法。https://www.facebook.com/business/help/766697140509126?id=561906377587030采⽤推荐的替选⽅案可减少⼴告数量并提升营销表现

Facebook攻略-2021新政策/CCchat申请/Page评分申诉/BM申诉/企业账户维护

自学资源

基础课程系列:

广告架构https://attendee.gotowebinar.com/recording/5503543172570266630

广告优化:

信号pixel & SDKhttps://attendee.gotowebinar.com/recording/902952326089368332

竞价Auction & Deliveryhttps://attendee.gotowebinar.com/recording/3470582456852144139

广告优化:targetinghttps://attendee.gotowebinar.com/recording/7417310231188164620

广告优化:reportinghttps://attendee.gotowebinar.com/recording/344736869936307202

进阶课程系列:Dynamic Product AdsDPA solution (Basic+Advance)

DPA 最全大补帖!一节课从菜鸟变专家://www.gotostage.com/channel/18e479fbd69748f9a0589a8cb884c7d0

进阶广告账户优化细分ROI影响的关键数据和初阶优化方案https://attendee.gotowebinar.com/recording/5458359858747490056

广告素材: 如何利用现有素材优化成效https://attendee.gotowebinar.com/recording/8019492958822285057

高阶课程系列:Facebook Analytics 

善用分析工具事半功倍https://register.gotowebinar.com/recording/4154284081256775436

调研产品- 更有效检测广告成效https://attendee.gotowebinar.com/recording/151176644733550086Marketing 

API - 自动化操作APIhttps://attendee.gotowebinar.com/recording/493293842023597491

了解更多Facebook(https://www.cifnews.com/product/197/services?type=1)

产品知识平台经验(Blueprint课程)https://www.facebook.com/business/learn?ref=ens_rdr

鲁班跨境通,官方一级代理,谷歌精英代理商大奖(同年获奖的本土中国公司),2019年FB广告代理业务营收排名第一

Google Youtube、Instagram、Facebook、TikTok、Bing、Bigo等20余家海外营销媒体平台资源,投放教程,优化指导;点击免费开户

(编辑:江同)

以上内容属作者个人观点,不代表雨果跨境立场!

分享到:

--
评论
最新 热门 资讯 资料 专题 服务 果园 标签 百科 搜索

收藏

--

--

分享