图片来源:图虫创意
对那些希望和中国制造商进行贸易往来的海外用户或企业来说,如何在中国找到靠谱并且能长久合作的企业是自身业务增长的重要影响因素,正是由于这样的需求,致力于链接中国企业及海外企业或用户的平台纷纷出现。
比如说我们大家众所周知的Alibaba平台,平台上入驻了大量是国内外优质企业,当大家有需求时会进入Alibaba进行相关产品或企业的搜索,并通过Alibaba平台达成交易。再比如中国制造网Made in China,据第三方权威资料显示,中国制造网每天有将近1000万的页面浏览量,其中84%来自国际站,在这些浏览中蕴藏了巨大的出口贸易机会。
除了刚才提到的这两大知名度较高的平台站,无论在国内还是在国外。还有些专门针对特定行业出现的平台,比如说今天要给大家分享的YTXH,一家致力于帮助海外用户有效解决从中国进口婴童用品的平台。对于这些新出现的平台,我们该怎样借助互联网尤其是Google Ads来快速吸引海外用户注册并使用平台呢?
YTXH平台站利用Google Ads短短4个月内实现转化数据8倍增长
◆ YTXH平台及现状介绍
YTXH是一个致力于服务中国出口企业及海外进口商的平台,目标是希望通过平台实现中国婴童产品制造商和海外婴童用品进口商的高效匹配。Google Ads投放前,YTXH已成功邀请优质中国制作商1000+入驻平台,涉及产品品类更是高达10000+,比如童装,玩具,奶瓶,学步车等等。
YTXH平台的出现是时代变化的结果,由于互联网的发展,越来越多的线下活动开始转为线上,更是由于疫情的爆发,加速了线上贸易的往来,因此YTXH可以更好地帮助中国婴童用品制造商与海外进口商获取联系。同时对于海外婴童用品进口商来说,可通过YTXH平台与中国优质制造商直接获取联系。
◆YTXH平台为什么必须选择Google媒体进行海外宣传?
YTXH能很好地帮助中国婴童用品制造商,快速获取相应企业的认可和支持,但作为疫情下诞生的新平台,YTXH在海外缺乏知名度与认可度,很多海外婴童用品进口商并不知道YTXH的存在,同时由于是新平台,更不可能轻易使用这个平台与中国制造商取得联系;因此如何在短期内快速提升YTXH平台的知名度或获取海外用户的认可是刚需。
YTXH之所以选择Google媒体一方面是因为Google曝光搜索量大,覆盖全球90%的用户,日均搜索次数高达35亿+,并且广告资源丰富覆盖多种广告投放平台,比如搜索,展示、YouTube,同时还覆盖Gmail用户等。另一方面是因为Google受众群体定向精准,我们可根据自身需求自定义受众,并且整个广告投放按点击效果付费,获客成本低,因此Google是YTXH快速发展的必选媒体。

图片来源:李羽昕
◆Google Ads投放核心数据分享:4个月内实现注册数8倍增长
● Google Ads目标受众:正在寻找中国制作商的海外婴童用户进口商。
●投放市场:全球,但以欧美和东南亚国家为主。
●Google Ads投放时间:4个月。
●投放设备:PC+移动。
●投放时段:24小时
●Google Ads投放结果:在整个广告投放过程中,第一个月实现的月注册用户数是83个,虽然整体数量并不高,但整体成本比较可观,随着广告投放的持续进行,高质量的用户不断进入平台,最终在第四个月实现月注册数648,转化数据整整翻了8倍。

图片来源:谷歌广告后台截图
这么明显的增长数据,我们是如何通过短短的四个月实现的呢?相信您也比较好奇,接下来小编就为大家分享在整个广告投放过程中影响效果的Top因素,以及广告投放方案分析。
Google用户众多,如何充分利用好这个媒体找到自己的目标受众是每位Google Ads广告主都在做的事情,对于YTXH来说,之所以能在短期内实现转化数据8倍增长主要源于以下四大因素。
◆ 目标受众群体深度分析,清晰用户画像
俗话说,知己知彼方能百战不殆。首先在进行Google Ads投放方案制定之前,我们先进行了目标用户群体的分析。目前平台已经整合大量国内优质婴童产品制造商,入驻企业数量众多,涉及产品种类丰富,并且所有入驻平台的企业全部通过严格的资质审核。
因此对于想快速找到高品质中国供应商的海外进口商来说YTXH具有一定的便捷性和可靠性。根据我们的行业分析,能通过互联网从事中外贸易往来的用户是年轻用户群体,这类用户可能是经销商,从中国进口产品后分发给当地的卖家,还可能是婴童精品店的采购商,进口中国产品后直接从事线下售卖,还有可能是电商买家,商家从中国进口产品后直接进行线上售卖。

图片来源:李羽昕
◆正确选择Google广告形式,目标受众精准及时触达
Google Ads广告形式众多,并且不同的广告形式可满足不同的广告目标需求,如果想达到短期内快速提升转化数据的目的必须有选择性的使用Google产品,并通过组合不同Google Ads的方式来实现效果的最大化。因此清晰用户画像之后,我们针对行业特性及用户需求制定了详细的广告投放方案:搜索广告+展示广告+再营销广告+视频广告+发现广告。
● 首先,我们整理出能代表用户需求的关键词比如 China Toys Manufacture,通过投放搜索广告的形式适时推出我们的产品。在Google上主动进行搜索的用户需求性高并且需求有一定的紧迫性,当用户主动搜索时,我们的平台及时出现,可满足用户需求。因此搜索广告是广告投放的必选广告形式之一。
●其次,通过展示广告+视频广告的形式来提高平台在海外用户中的知名度。展示广告CPC成本低至3毛钱,而视频广告CPV低至3—5分钱,这两种广告形式可以帮助我们快速低成本覆盖大量用户,快速提升平台的知名度。
●再者,我们还采取了再营销的方式针对已经对平台产生兴趣的用户进行二次影响,通过不断提升加深用户对平台印象以及从不同维度介绍平台来提升对平台的认可度。
●2021年7月份Google取消Gmail广告形式,取而代之的是发现广告,之所以选择发现广告是因为这种广告类型可借助机器学习只针对高意向转化人群进行广告展示,从而快速提升转化量。

图片来源:李羽昕
◆受众地区深度细分确保效果最大化
由于YTXH平台目标客户遍布全球,并且由于各地区经济发展及竞争力度悬殊,因此广告投放过程中势必会出现注册用户数量及注册成本的差异化,因此广告投放过程中避免财务全球投放的方式,而是根据不同地区特征进一步细分,确保每个地区的效果都能达到最大化。
受众地区的细分可从两个维度进行
1.时差
可按照不同国家的时差进行地区的划分,比如亚洲,欧洲,美洲,澳洲等,按照时差进行地区的划分可确保广告投放时广告有机会在投放的所有国家展示,不至于因为时差问题导致广告在部分国家没机会进行展示。
2.广告投放效果
如果我们的广告投放是24小时,却广告预算充足,那么我们可以按照广告投放的效果进行地理位置的划分。
在YTXH的广告投放中,前期按照时差进行了投放地区的划分,积累出转化数据后按照广告投放效果将国家划分成了A、B、C三组,并针对不同组地区出价不同,这样可确保广告投放效果最大化。
◆ 充分利用机器学习通过大数据扩大受众人群
在整个广告投放过程中,随着广告数据的积累,平台注册用户也越来越多。Google通过分析已注册平台用户的行为,比如经常搜索浏览的信息类型,兴趣爱好,经常使用的设备,经常上网查阅信息的时间,以及到达YTXH平台后在平台停留的时间,在平台上点击查看的内容等。
通过分析这些信息机器总结出这些人共有的特征,并在后期的广告投放中当有此类特征的人在网络上进行搜索或信息浏览时,Google系统会自动提交出价,尽可能的把网站展示到这个人面前,因为从Google系统分析角度来看,这个人到达平台后进行注册的可能性较高。
而当另外一些人比如从Google系统检索到此类人之前从未查阅过婴童行业的信息时,系统会针对这类人降低出价,从而节省不必要的广告费支出,因为Google系统认为这类人到达YTXH平台后注册平台并使用平台的概率比较小。
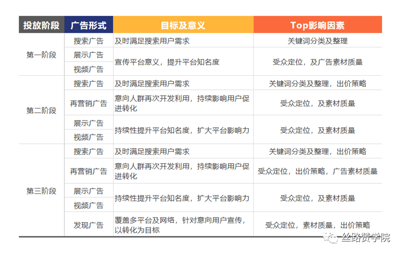
分阶段实现转化成本及转化数的稳定提升
YTXH广告投放共计分为三个阶段,并且在三个阶段中采用不同广告形式实现不同阶段的目标。

图片来源:李羽昕
◆ 第一阶段
广告投放的第一阶段采用了搜索广告+展示广告+视频广告的组合形式,一方面满足主动搜索用户的需求,同时通过展示及视频广告来快速提升平台知名度及影响力。
搜索广告中关键词的整理及分类起到了至关的作用,为避免C端用户进入网站,在关键词整理及分类中按照:品牌词,Wholesale/ Supplier/ Factory/Manufacture+产品词的方式进行了细分。这些关键词的投放可保证当用户在Google上通过搜索寻找中国供应商时,我们的广告能第一时间出现满足用户的需求。搜索广告持续整个广告投放过程,是注册用户来源的重要方式之一。
而展示广告及视频广告具有成本低,覆盖面高的特征,因此在第一阶段中除了搜索广告,还拿出20%的预算投放展示广告及视频广告,目的就是利用这两种成本低,覆盖面高的特征来迅速扩大平台的知名度及影响,这样的策略在一定程度上也促进了品牌词及相关搜索词流量的提升。
◆第二阶段
广告投放的第二阶段除了维持第一阶段使用的广告形式,还添加了再营销广告,目的就是充分利用第一阶段通过展示及视频广告挖掘出的潜在意向用户,并促进用户形成转化。
由于第一阶段通过展示及视频广告,平台有大量用户进入。部分用户进入平台后直接产生注册行为,但99%的用户在网站上进行了相关信息的查看但最终未注册离开了平台。针对这类在网站停留时间比较长对平台有一定兴趣的用户,我们可以通过再营销的方式再次针对用户进行平台的宣传。
但是由于这类用户质量参差不齐,因此在广告投放的过程中,我们需要将用户群体进一步细分,因此在营销投放过程中,根据用户行为进行受众群体细分是影响广告投放效果的至关因素。在YTXH的再营销广告投放过程中,用户群体的细分为:访问网站首页用户,访问网站注册页面用户,页面停用时长>1分钟用户,以及二次访问网站用户。

图片来源:李羽昕
其次在第二个投放过程中,影响转化数据的第二个因素是tCPA(目标每次转化费用)出价策略的使用。这种出价策略的使用不仅可以保证我们的注册成本,同时还可以帮助我们大幅提升转化数据。在第二阶段中,主要针对搜索广告使用了tCPA出价策略。
在这呢给大家分享一个使用tCPA的技巧:
● 使用此出价策略前建议30天内转化数据≥100个。
●使用此出价策略之前两周内转化数据稳定,并且转化成本在目标成本之内。
●tCPA的转化费用设置一定要尽可能的接近实际值,避免设置过低或过高,否词使用智能出价后会引起巨大的数据波动,影响整体广告投放效果。
◆第三阶段
为了短期内快速大量提升转化数据,在第三阶段中我们还使用了发现广告,并根据第一阶段及第二阶段收集的转化用户特征进行相关设置,最终通过多广告形式组合策略实现了转化数据的快速提升。
发现广告是Google在2020年下半年发行的新广告形式,这种广告形式会覆盖 YouTube 首页动态和接下来看点什么动态、Gmail的“推广”和“社交”标签页以及Google探索上每月高达 29 亿的用户。系统会根据选择的营销目标、出价和预算,自动完成广告系列设置(例如出价和定位),并根据用户意向程度自动选择广告展示时机,并最终取得最佳成效。
在YTXH平台第三阶段投放的过程中,基于第一和第二阶段的投放数据,发现广告采用了tCPA的出价策略,并针对25—44岁的男女性用户进行了单图广告+多图轮播广告同时投放的方式,最终实现了转化数据的大幅提升。

图片来源:李羽昕
对于需要引流用户入驻的平台来说,Google是最好的广告媒体,因为Google广告形式多种多样,不仅能同时覆盖主动流量及被动流量,广告素材更是涉及文字、图片、视频等不同类型,同时还能根据自己行业或企业的特殊需求主动挑选或设置目标受众群体。更重要的是Google的大数据能帮我们快速分析出意向客户群体的特征,并通过受众群体扩展功能让系统根据大数据帮我们快速找出更多高意向转化用户。
平台注册类广告的Google Ads投放不同于电商,不会涉及转化价值,因此在广告投放过程中更易出效果。
(来源:李羽昕)
以上内容属作者个人观点,不代表雨果跨境立场!本文经原作者授权转载,转载需经原作者授权同意。