哈喽大家好,我是江小鱼!
你是否在多变体运营中陷入困境?
广告内耗、流量不均、盈利困难……其根源在于策略的缺失,而非产品本身。
多变体运营的技巧:从底层逻辑拆解,到实战技巧罗列,从“产品堆砌”到“军团作战”的升维打法。
无论标品冲榜,还是非标攻心,都非常有必要。 我们把多变体实践过程中总结的“知识点”“运营技巧逐一分享给大家,希望对大家有所启发和帮助。
01多变体链接头部多个自然位
2025年10月后,同一多变体链接最多可占据3个自然位。仅头部高表现链接(高销量、高转化率)有机会,遵循 “强者愈强” 的马太效应。
02多变体链接广告投放限制规则
同一广告组+同一关键词,同一时间同一页面仅展示1个子ASIN(避免内部抢流);链接子体分属不同广告组投放同一关键词,可实现多广告位同时展示。
03多变体标品的推广重点
标品多变体Listing(如镜子、手机壳等),运营重心必须聚焦核心大词的自然排名冲刺首页。
此类链接本质仍属标品,切勿采用 “主推变体低价螺旋,依赖其他变体盈利”的策略 —— 主推变体通常贡献一半及其及以上的订单占比,其他变体的盈利根本无法覆盖主推变体的广告投入成本。
04多变体非标品的推广重点
多变体的非标品(如服装、箱包鞋靴)运营重心聚焦到拓词拓流、打关联流量上。
通过大量优案例分析非标品多变体链接,客户选择以个人喜好为主,选择合适的款式/颜色/花色,各个变体出单词比较分散。
可以主卖款式的非主卖尺寸进行大促销或者低价吸引点击,广告主推该类变体,其他变体盈利的策略非常有效。
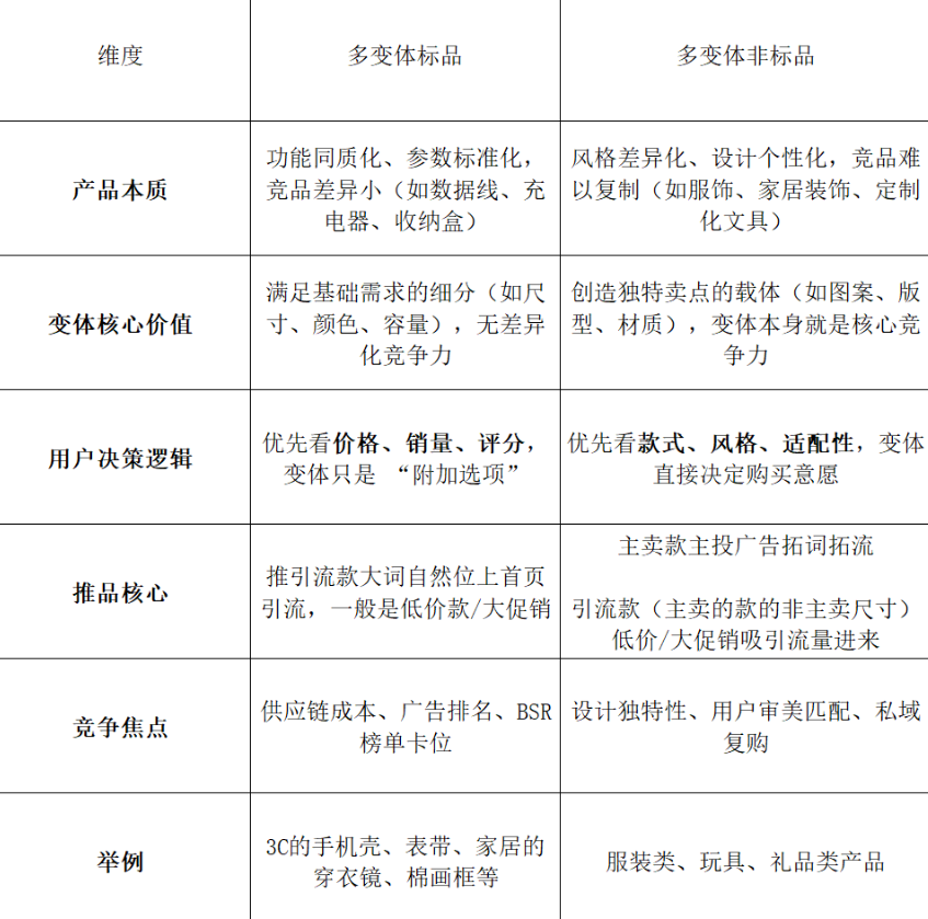
05多变体标品与非标品的区别
多变体标品与非标品虽共享“多变体”形式,内核却全然不同:
标品变体只是基础需求的延伸,竞争围绕成本与效率展开;
非标品变体则是差异化的灵魂,直接决定用户的审美认同与购买意愿。
标品拼价格,非标拼颜值;标品赢在榜单,非标胜在风格。
前者以流量与销量驱动,后者凭设计与情感突围。
标品、非标的多变体链接产品本质、变体核心价值、用户决策逻辑、推品核心和竞争焦点如下:

(图:自制表格:表:多变体标品和非标品的区别)
06多变体链接的类型
多变体运营的本质在于以精准“组合拳”切中市场脉搏。
多变体链接的类型如下:

(图:自制表格:表: 多变体链接不同的类型)
变体不是简单排列,而是策略性布阵,每一处细节都指向用户的购买密码。
一套多变体链接就如同一支风格多样的 “设计军团”,以精准定位协同作战,直击不同市场阵地。
6.1 颜色变体 —— 靠关键词切割流量,用热销色稳住基本盘,以趋势色试探风向.
颜色变体是 “市场雷达兵”。凭借 “黑色连衣裙”“白色T恤” 等高意向关键词,精准切割流量。
作战方案是:以经典热销色为主力军守住基本盘,用少量趋势色作为侦察连探索新需求。
6.2 尺寸变体 —— 以大众款锁需求,凭特殊款谋利润,差异化竞争。
尺寸变体是 “阵地特工队”。大众尺码(如 1.8 米床单)是需求稳定的主力战区;而特殊尺码则是竞争较小的利润飞地,适合精耕细作,提升整体收益。
6.3 款式主题变体 —— 强在风格即标签,必须分类聚焦、忌杂乱混搭。
款式 / 主题变体是 “风格突击队”。其成败在于风格的纯粹与聚焦,如 “田园风浴帘” 与 “性感连衣裙” 必须分属不同风格连队独立作战,切忌混编,以免稀释品牌印象,扰乱用户心智。
6.4 数量变体 —— 主打性价比捆绑,多件装促转化,单件装引客流。
数量变体是 “价值爆破手”。多件装(如 60 件套玩具)以高性价比实施捆绑爆破,强力拉升客单价与转化率;单件装则作为先遣队,负责降低决策门槛,引入前端流量。
6.5 双变体组合 —— 考验精细化测试,先打核心组合,再有序扩张。
双变体(颜色 + 尺寸)是 “多维合成营”。组合复杂,需谨防库存风险。
战术上应采取渐进扩张:先派遣 “核心颜色 + 大众尺码” 这支尖刀班验证市场,再根据反馈,有序补充其他组合。
总结而言,运营多变体,本质是在进行一场精细的 “产品排兵布阵”。
每个变体类型都是一个特色兵种,唯有明确其核心职能,进行科学编组与分阶段投入,才能在多变的市场战场上,实现流量、转化与利润的全面胜利。
07多变体链接的产品定位
一个多变体链接就是一支精密的“产品战队”,每款产品各司其职,共同驱动流量和利润增长。

(图:自制表格:表:多变体链接的产品定位)
7.1 引流款:定位为“流量钩子”
以低于市场平均价的促销或Coupon作为诱饵,承接泛流量,核心作用是拉低点击成本、提升链接整体曝光和点击率,为主推款引入访客池。
7.2 主推款:扮演“转化担当”
通常是经过验证的高潜力或经典款式,价格处于市场主流区间,目标是承接引流款带来的流量,并通过重点广告投放(约占预算60%-70%)抢占核心关键词排名和自然位,成为链接的销量与权重支柱。
7.3 利润款:担任“盈利引擎”
通常是功能独特、材质升级或满足小众需求的高客单价变体,定价可上浮。广告采用低预算精准匹配,面向特定人群,在稳定销量的同时提升整体毛利率。
7.4 测试款:承担“市场侦察兵”角色。
用于验证新颜色、新尺寸或趋势款的市场接受度。按市场均价销售,不主动促销,仅通过测款广告观察点击与转化数据,为后续产品开发提供决策依据。
一言以蔽之,多变体链接的运营逻辑是:引流款打开流量入口,主推款承接并放大转化,利润款保障盈利空间,测试款探索增长可能。 四者协同,形成一个从曝光、转化到利润、迭代的完整闭环。
08多变体链接核心策略
8.1 头部卖家双主推+流量闭环策略
① 目标1个链接占据2-3个自然位+多个广告位,垄断类目流量,形成流量闭环。
② 操作步骤第1步筛选2个核心子体(如A子体日均出单60+,B子体日均出单 40+),属性差异化(如A推中性词 “balance bike”,B 推长尾词 “balance bike for girl”),避免内部竞争;
第2步资源倾斜,A子体投放核心大词,竞价高于类目均价 20%,冲击首页 TOP3,B子体投放次级大词+长尾词,竞价高于类目均价 10%,抢占首页 10-20 位;
第3步流量闭环,通过已购买商品报告发现用户从A子体跳转到C子体购买时,将C子体投放到A子体的商品页面,实现流量内部流转。
③ 案例参考绿色子体推中性词+男孩长尾词,粉色子体推女孩长尾词,白色子体低竞价占坑(第二、三页广告位),形成全链路覆盖。
8.2 中小卖家 单点突破 + 精准测款策略
① 目标先守住2个自然位+2个核心广告位,稳定销量后再拓展。
② 操作步骤 第1步通过测款(7-14 天)确定1个主推款,集中所有资源(预算、关键词)推广,不平均分配精力;第2步优化主推款 Listing,确保价格、评价、详情页优于竞品同层级产品,提升自然转化率;第3步避免乱拆变体,在主推款稳定出单(日均≥30 单)、自然位前 20 位后,再培育次推款。
③ 避坑提醒:不要跟风 “多自然位”,若主推款单量不足,强行推次推款会导致两个子体都无法进入首页。
8.3 多变体链接变体分工策略
① 分工类型
流量承接型专门承接自然流量,需集中资源推高自然排名;
广告引流型通过广告占据多个广告位,为主推款导流;
转化提升型不承接流量,仅通过详情页展示,满足不同用户需求,提升整体转化率;
利润补充型高客单价、低销量,靠精准流量盈利。
② 关键原则:遵循 “长板理论”,无需所有子体都优秀,重点打造1-2个流量承接型子体,其他子体辅助。
09多变体链接筛选高潜力子体
9.1 全子体自动广告测款(新手首选)
广告设置:新建自动广告活动,匹配类型全开(紧密+宽泛+同类+关联),新品期建议紧密 + 宽泛一组、同类+关联一组,分开测试;
所有子体放入同一广告组,预算按照类目平均CPC×目标点击量给。
竞价为建议竞价的1.1倍,或直接用建议竞价(如建议竞价0.5-1.2美金,建议值直接设1.2美金),节省测试时间。
淘汰规则为点击量≥12 次仍不出单的关键词直接否定,测试1-7天找到主卖变体。
9.2 经验预判测款(资深卖家)
① 操作逻辑:基于类目经验,直接选定1-2个潜力子体(如服装类目夏季主推白色 S/M 码),跳过广泛测试。
② 广告设置:单独开自动+手动广告,自动广告匹配类型全开,手动广告投放核心词+属性词,全力推动。
③ 数据要求:7天内曝光量≥800、点击量≥应出单点击次数2倍、CVR≥类目综合转化率,否则立即更换子体。
9.3 田忌赛马测款(竞争激烈类目)
① 竞品分析:用工具查看(如卖家精灵)竞品核心子体(销量最高、流量最大、收录词最多),若自身无法抗衡,选择竞品次级热门子体作为目标。
② 广告设置:针对自身优势子体,投放竞品次级热门子体的核心词,竞价比竞品低 10%-15%,降低竞争成本。
9.4 捡漏型测款(有独特变体)
① 适用场景:自身有竞品没有的变体(如特殊颜色、定制尺寸)。
② 广告设置:新建低竞价(建议竞价的 0.8 倍)、宽匹配的自动广告活动,预算每日 5-10 美金,捕获长尾流量。
10不同场景广告应对
10.1 表现不佳变体(曝光点击少、不出单)
新开广告给3天广告识别期,三天内不调整。如果3天后还是曝光点击少,看投放词流量。
如果投放词流量不大,广告位很靠前,是投放词流量问题,可以增加更多投放词;如果投放词流量还可以, 广告位靠后,点击率很低,说明广告位太靠后了,每次增加0.1或者10%的出价,找到能够正常点击的临界点。
10.2 广告跳出率高
用户从A子体跳转到 B 子体购买比较多。
① 第1步:通过已推广商品报告和已购买商品报告,找出高跳出率子体和承接流量的子体。
② 第2步:将承接流量的子体设为主推款,加大预算投放。
③ 第3步:将承接流量的子体投放到高跳出率子体的商品页面,形成流量闭环。
10.3 断货场景
① 主推款缺货:立即暂停该子体的关键词广告,用次推款承接流量(详情页引导+Coupon);补货后,通过加大广告投入+折扣,快速恢复权重。
② 断货后恢复:断货4天以上需加大广告预算,提升曝光,配合Coupon促进转化,证明链接活跃度,1-2 周可恢复原有排名。
10.4 新旧链接联动(快速积累评论)
① 操作将新链接作为子体添加到旧链接(父体)下,新链接不加入旧链接广告组。
② 广告设置为新链接单独开广告活动,投放次级关键词,积累评论和权重。
③ 拆分时机新链接评论≥50 条、自然位进入前 30 位,拆分变体单独推广。
11多变体链接最容易踩到的坑汇总
① 禁止滥用变体,不将非对应属性的子体添加到变体组(如功能差异归为颜色变体),可能导致账户警告或 Listing 下架。
② 禁止所有子体通投广告,平均分配预算会导致 “无爆款、高 ACOS”。
③ 禁止同一关键词多子体竞争,同一广告组内不同子体投放相同关键词,会内部抢流量。
④ 禁止主推款断货,断货超过7 天,自然位和关键词权重会大幅下滑,恢复成本是之前的 2-3 倍。
⑤ 禁止变体主题混搭,如将大理石纹与万圣节风格浴帘放在同一父体,人群不互通导致转化低。
12多变体链接实操小技巧
① 关键词分层投放,新品先投二级长尾词,积累权重后再投大词;主推款投大词,次推款投长尾词,形成互补。
② 钓鱼广告捡漏,为主推款开低竞价(0.1 美金)、低预算(2 美金 / 天)的自动广告,匹配类型开 “宽泛+关联”,捕获低价流量。
③ 否定关键词技巧,不相关的颜色、尺寸词用词组否定(如无黄色变体则否定 “yellow”);低表现关键词(点击≥12 次不出单)精准否定。
⑤ 广告位优化,根据产品类型选择广告位,标准化产品冲 Top 位置,非标准化产品侧重 搜索结果其余位置。
13多变体高频问题解答
① 高点击率和高转化率变体,该选哪个做主推 优先选高点击率变体(流量抓手多),但需满足库存充足、评分良好;若高转化率变体的关键词精准度高,可作为次推款配合主推款。
② 变体太多,该投几个子体广告,同一时间段内最多投6个(首页 SP 广告位最多6个),优先投主推款+2-3 个次推款,其余子体低竞价捡漏。
③ 同类产品广告会互相抢流量吗?会!同一关键词多子体投放会内部竞争,需通过关键词差异化(如不同颜色投不同属性词)、竞价分层(主推款竞价高于次推款)避免。
你做的是多变体链接的标品还是非标品?有什么好的多变体链接运营技巧?
欢迎留言评论,一经采纳,便可以获得价值59.99《亚马逊运营精髓4》书籍一本,欢迎留言讨论!
封面来源/图虫创意
(来源:跨境移花宫)
以上内容属作者个人观点,不代表雨果跨境立场!本文经原作者授权转载,转载需经原作者授权同意。