2026-03-04 10:15
继美澳篇后,欧洲市场马上接力——英国与德国两大核心站点的重磅推荐来了,既有高频替换需求,也有新能源与轻量化趋势下的结构升级方向。
3月,海外汽配销售进入的关键窗口期,春季车辆维护高峰也同步到来。需求升温,市场节奏加快,希望各位卖家把握住机会,跑赢今年旺季!
英国站3月明星品类
英国站本期聚焦高频替换内饰件与事故维修车身件两条主线。进入春季,车辆维护保养逐步活跃,冬季积累的车身损伤集中处理;叠加英国多雨路况与高频通勤,替换需求加快释放。材料耐久性、适配精度与环保标准成为当前市场主线。






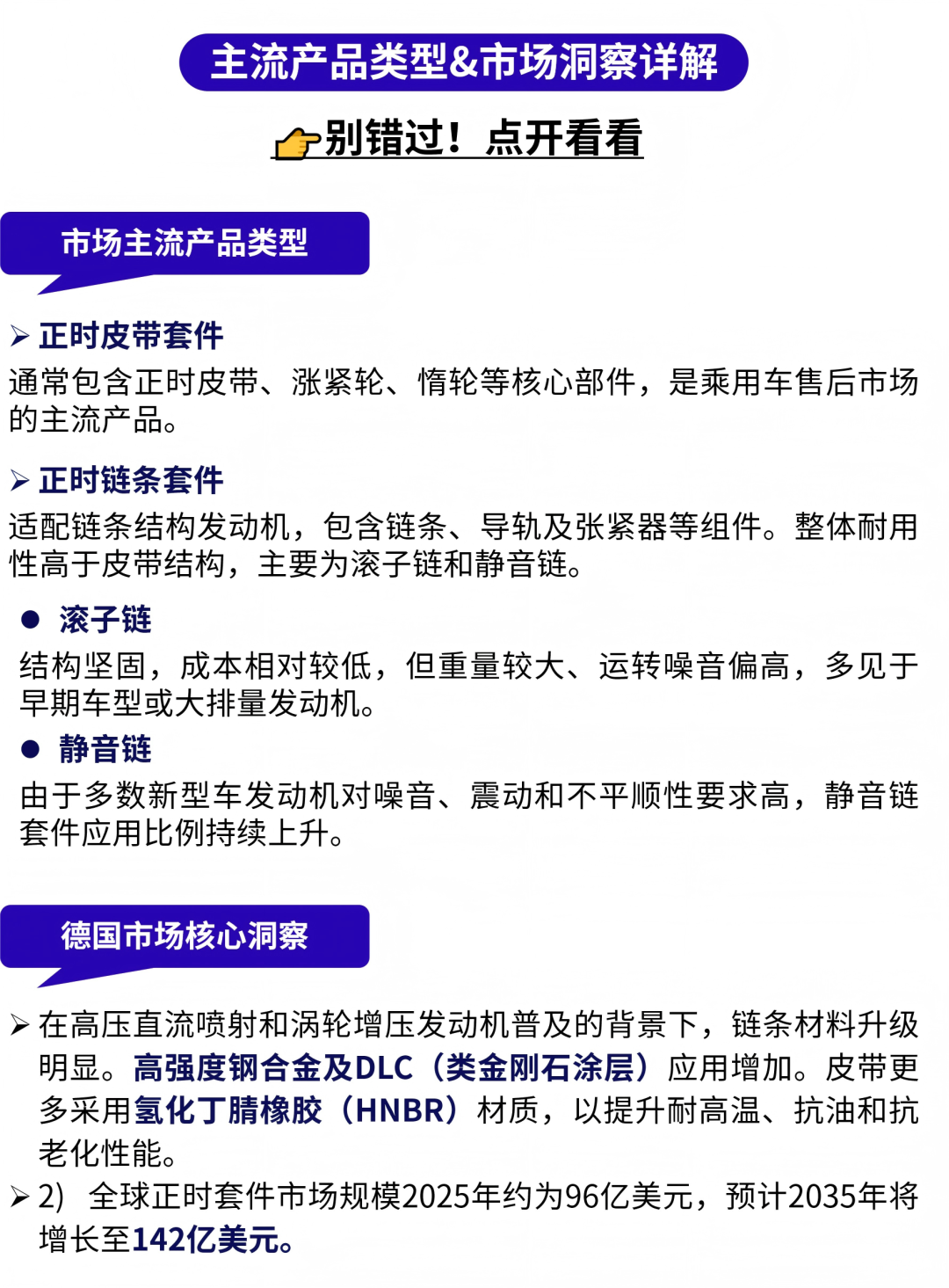
德国站3月明星品类
在德国,春季保养与性能维护需求同步回升。新能源车型结构变化与高性能发动机并行发展,推动替换件技术标准持续提升。承载能力、NVH表现(静谧性与振动控制表现),以及材料升级,成为市场关注重点。本期推荐将围绕底盘系统与发动机核心部件展开。
▼长按查看/保存大图▼




跨境汽配旺季进行时,需求升温,节奏提速。欢迎持续关注eBay公众号,汽配「亿选之星」将基于平台真实交易与刊登数据,持续梳理高潜品类与关键增长方向,助力卖家加快选品与备货节奏。更多站点机会与旺季增量,4月榜单不见不散!
封面来源/图虫创意
(来源:eBay)
以上内容属作者个人观点,不代表雨果跨境立场!如有侵权,请联系我们。