2026-04-03 18:05
欧洲市场法规严、标准高、消费者专业——听起来门槛不低?别急,门槛的另一面,是机会。从ECE 22.06、Euro 7、REACH……“合规”在这里不是选择题,而是入场券。但入场之后,能够看到的是稳健的市场体量、持续的技术升级需求,以及消费者对高品质产品的支付意愿。
本期精选5个产品——摩托车头盔、汽缸盖、火花塞、摩托车消音器、冷却液软管,覆盖骑行安全、发动机性能、排气系统与热管理四大领域,帮你降低选品门槛,在强监管环境中找到能打的品类~
英国站4月明星汽配产品

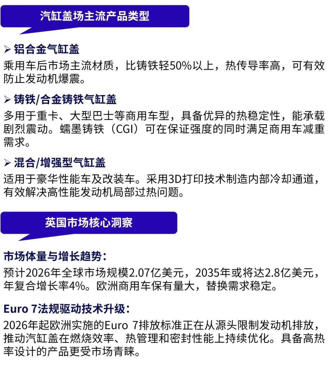
主流产品类型&市场洞察

主流产品类型&市场洞察

主流产品类型&市场洞察

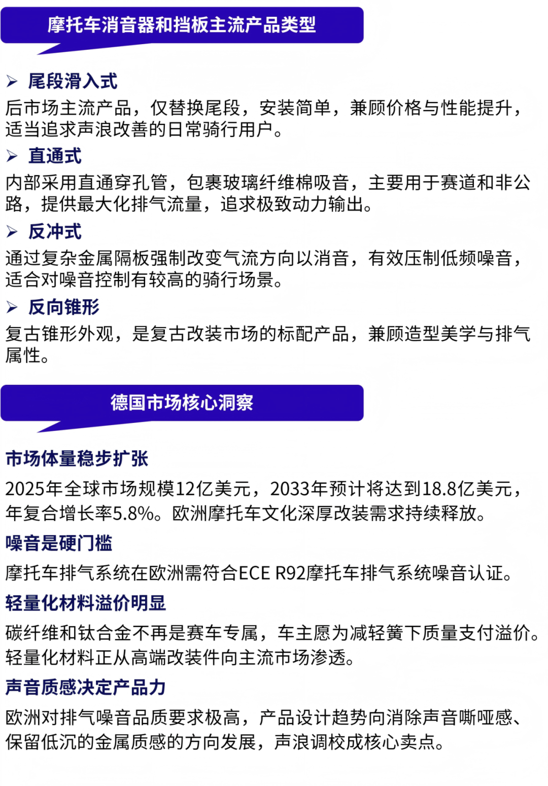
德国站4月明星汽配产品

主流产品类型&市场洞察

主流产品类型&市场洞察

封面来源/图虫创意
(来源:eBay)
以上内容属作者个人观点,不代表雨果跨境立场!如有侵权,请联系我们。