仅用2小时35分,阿里巴巴国际站9月采购节的实收交易额就超过去年同期首日。最终,这场9月“大考”以实收交易额同比增长125%,累计订单量同比增长117%,支付买家数同比增长96%漂亮收官。其中,“一带一路”国家实收交易额就比去年采购节增长了114%。
在中美贸易摩擦及英国脱欧疑云的不稳定国际环境下,阿里国际站的单量及交易额呈现逆势增长,究竟是哪些品类成为了海外采购商的首选,而最终占领市场高地的这些中国供应商,是否都拿到了应得的利润?
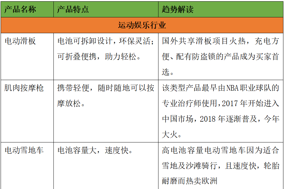
根据阿里国际站前三周数据表明,美容个护、鞋类、车辆配件、箱包以及化工产品等成为了本次采购节上订单量同比涨幅最大的9个行业。
另外,从买家数量来看,家电行业、美容个护、消费电子、汽配和珠宝等都实现了同比超100%的增长。同时,基于采购节的交易情况及阿里国际站的大数据,如下行业及品类将或将成为今年Q4备货及明年采购的首选。

根据2019年商务部发布的1-7月出口数据显示,中国出口9.48万亿元,增长达6.7%。虽然从整体上看,中国的民营企业正在巩固出口主力军的地位,民营企业出口增长14.2%,占比达到50.9%,拉动出口增长6.8个百分点,但不得不承认的是,目前仍有多数传统民营外贸企业处于利润链条的最底端。
在阿里巴巴国际站联席总经理余涌看来,中国工厂100人民币的出厂价与海外商家100美金零售价距离的消除,除了缩减其中流通环节,比如通过跨境电商渠道外,更重要的还在于品牌、设计、研发、消费者行为分析等环节发力,而这一切需要基于大数据的强势支持。据其介绍,目前整个互联网行业已经进入下半场,早期的方式是线下往线上搬,但现在更多是深入到每一个产业里面。“阿里国际站ICBU业务在3年前就提出了‘双飞轮’理论,原本只是促成信息的匹配,但现在更多的是深入到订单之后的履约过程,虽然对于ICBU来说整个服务链路变长,但可以更好的沉淀采购商(买家)多维度的数据,重构买家卖家的链路,更好的理解海外采购商的需求,以及对行业的了解,对品类的了解,对于更多行业的分层运营。当营销侧沉淀的数据越来越厚,就可以影响到他们的供给侧。”余涌告诉雨果网。
这一点也在烟台揽胜电子科技有限公司得到了验证。据该公司总经理朱登璐透露,公司于2018年12月7日开通了第一个阿里国际站,主打全球批发RST(ready to ship),上线3天就超过同行成为TOP 20,8天超越同行TOP 20的5倍,12天就成功升1星,3天超越同行TOP 20,14天超越同行TOP20的2倍;并在涉猎的多个产品类目中做到了第一。能在短期内实现爆发式增长,很大程度在于对数据化的精细化运用。据了解,作为一家外贸公司,其数据分析人员就多达40几个。朱登璐表示,有很多亚马逊上的海外采购商是会通过RST采购的,为此他们分析了亚马逊的数据、竞争对手的数据,以及国际站上的数据,同时分析了亚马逊海外采购商的述求进而研发新品,因而产品一上线就吸引了很多的客户,并形成了客户池。“当客户卖爆了,再进一步夯实客户信任,告诉客户烟台揽胜有足够的研发能力和供应链整合能力,你看好了什么品,你觉得什么品爆,你找我,我给你解决,让有爆款基因的产品,能够快速推进”他说。同时,朱登璐和团队还仔细研究了亚马逊的规则和标准,以及亚马逊对于商品的描述和文案编辑,甚至长、宽、高、尺寸、厚度登小数据,产品信息化团队都整合明白了,如果采购商有需求,就连图带文,一并提供。
基于阿里国际站大数据对中国供应商的正向反哺,越来越多的中国制造在“利润”层面更具话语权。但正如中国五金制品协会执行理事长张东立强调的那样,在某些品类的出海过程中,仍然面临着来自于海外本土品牌及市场的壁垒保护,而在这过程中,这些中国制造只能通过当地的分销商或者品牌商进入终端市场,赚取微薄的利润,无法获得品牌溢价。
为此,余涌表示,中小企业在海外做品牌成本巨大且举步维艰,阿里国际站并不会“一视同仁”地告知所有的入驻企业应该做品牌化,而是会将企业进行分层,即“星等制”,从0-5星6个级别,只有当企业的实力达到4星级以上了,阿里国际站才会通过自有流量帮助他们去搭建品牌构架,去做精品层级,通过全球认证公司共同背书,同时结合阿里国际站线下的资源,共同推进这些企业的品牌化进程。值得注意的是,阿里国际站在助推企业品牌化的道路上,并非是粗暴式的追求曝光或者是在某一个大领域内独树一帜,相反更强调的是“轻品牌”,即在某个细分的领域里做到极致且具有获得更高利润的空间,这一切也是基于“数字化重构贸易”而展开的。余涌表示,阿里国际站近两年的数字化出海模式,将为更多商家营造了一种思索和革新的氛围,同时也希望能带动中国制造向品牌出海迈进。而在企业“羽翼未丰”之前,则更多的是扶持他们的产品及营销能力。
除此之外,阿里国际站还通过以下三个方式加速中国外贸企业的数字化进程:
1、分层分场景:
在原有的贸易场景中增加了快速交易赛道,即RTS(ready to ship)。据了解,目前阿里国际站上的采购商中有40%偏好采购现货产品以及轻定制产品,追求交易效率和快买快销。阿里国际站联席总经理张阔表示,海外市场也讲究门当户对,海外采购商希望能够匹配到与自己诉求相似的供应商。通过围绕数字化“人货场”,阿里国际站可以为商家提供自运营体系;针对不同类型买家的诉求,拓展从定制到批发的丰富场景;基于不同区域和产业带特殊需要,提供一整套方案,帮助商家将一盘货通向全球。
同时,阿里国际站针对快速交易还推出站外精准现货类流量引入、设置PC+无线端双端固定入口展示、频道内搜索+导购,全方位承接商机等。
2、跨境产业带新元年:
针对国内的740多个特色产业带,阿里国际站围绕跨境出口热销品类精选出义乌、上海、烟台/威海、常州、深圳、广州、苏锡、临沂、青岛、绍兴/吴江10个产业带,并带动国内100个普通产业带,辐射海外市场的美国、意大利、越南、印度地区的产业带共同构建国际站产业带专区。目前,国际站首页已经加入产业带心智的因素,以义乌产业带为试点,从渠道力赋能定向招商育商;从商品力升级及买家流量场景建设;通过数字履约新通路提供一站式外综服务。另外,海外采购商可以通过查询产业带一站式采购、闪拼租货,并通过互动视频逛店等。
在物流服务方面,基于重点产业带,国际站做了多元化履约布局升级,在义乌、泉州、青岛、吴江、深圳、佛山设置仓库,开拓中美专线、中欧空运专线以及中美海运。比如,针对义乌的发展情况拓展1039生态代理模式,小微客户无票履约升级主营代理出口服务+退税服务+退税融资。
3、搭建数字化金融体系:
阿里国际站联合蚂蚁金服,将数字化信用体系升级为的数字化金融体系,提升买卖家复合型金融服务,提升资金流动效率,增厚服务价值。主要从三方面着手:
1)打造本币、多渠道支付矩阵,提升大额一次支付成功率;
2)构建分布式本地化清结算网络,降低结算成本并提高效率;
3)统一汇兑平台提供买卖外汇服务,提升商业空间。
值得注意的是,本地T/T已经从4个国家拓展至30个国家,而汇兑成本也从原来的2%-3%降低至1%。买家侧在Pay Later产品基础上增加了Payment Terms;针对卖家侧则在极速汇款和订单融资方面做了完善。
(文/雨果网 何志勇)