已收藏,可在 我的资料库 中查看
关注作者
您可能还需要
独立站
DTC出海启航盛典
立即报名
加入社群
独立站近期活动

海外买家开始拒收中国产品?!疫情当前,出口企业这场“攻坚战”该怎么打?

海外买家因肺炎疫情要退货!疫情过后,如何复工、及时恢复产能,你该这么做。

海外买家开始拒收中国产品?!疫情当前,出口企业这场“攻坚战”该怎么打?

2020年的这个春节注定不平凡!在国内民众“自我隔离”安全、有序共抗疫情之时,部分外媒对中国疫情的不实报道引发海外消费者的恐慌,已经有国外消费者开始拒收中国产品。那么这场突发疫情对中国出口企业究竟会产生什么样的影响?企业又该如何应对自保?

现阶段,疫情对出口企业主要影响如下:

1、部分海外消费者拒收中国产品,订单下降20%-30%

1月28日,速卖通及敦煌网卖家唐宁向雨果网反馈称,其合作2年多、来自科威特的老客户因畏惧中国疫情的影响,明确拒绝已经谈好的合作项目。唐宁说道:“他本来约定找我购买几十件童装,可我给了链接、等了一天客户迟迟未付款。询问客户原因,对方宣称他们已经不敢接收来自中国的任何商品了”。

海外买家开始拒收中国产品?!疫情当前,出口企业这场“攻坚战”该怎么打?

另有亚马逊卖家Kate表示:“1月27日,我们英国的客户以中国商品有潜在病毒风险为由要求我们退货、退款,即便我们证明商品早在12月份已经送达海外仓,仍然被买家拒收。”

海外买家开始拒收中国产品?!疫情当前,出口企业这场“攻坚战”该怎么打?

唐宁坦言,相较平时,疫情发生以来他店铺的订单量减少了20%-30%,且后续的影响还在不断扩大。无独有偶,雨果网也陆续收到了其他卖家关于退货退款、拒收的同类反馈。卖家Gary坦言:“取消订单的情况,这几天有所增加,基本上客服沟通的退货理由99%都是担忧中国疫情的间接感染。我们按照网上攻略进行解答回复,可是订单退货率还是高居不下。”

海外买家开始拒收中国产品?!疫情当前,出口企业这场“攻坚战”该怎么打?

(卖家谈及的回复攻略,图片来源于网络)

和买家草木皆兵的拒收行为不同,海外铺天盖地的不实谣言更是移花接木自行为Wish虚构、夸大了供货来源。比如有外媒发布表示:停止从Wish购买、订购商品!至少暂时如此,因为大量产品的仓库源于中国武汉。对此言论,Wish创始人Peter Szulczewski表示,公司最大的供应商是中国的批发商,女装、消费类电子产品、珠宝和配饰都是Wish畅销的类别。但这是整个中国,并非武汉,事实上,无法找到任何信息表明Wish的供应商主要或部分位于武汉。一般来说,像北京、上海和深圳这样的大城市通常有很多电子商务仓库。至于冠状病毒,目前尚不清楚它能在表面存活多久。从中国到美国或欧洲的长运输时间意味着病毒残留的风险仍然很低,而谣言利用了人们对疫情爆发的恐惧。

2、受员工复工限制影响:出口物流揽收迟缓、货源压力或进一步加大

为配合做好疫情防控工作,包括湖北、广东等各省市在内皆不同程度推迟了开学时间和复工时间。一方面卖家的货物被拒收,另外一方面物流企业推迟复工也影响了跨境物流正常的派件时效。

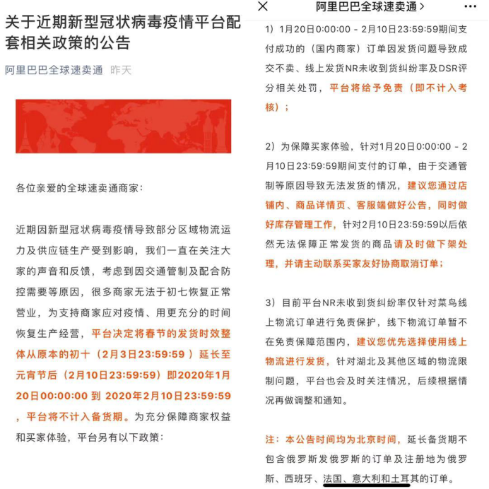
昊宏国际王飞龙告诉雨果网,“我们暂定初十复工。现大部分公司上班时间都往后推延,情况根据疫情而定,我们也在观望。物流一定会受影响,工厂如果不能正常上班那这就是一种循环,会有所连带”。与此同时,结合新春假期和国内疫情现状,速卖通、eBay平台也针对卖家的绩效考评出台了相关的配套措施。

海外买家开始拒收中国产品?!疫情当前,出口企业这场“攻坚战”该怎么打?

海外买家开始拒收中国产品?!疫情当前,出口企业这场“攻坚战”该怎么打?

与此同时,工厂延后的复工计划也让部分卖家惴惴不安。卖家宣称,目前广东省规定2月9日24点之后才能复工,这种情况下谁敢提前复工是需要承担相应的法律责任的。这间接提高了出口企业寻找货源的压力:“现在我们自己也发不了货,且无法正常开工的影响很大。如果疫情未得到有效控制,工厂复工一再推迟的话,年后跨境电商卖家选品、备货的压力会进一步加大。届时,供不应求的现状或抬高我们的运营成本,总的来看对跨境出口的隐患巨大。”

海外买家开始拒收中国产品?!疫情当前,出口企业这场“攻坚战”该怎么打?

撤侨、进口管制、取消来往航班?世卫组织表示“不必过度紧张”

由于担心新型冠状病毒肺炎疫情传播的影响,外媒报道称澳洲领事官员最早将于1月29日抵达武汉制定撤侨计划;美国表示将暂停二月第一周的24个中美往返航班,但不会暂停全部从中国飞往美国的航班;印尼贸易部正在与印尼卫生部就是否对来自中国的商品实施进口限制进行协商,以防止新型冠状病毒传播到印度尼西亚……

海外买家开始拒收中国产品?!疫情当前,出口企业这场“攻坚战”该怎么打?

据悉,印尼贸易部长Agus Suparmanto表示:“鉴于这是新型病毒且正在迅速发展,我们将对其进行观察和评估。冠状病毒的传播不会影响印尼与中国或其他受影响国家的贸易。”此外,他还否认了疫情爆发后对华出口将减少的说法。除了潜在的贸易限制,印尼运输部长Budi Karya Sumadi表示,印尼政府将讨论是否发布印尼到华的旅行警告,因为冠状病毒爆发造成的死亡人数正迅速增加。

面对不断扩大的事件态势,日前抵京的世界卫生组织总干事谭德塞表示:“世界卫生组织和国际社会高度赞赏并充分肯定中国政府采取的果断措施,感谢中方为阻止疫情蔓延所作的巨大努力。我们注意到有国家提出希望撤侨,世卫组织不主张这么做。在当前形势下应保持镇定,没有必要过度反应。世卫组织对中国政府防控疫情的能力充满信心。”

历史总是惊人的相似,十七年前,受“非典”疫情影响世界卫生组织将北京等地列为疫区,并发布了一系列人员、商品流通限制。结果,那年中国第二季度经济增速大幅下跌了2个百分点,从一季度11.1%的增速跌至9.1%。

事实上,世界卫生组织尚未就中国疫情是否构成“PHEIC:国际关注的突发公共卫生事件”得出定论。可面对世卫组织频频介入肺炎疫情,绝大多数出口企业和卖家还是表达了自己的担忧。

1、物流企业:顺友物流创始人姚云表示:“我们武汉分公司停止营业,其他城市正常。但是,近期航班减少了很多”。而另有物流企业宣称一旦中国被列为疫区,短时间内跨境物流这个行业甚至传统外贸出口、跨境电商这些对外贸易都将遭受重大打击。“跨境物流的很多揽收仓库都设置在武汉乃至湖北全境,而疫情如果不断蔓延的话,现阶段海外买家拒收的情况会不断恶化,甚至各国海关也会加大对中国商品的清关限制。”

2、传统外贸企业:“现如今的中国和2003年相比,有了质的飞跃。如果中国被列为疫区,对经济的打击可能是‘非典’时期的几何倍。对我们企业的影响也是毁灭性的。再者,对于部分外资合作企业而言,撤侨的连带反映或引发撤资,届时这部分中外合资企业的境遇将十分难堪。”

3、出口电商卖家:如果疫情不断恶化上升到国际安全威胁的角度,那么出口电商卖家的大量包裹将可能被拒收,退货退款现象频发,上新产品或也无人问津。产品无处可销,倒推至工厂可能触发倒闭。

4、外贸从业者:据了解,从实时公开透明更新的信息来看,其实不少数据和案例呈现皆表明:目前防控措施效果良好疑似病例在不断减少,新型肺炎疫情有所好转,将于近期出现好转。“短期稍有影响,但国家政府和人民群众的协力合作,一定会有效控制并最终战胜疫情。别担心,中国不可能会被列为疫区!”

疫情当前!出口企业自救指南万象生

1、不传谣,不造谣,如实告知疫情现状及最新进展

新型冠状肺炎病毒英文名:Corona Virus

可借鉴的回复模板或短语:

英文:In fact, the outbreak is not as serious as reported by foreign media, mainly in the wuhan area, are under control. The Chinese government has been taking measures to deal with the spread of the disease. We have the confidence to defeat it!

中文:事实上,疫情并没有外媒报道的那般严重,主要还是发生在武汉地区,都在控制之中。中国政府一直都在采取措施应对疫情的进一步扩散。我们有信心战胜它!

2、告知物流迟缓原由及对应的解决措施

英文:Hello, thank you very much for your concern!Meanwhile, we regret to inform you that the shipment will be delayed due to the outbreak of the disease. However, don't worry, we will continue to follow up the logistics progress, timely inform you of the delivery of the package. We apologize for any inconvenience caused and thank you for your patience and understanding.If you have any other questions, please contact the customer service. Thank you!

中文:您好,非常感谢您对我们的关心!与此同时,我们很遗憾通知你货期因疫情会延迟。不过,别担心,我们会持续跟进物流进度,及时告知你包裹的派件情况。对此造成的不便表示歉意,谢谢您的耐心和理解。如有其他问题,可联系客服,谢谢您

3、提前制定复工生产计划,及时补足货源所需

针对工厂而言:需做好疫情和春节双重高峰期后用工难、招工难的人才需求应急预案,以应对劳动力不足所导致的产能空窗期和市场需求问题;建议工厂线上招募员工,进行岗前培训,以便于复工的第一天便可以投入最大程度的人力、物力的产出;加强员工复工后的安全防护,强化员工安全生产的意识;成立突发疫情应急预案,避免因疫情再次爆发阻碍生产进度。

针对跨境电商而言:需及时协同工厂、物流企业紧密合作,了解市场和客户现有的需求变化情况,主要包括复工后的产能,订单交付时效,订单退货率以及海外买家心理变化等等;协同平台制定和出台有效的应对方案,避免因特殊的物流迟缓、订单退货率等指标,影响卖家的店铺绩效和年度考核。

针对跨境电商平台而言:建议平台及时跟进卖家运营需求,出台关于疫情特殊时期的过渡规定和解决方法;发挥平台正面、积极的带头作用和宣导作用,不传谣、不造谣,及时向卖家和买家通报疫情现状,避免谣言引发海外买家的恐慌和不安情绪。

(文/雨果网 钟云莲)

分享到:

--
评论
最新 热门 资讯 资料 专题 服务 果园 标签 百科 搜索

收藏

--

--

分享
Yura zhong
分享不易,关注获取更多干货