已收藏,可在 我的资料库 中查看
关注作者
您可能还需要
独立站
DTC出海启航盛典
立即报名
加入社群
独立站近期活动
选品
织里童装产业带探厂
立即报名
活动咨询
近期产业带活动
查看更多>>

4月26日新政,非医用口罩出口列入严查范围!

自4月26日(今日)起,出口的非医用口罩应当符合中国质量标准或国外质量标准。

4月26日新政,非医用口罩出口列入严查范围!

自4月26日(今日)起,出口的非医用口罩应当符合中国质量标准或国外质量标准。

4月26日新政,非医用口罩出口列入严查范围!

非医用口罩到底如何出口?

4月26日新政,非医用口罩出口列入严查范围!

官方公告中的第一句话简单明了,进一步加强防疫物资质量监管、规范出口秩序有关措施。

加强监管的目的是什么?

让中国制造得到世界认可,杜绝被不怀好意之人秋后算账,让那些脑袋有问题的人无话可说。

4月26日新政,非医用口罩出口列入严查范围!

需要注意的是,本规则只针对非医用口罩

实施时间:4月26日起(今日)

需要注意一个关键字“或”,小编理解的意思是:你的口罩符合其中之一即可!(以各地区海关要求为准)

4月26日新政,非医用口罩出口列入严查范围!

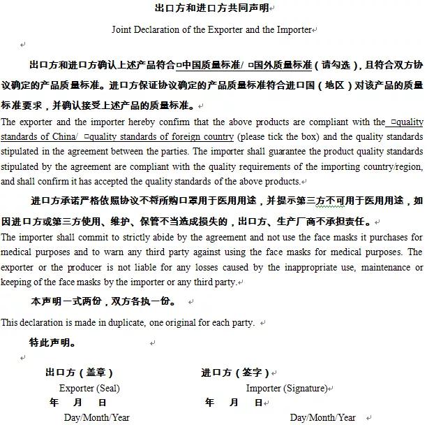
非医用口罩出口企业报关时须提交电子或书面的出口方和进口方共同声明

4月26日新政,非医用口罩出口列入严查范围!

确认产品符合中国质量标准或国外质量标准,海关凭商务部提供的企业清单验放。

不在清单里面的企业,怎么办?

没关系,不在市场监管总局提供的企业清单内的,海关接受申报,予以验放。

黑名单怎么办?答:凉凉

4月26日新政,非医用口罩出口列入严查范围!

4月26日新政,非医用口罩出口列入严查范围!

之前已经签订合同的怎么办?

一样,准备提交出口方和进口方共同声明吧。

4月26日新政,非医用口罩出口列入严查范围!

取得国外标准认证或注册的新型冠状病毒检测试剂、医用口罩、医用防护服、呼吸机、红外体温计的出口企业,报关时须提交电子或书面声明。

4月26日新政,非医用口罩出口列入严查范围!

请时刻准备着!

总结:其实是对合规企业的利好消息,只要你不是黑明单企业,海关接受申报,予以验放!

注意:查验率会提高!

白名单查询www.cccmhpie.org.cn

黑名单查询www.samr.gov.cn

声明:具体要求以当地海关和相关部门要求为准。文章部分内容来源:商务部对外贸易司

(来源:港兴PORTEVER)

以上内容属作者个人观点,不代表雨果网立场!如有侵权,请联系我们。

分享到:

--
评论
最新 热门 资讯 资料 专题 果园 标签 百科 搜索

收藏

--

--

分享
港兴PORTEVER
分享不易,关注获取更多干货