已收藏,可在 我的资料库 中查看
关注作者
您可能还需要
独立站
跨境出海峰会
立即报名
加入社群
独立站近期活动
选品
电动两轮三轮车,电摩、骑行配件
立即报名
活动咨询
近期产业带活动
查看更多>>
卖家社群
跨境同行交流平台
查看更多
亚马逊社群
招商政策、运营进阶资料、业绩增长交流>
TikTok社群
招商政策、运营进阶资料、业绩增长交流>
独立站社群
招商政策、运营进阶资料、业绩增长交流>
Ozon社群
招商政策、运营进阶资料、业绩增长交流>
Shopee社群
招商政策、运营进阶资料、业绩增长交流>
沃尔玛社群
招商政策、运营进阶资料、业绩增长交流>
您的专属活动管家
点击添加
本地跨境资源
查看更多
深圳卖家社群
同城跨境资源交流,本地活动抢先知>
广州卖家社群
同城跨境资源交流,本地活动抢先知>
杭州卖家社群
同城跨境资源交流,本地活动抢先知>
宁波卖家社群
同城跨境资源交流,本地活动抢先知>
福建卖家社群
同城跨境资源交流,本地活动抢先知>
成都卖家社群
同城跨境资源交流,本地活动抢先知>
您的专属活动管家
点击添加
精品系列活动
查看更多
平台招商活动
平台活动综合社群,get主流平台活动方向>
运营增长活动
多城巡回式分享交流,直连官方解决疑难>
品类系列活动
选品、爆品交流分享,还能参加探厂计划直链源头>
亚马逊系列活动
亚马逊平台动向直击,入门进阶一手扶持>
独立站系列活动
独立站长期布局策略,全面解析新增长路径>
美客多系列活动
多场次、多品类,市场解读&美客多平台政策>
您的专属活动管家
点击添加
雨果X产业带系列
查看更多
时尚品类社群
选品技巧、品类指南、探厂品类源头工厂>
服装内睡社群
选品技巧、品类指南、探厂品类源头工厂>
大件家居社群
选品技巧、品类指南、探厂品类源头工厂>
美妆个护社群
选品技巧、品类指南、探厂品类源头工厂>
家电品类社群
选品技巧、品类指南、探厂品类源头工厂>
其他品类社群
选品技巧、品类指南、探厂品类源头工厂>
您的专属活动管家
点击添加

高能预警|冲刺旺季前的合规性检查!全网都在找的亚马逊产品合规科普

为了保证买家能通过亚马逊找到各站点卖家提供的各种安全、可靠并且合规的商品,卖家在研发、生产、销售等每一个阶段都会遇到商品审核或调查。

高能预警|冲刺旺季前的合规性检查!全网都在找的亚马逊产品合规科普

下半年旺季即将到来,相信不少卖家都在摩拳擦掌“坐等”大麦…..且慢!对于参与旺季大促的产品,小编提醒您时刻关注商品的合规要求,趁旺季大波流量到来之前,快快排查合规性隐患,安心做合规的大麦!

旺季促销期间,亚马逊也将一如既往地保证消费者购买合规的商品。

小编为所有亚马逊卖家整理了美、欧、日热门品类的市场及法规介绍及汇总,请大家实时关注产品在目的地市场及法规要求动态,特别是对要参加旺季促销活动的产品。

01

确保商品合规,安心大卖旺季

为了保证买家能通过亚马逊找到各站点卖家提供的各种安全、可靠并且合规的商品,卖家在研发、生产、销售等每一个阶段都会遇到商品审核或调查。了解清楚可能遇到的合规要求,才能提前排查解决合规问题,安心销售,商品合规主要分为四类。

商品安全:上架前审核,客户安全投诉;

目的国法规:详情页面禁限售;

运输安全:危险品审核(FBA),FBA库存调查;

税务合规

各个目的国站点有哪些法规要求呢?下面小编就来为你一一盘点。

02

合规要求全盘点,一览目的国法规

各目的国商品安全法规时有更新,为更及时地了解您的销售品类是否受限,建议您一键收藏下方“宝典”,时常查看,及时避雷!

美国

■ FDA

FDA即食品药品监督管理局(Food and Drug Administration),机构职责是确保美国本国生产或进口的食品、化妆品、药物、生物制剂、医疗设备和放射产品的安全。卖家售卖的产品如果涉及到食品、药品、或者任何需要与人体接触的产品,均被要求提交此类认证。

商品示例

食品及医疗器械,如肉类、零食、呼吸机、护理床等。

复制链接到网页端了解详情👇

https://www.fda.gov/

■ CPC

美国消费品安全法案(CPSA)规定,儿童产品的制造商和进口商必须基于CPSC认可的实验室的测试结果,提供书面的儿童产品证书(Children's Product Certificate, CPC),以证明其产品满足相应的儿童产品安全条例。CPC适用于所有以12岁及以下儿童为主要目标使用对象的产品,如在美国本地生产则由制造商负责提供,如在其他国家生产则由进口商负责提供。

商品示例

电动玩具、摇铃玩具、奶嘴、儿童服装、童车、童床、围栏、背带、安全座椅、自行车头盔等。

复制链接到网页端了解详情👇 

https://www.cpsc.gov/Testing-Certification/Childrens-Product-Certificate-CPC

■ FCC

FCC是美国联邦通信委员会(Federal Communications Commission)的简称,负责协调国内和国际的通信。许多无线电应用产品、通讯产品和数字产品要进入美国市场,都要求FCC的认可。

 商品示例

个人电脑及其周边设备、家用电器设备、电动工具 、音视频产品、灯具、无线产品、玩具类产品、安防产品、工业机械等。

复制链接到网页端了解详情👇 

https://www.fcc.gov/

■ DOT

DOT即美国交通部 (US Department of Transportation) ,负责发展和完善与交通与运输相关的法规, 对进入美国的各种交通工具和运输的危险物品做出一系列规定并颁发证书。DOT认证是强制性认证,所有在美国销售的机动车及配件产品都必须通过DOT认证,拥有DOT标志。

 商品示例

机动车和零配件产品

复制链接到网页端了解详情👇 

https://www.transportation.gov/ 

欧洲

■ CE 

在欧盟“CE”标志属强制性认证标志,不论是欧盟内部企业生产的产品,还是其他国家生产的产品,要想在欧盟上自由流通,就必须加贴“CE”标志,以表明产品符合欧盟《技术协调与标准化新方法》指令的基本要求。CE对于产品涵盖比较广泛,原则上90%以上产品都需要CE。

商品示例

玩具、压力设备、无线电设备、植入式医疗器械、燃气灶等。

点击了解详情☞ 终于找到之前被说不合规销售的原因!亚马逊欧洲站CE Marking全解析

特别注意:

欧盟商品安全新法规出台!多个品类将受影响

2021 年 7 月 16 日,新的欧盟商品安全法规(称为《市场监管法规 (EU) 2019/1020》)即将生效。这项新法规要求带有 CE 标志的商品(除医疗器械、索道装置、民用爆炸物、热水锅炉和升降机外)需要具有位于欧盟境内的人员作为商品合规性联系人(即“RsP负责人”)。需要在商品或其包装、包裹或随附文件中显示负责人的联系信息。

点击了解详情👉🏻重要|在亚马逊欧洲销售CE 标商品,若无合规负责人将被视为违法

■ RoHS

RoHS (Restriction of Hazardous Substance) 是由欧盟立法制定的一项强制性标准,主要用于规范电子电气产品的材料及工艺标准,使之更加有利于人体健康及环境保护。

 商品示例

大型/小型家用电器、玩具,休闲和运动设备、照明设备、用户设备、音乐设备、IT 和远程通讯设备等

复制链接到网页端了解详情👇 

https://www.rohsguide.com/

日本

■ PSE认证

PSE(Product Safety of Electrical Appliance & Materials) 认证是日本电气用品的强制性市场准入制度,是日本《电气用品安全法》中规定的一项重要内容,将电气用品分为“特定电气用品”和“非特定电气用品”。凡属于“特定电气用品”目录内的产品,进入日本市场,必须通过日本经济产业省授权的第三方认证机构认证,取得认证合格证书,并在铭牌上加贴菱形PSE标志。而属于“非特定电气用品”目录内的产品,进入日本市场,须经过自我测试和自我声明的方式,确认符合日本电气用品技术基准,并在铭牌上加贴圆形PSE标志。

 商品示例

AC 适配器、吹风机、电熨斗、电动搅拌机、电动剃须刀等。

复制链接到网页端了解详情👇 

http://www.meti.go.jp/english/policy/economy/consumer/pse/index.html 

■ TELEC认证

TELEC认证是日本无线产品的强制认证,类似于国内的SRRC。它遵照日本的MIC无线电法。TELEC认证也叫MIC认证,TELEC(Telecom Engineering Center)是日本无线电设备符合性认证的主要的注册认证机构,MIC(Ministry of Internal Affairs and Communications)是日本管制无线电射频设备的政府机构,MIC是日本总务省,负责编制法规标准,TELEC只是为MIC指定发证机构之一,故称TELEC认证/MIC认证均可。要销售发射无线电频率的商品,商品必须符合《无线电法》所规定的技术条例,并且必须具有技术合规标志作为商品符合法律要求的证明。

 商品示例

无线耳机、无线扬声器、蓝牙设备等。 

复制链接到网页端了解详情👇 

http://www.tele.soumu.go.jp/j/material/test.htm

■ PSC认证

根据日本的《消费生活用产品安全法》,以下商品不得在没有 PSC 标志的情况下进行销售:家用高压锅和高压灭菌器、头盔(汽车、自行车等)、婴儿床、攀岩绳、便携式激光应用设备、浴缸热水循环器、油热水器、油浴式锅炉、 油加热器、室内瞬时燃气热水器(城市燃气和液化石油气)、带有室内煤气灶的洗浴锅炉(城市燃气和液化石油气)、强制排气式油暖气炉、内置电动洗碗机、浴室 用电动烘干机、电风扇、空调、通风机、洗衣机和 CRT 电视机。

 商品示例

家用高压锅和高压灭菌器、头盔(汽车、自行车等)、攀岩绳、便携式激光应用设备、洗衣机和CRT电视机等。

复制链接到网页端了解详情👇 

https://www.meti.go.jp/policy/consumer/seian/shouan/contents/outline_psc_act090331e.pdf?ref=as_soa_jp_ooc_cn_lola_tometipdf&ld=ASUSAGSDirect 

以上就是常见的目的国法规和禁限售汇总啦,更多站点合规小窍门,请戳有人@你, 一定要看这份来自亚马逊产品质量项目经理的合规实用宝典

03

 亚马逊各站点禁限售产品

及需要品类审核商品 

根据目的国的法律法规,亚马逊各个站点都制定了相对应的禁限售政策。违反相应政策可能导致商品被下架。下面为您列举美欧日站点的部分禁限售商品:  

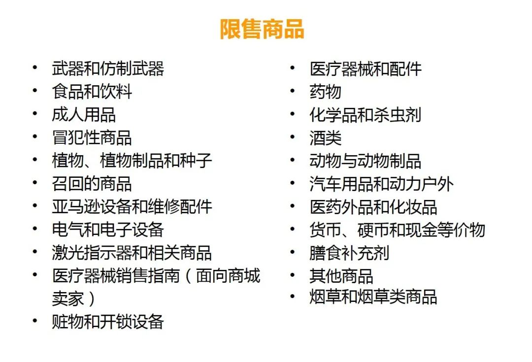
美国站

01

高能预警|冲刺旺季前的合规性检查!全网都在找的亚马逊产品合规科普

02

高能预警|冲刺旺季前的合规性检查!全网都在找的亚马逊产品合规科普

03

高能预警|冲刺旺季前的合规性检查!全网都在找的亚马逊产品合规科普

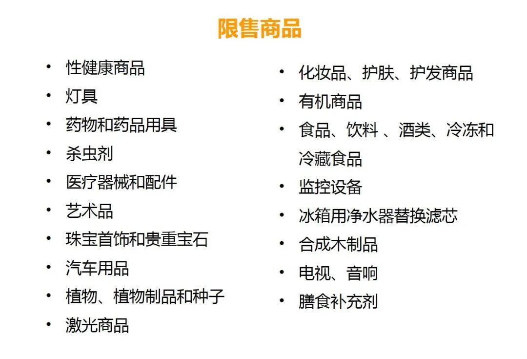
欧洲站

01

高能预警|冲刺旺季前的合规性检查!全网都在找的亚马逊产品合规科普

02

高能预警|冲刺旺季前的合规性检查!全网都在找的亚马逊产品合规科普

03

高能预警|冲刺旺季前的合规性检查!全网都在找的亚马逊产品合规科普

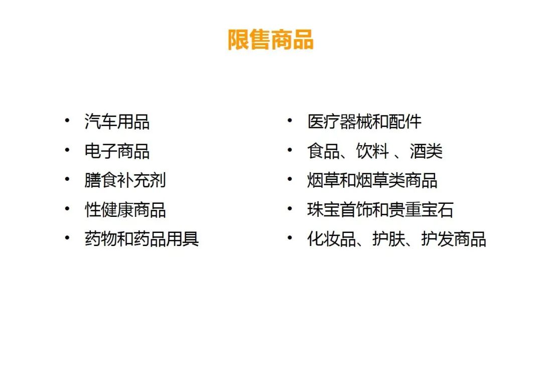
日本站

01

高能预警|冲刺旺季前的合规性检查!全网都在找的亚马逊产品合规科普

02

高能预警|冲刺旺季前的合规性检查!全网都在找的亚马逊产品合规科普

03

高能预警|冲刺旺季前的合规性检查!全网都在找的亚马逊产品合规科普

如何了解更多各站点禁限售产品信息?

登陆卖家平台 > 进入“帮助页面” > 搜索 “禁限售 (Restricted Product)”

04

运输安全需注意!

亚马逊各站点FBA禁运商品

针对不同国家的相关法规要求,及为保障广大FBA卖家的产品运输安全,亚马逊各站点的FBA也设置了禁运商品要求,具体如下:

美国

▼ 酒精饮料(包括无醇啤酒)

▼ 孔明灯或水灯

▼ 汽车轮胎

▼ 礼品卡、礼券

▼ 其他储值工具

▼ 带有未授权营销材料(例如宣传册、价格标签和其他非亚马逊标签)的商品

▼ 需要预处理但未根据亚马逊物流包装和预处理要求进行预处理的商品

▼ 包装松动的电池

▼ 存在残损或缺陷的商品

▼ 非法复制、复印或制造的商品

欧洲

▼ 礼品卡、礼券和其他储值工具

▼ 雪茄、香烟或其他烟草制品,以及含尼古丁的商品

▼ 白兰地、含白兰地的饮料,或白兰地含量超标的食品

▼ 枪支(包括气枪、玩具枪和彩弹枪)、枪支零件、枪支套件(包括不能发射弹药的模型枪的套件)、火药及其他类型的弹药(包括气枪子弹和玩具枪子弹)和武器(警棍、防暴棍)

▼ 取自鲸鱼、海豚、鲨鱼、大象(包括象牙),以及其他受濒危物种法保护的动植物的商品及衍生制品。

▼ 二手车/车辆零件

▼ 只能通过药店或或凭借医生或其他临床人员开具的处方购买的所有设备、药品、营养和膳食补充剂或类似物品,或被联邦药品和医疗器械研究所 (BfArM) 禁止的商品

▼ 以下 DVD 除外的所有 DVD:  1. 带有相应的 FSK/USK 分级标签(如果需要) 2. 包含区域代码“2”、“0”或“全区”

▼ 以下蓝光光盘除外的所有蓝光光盘:  1. 包含区域代码“B”或没有区域代码 2. 带有相应的 FSK/USK 分级标签(如果需要)

05

亚马逊欧洲站VAT与商品合规宝典

除了需要遵守相关商品认证和审核要求,欧洲境内贸易还有增值税合规及新出台的欧盟商品安全法规需要广大卖家注意:

增值税(Value Added Tax)合规

如果卖家在欧洲从事以下业务,按规定需要进行VAT注册:

 进口商品至欧盟

 使用亚马逊运营中心或在欧盟国家/地区存储您的库存

 向欧盟国家/地区的企业买家销售商品

 向欧盟国家/地区的私人买家销售商品,超过特定阈值

VAT不合规可能导致销售受限!

若您没有在规定时间内完成增值税义务,账号站点的销售权限将会受到限制。另外,欧盟税局可能对于不合规卖家进行查账,这将会对资金和库存产生负面影响。

因此一定要在旺季来临之前,尽早解决VAT合规问题,以免在旺季销售受限!

还不熟悉VAT的卖家朋友可以戳链接快速补课! 

重要|英国脱欧到底对亚马逊卖家的欧洲业务有什么影响?

(来源:亚马逊全球开店)

以上内容属作者个人观点,不代表雨果网立场!如有侵权,请联系我们。

分享到:

--
评论
最新 热门 资讯 资料 专题 服务 果园 标签 百科 搜索

收藏

--

--

分享
亚马逊开店分享社
分享不易,关注获取更多干货