已收藏,可在 我的资料库 中查看
关注作者
您可能还需要
独立站
跨境出海峰会
立即报名
加入社群
独立站近期活动
选品
电动两轮三轮车,电摩、骑行配件
立即报名
活动咨询
近期产业带活动
查看更多>>
卖家社群
跨境同行交流平台
查看更多
亚马逊社群
招商政策、运营进阶资料、业绩增长交流>
TikTok社群
招商政策、运营进阶资料、业绩增长交流>
独立站社群
招商政策、运营进阶资料、业绩增长交流>
Ozon社群
招商政策、运营进阶资料、业绩增长交流>
Shopee社群
招商政策、运营进阶资料、业绩增长交流>
沃尔玛社群
招商政策、运营进阶资料、业绩增长交流>
您的专属活动管家
点击添加
本地跨境资源
查看更多
深圳卖家社群
同城跨境资源交流,本地活动抢先知>
广州卖家社群
同城跨境资源交流,本地活动抢先知>
杭州卖家社群
同城跨境资源交流,本地活动抢先知>
宁波卖家社群
同城跨境资源交流,本地活动抢先知>
福建卖家社群
同城跨境资源交流,本地活动抢先知>
成都卖家社群
同城跨境资源交流,本地活动抢先知>
您的专属活动管家
点击添加
精品系列活动
查看更多
平台招商活动
平台活动综合社群,get主流平台活动方向>
运营增长活动
多城巡回式分享交流,直连官方解决疑难>
品类系列活动
选品、爆品交流分享,还能参加探厂计划直链源头>
亚马逊系列活动
亚马逊平台动向直击,入门进阶一手扶持>
独立站系列活动
独立站长期布局策略,全面解析新增长路径>
美客多系列活动
多场次、多品类,市场解读&美客多平台政策>
您的专属活动管家
点击添加
雨果X产业带系列
查看更多
时尚品类社群
选品技巧、品类指南、探厂品类源头工厂>
服装内睡社群
选品技巧、品类指南、探厂品类源头工厂>
大件家居社群
选品技巧、品类指南、探厂品类源头工厂>
美妆个护社群
选品技巧、品类指南、探厂品类源头工厂>
家电品类社群
选品技巧、品类指南、探厂品类源头工厂>
其他品类社群
选品技巧、品类指南、探厂品类源头工厂>
您的专属活动管家
点击添加

英国“脱欧”尘埃落定,云途物流重磅解析!

英国首相约翰逊也发推称:“(欧英贸易)协议达成。”

英国“脱欧”尘埃落定,云途物流重磅解析!

布鲁塞尔时间12月24日下午4时左右,欧盟委员会主席冯德莱恩携欧盟首席谈判代表巴尼耶举行记者会,宣布正式与英国达成“脱欧”贸易协议,以此界定明年1月1日,英国结束“脱欧”过渡期后的欧英关系。

历经9个多月拉锯谈判,欧盟与英国谈判终于“破局”!随后,英国首相约翰逊也发推称:“(欧英贸易)协议达成。”

英国“脱欧”尘埃落定,云途物流重磅解析!

英国首相约翰逊发推特宣布协议达成

英国“脱欧”对卖家的影响

根据欧盟委员会发布的公告,协议核心为一份“欧英自由贸易协定”,覆盖欧英商品和服务贸易、投资、竞争、禁止国家援助、税收、交通、能源、渔业乃至数据保护、社保协调等方方面面。

其中,英国“脱欧”对于跨境电商卖家尤其是直邮类卖家的影响,云途物流为大家带来重磅解读:

英国“脱欧”尘埃落定,云途物流重磅解析!

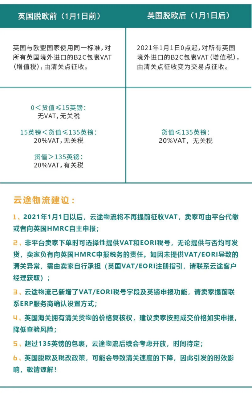
英国“脱欧”,云途物流对卖家的建议

总而言之,跨境电商行业合规化是大势所趋,提前注册VAT帐号有备无患。对于电商卖家来说,现阶段重要的是拥抱市场变化,妥善处理好英国“脱欧”后的过渡期,加大产品核心竞争力,选对物流服务商。

云途物流也会对英国VAT税改新政做进一步的了解,最新消息也会第一时间在公众号进行发布,欢迎大家保持关注。

(编辑:江同)

以上内容属作者个人观点,不代表雨果网立场!

分享到:

--
评论
最新 热门 资讯 资料 专题 服务 果园 标签 百科 搜索

收藏

--

--

分享