已收藏,可在 我的资料库 中查看
关注作者
您可能还需要
独立站
DTC出海启航盛典
立即报名
加入社群
独立站近期活动
选品
织里童装产业带探厂
立即报名
活动咨询
近期产业带活动
查看更多>>

谷歌关键字匹配类型简化更新解读

Hello,大家好,相信大家在账户后台都陆续收到了谷歌的最新通知,近期谷歌正在简化匹配类型,它将取消广泛匹配修饰符这种匹配形式,也就是我们常用的广泛加,相当于以后我们的关键字只存在完全匹配、词组匹配和广泛匹配三种形式,很大程度上简化了我们对账户的日常管理工作。

谷歌关键字匹配类型简化更新解读

Hello,大家好,相信大家在账户后台都陆续收到了谷歌的最新通知,近期谷歌正在简化匹配类型,它将取消广泛匹配修饰符这种匹配形式,也就是我们常用的广泛加,相当于以后我们的关键字只存在完全匹配、词组匹配和广泛匹配三种形式,很大程度上简化了我们对账户的日常管理工作。

这个更改会从 2 月中旬开始,过渡期截止到 7 月,在过渡期期间我们不需要对原有的广泛加关键字做处理,原机制会继续运行,但是词组匹配的流量可能会变大,7月份全面推行后,我们就不能再添加新的广泛加匹配的关键字了

推出的更改将先对以下语言产生影响:英语、德语、西班牙语、法语、意大利语、荷兰语、葡萄牙语、俄语

深入分析谷歌的这次调整,其实是对于提高流量精准度和减少优化工作量综合考虑的结果。

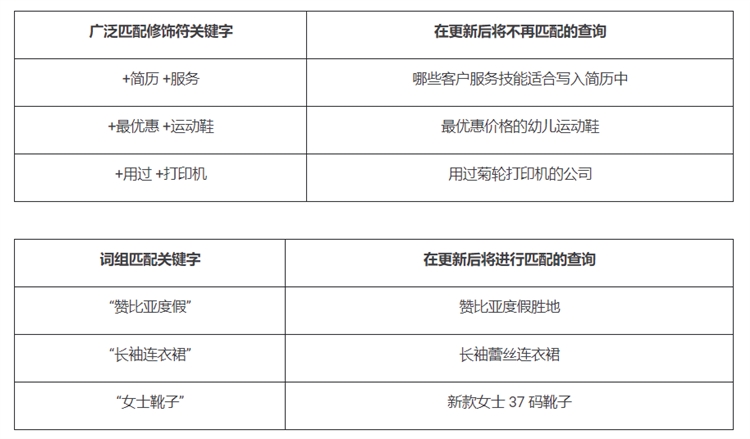
首先在老的匹配机制里,词组匹配的流量是包含在广泛加中的,也就是说广泛加和词组匹配的覆盖范围是高度重合的,并且广泛加相对来说也并不那么精准,举个例子“+温室 +玻璃”能够匹配到的流量为“温室玻璃”和“玻璃温室”,但很显然“玻璃温室”并不是我们想要获取的流量。而新的匹配机制就可以完美的规避这一点,它更趋向于使用词意来扩大覆盖范围,当遇到字词顺序会对含义产生影响时,就会完全遵循字词顺序,也就是说新的匹配机制更加有规律可循,只要符合匹配条件,系统一律会优先采用与查询相同的完全匹配关键字。

其次匹配形式的减少可以把我们从繁琐的工作中解放出来,让我们能够更轻松地管理帐号,因为仅使用一种匹配形式就可以实现之前两种匹配形式的覆盖效果,并且流量相对之前更加精准,我们就可以用更多的精力去着眼于账户的整体规划而不是这些琐碎而无效的工作。

下面举两个例子来了解一下更新后匹配机制将会发生怎样的变化

为避免匹配机制变化之后的效果波动,谷歌还给了我们广告系列的最佳做法建议:

随时监控效果。匹配机制的改动可能会带来流量的波动,所以需要我们在过渡期内经常监控账户效果,根据需要随时调整;

定期查看建议。采纳优化建议中的“添加新关键字”来保持关键字覆盖面,“移除多余的关键字”来合并重复的关键字;

尝试智能出价。如果担心把广泛加调整为词组匹配之后流量减少,可以试试广泛匹配与智能出价结合使用,以便覆盖更多符合效果目标的相关搜索查询;

排除无关流量。我们要利用否定关键字排除不需要的匹配项,像上文的例子,就可以把“玻璃温室”作为否词去做排除。

(来源:跨境营销小易)

以上内容属作者个人观点,不代表雨果跨境立场!本文经原作者授权转载,转载需经原作者授权同意。

分享到:

--
评论
最新 热门 资讯 资料 专题 服务 果园 标签 百科 搜索
雨果跨境顾问
Google顾问-Sandy
OceanWeb新客独家福利:前100名免费送$20广告体验金,点击按钮咨询顾问并领取,雨果跨境官方顾问

收藏

--

--

分享
跨境营销小易
分享不易,关注获取更多干货