已收藏,可在 我的资料库 中查看
关注作者
您可能还需要
独立站
DTC出海启航盛典
立即报名
加入社群
独立站近期活动
选品
上海API情趣展·雨果跨境探展
立即报名
活动咨询
近期产业带活动
查看更多>>
AI
AI驱动品牌营销
立即报名
加入社群
近期活动
查看更多>

物流退款有补偿!能不能拿到?只看3步!

经过近2年的发展,A+物流计划已经覆盖了30多个国家(地区),包括美国、德国、英国、法国等重点市场。

物流退款有补偿!能不能拿到?只看3步!

经过近2年的发展,A+物流计划已经覆盖了30多个国家(地区),包括美国、德国、英国、法国等重点市场。

物流退款有补偿!能不能拿到?只看3步!

价格越来越实惠,物流时效越来越有保障的A+物流计划,也越来越被商户们认可。近期,Wish上线了A+物流退款保障计划项目,和商户们共同应对订单物流原因退款带来的损失。

A+ 

物流退款保障计划

在详细说明A+物流退款保障计划前,请牢记以下4个前提和原则:

1.该保障计划适用于A+物流计划运单。

2.相应的A+物流计划运单需为2021年8月9日上午10时(北京时间)后创建的。

3.该保险项目是以路向国为维度进行计算的(目前仅面向英国、韩国、意大利路向国)。

4.该保障计划是以自然月为时间单位进行补偿评估的,且保障补偿是针对A+运单运费的补偿。

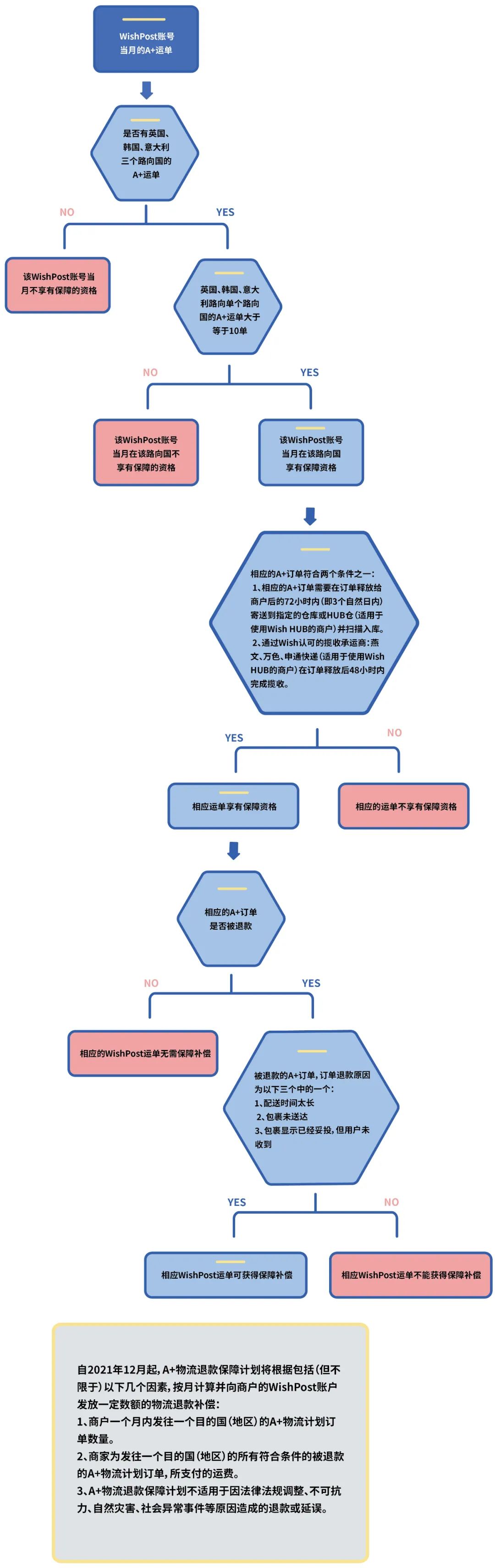
想要理清A+物流退款保障计划,搞明白自己的运单能否享受A+物流退款保障计划的支持,只需要读懂一张流程图就可以啦!

物流退款有补偿!能不能拿到?只看3步!

A+物流保障计划详细说明

Part 1:  WishPost账户当月是否享有保障资格?

首先,你要确定自己的WishPost账户,当月在某个路向国,是否享有A+物流退款保障的资格。

对于适用的路向国(目前为英国、韩国、意大利三个路向国),当您的WishPost账户在一个自然月内向一个目的国创建并发送的A+物流计划运单大于等于10单时,该账户在该路向国上的符合要求的运单就能享受A+物流退款保障计划的支持。小于10单,则无法享受。

Part 2: 什么样的运单可以享受退款保障?

对于具有保障资格的相应路向国的A+运单,并不是所有的运单都可以享受保险保障的。A+运单相关的订单需要符合以下2个条件之一,该运单可以享受A+物流退款保障计划的支持:

1、72小时内送达指定仓库

相应的A+订单需要在订单释放给商户后的72小时内(即3个自然日内)寄送到指定的仓库或HUB仓(适用于使用Wish HUB的商户)并扫描入库。

2、48小时内完成揽收

相应的A+订单,通过Wish认可的揽收承运商:燕文、万色、申通快递(适用于使用Wish HUB的商户)在订单释放后48小时内(2个自然日)内完成揽收。

如果你的订单符合要求,可以享受A+物流退款保障计划支持,相应订单的WishPost运单上将会显示“A+物流退款保障计划”标签。要特别说明的是,系统在当月会预先给所有符合上述条件的A+运单标上“A+物流退款保障计划”标签,但最终,如果当月,该WishPost账号在该路向国的A+运单不足10单,即使标记了“A+物流退款保障计划”标签,该运单也无法享受退款保障的补偿。

Part3:什么样的运单能有退款补偿?

对于享受A+物流退款保障计划支持的运单,如果相应订单最终被退款了,是不是就可以获得退款补偿了呢?也不全是哦~

只有因为以下3种物流原因被退款的订单,相应的A+运单才能获得A+物流退款保障计划的退款补偿:

1、配送时间太长(Shipping taking too long)

2、包裹未送达(Item did not arrive)

3、包裹显示已经妥投,但用户未收到(Item marked delivered but user did not receive it)

Part4: 退款补偿的计算及发放

对于符合退款补偿的运单,什么时候可以获得运费补偿?会补偿多少?

1.退款补偿的计算及发放时间

因为相关订单的退款可能会在用户下单很长时间后才会发生,因此,WishPost将在A+运单创建后的四个自然月内计算并发放相应的退款补偿(若有)。比如,对于8月的A+运单,将会在12月计算并发放退款补偿。

2.退款补偿的计算说明

自2021年12月起,A+物流退款保障计划将根据包括(但不限于)以下几个因素,按月计算并按一定比例向商户的WishPost账户发放一定数额的物流退款补偿:

(1)商户一个月内发往一个目的国(地区)的A+物流计划订单数量。

(2)商家为发往一个目的国(地区)的所有符合条件的被退款的A+物流计划订单,所支付的运费。

请注意,A+物流退款保障计划不适用于因法律法规调整、不可抗力、自然灾害、社会异常事件等原因造成的退款或延误。

Part5: 常见问题解答

Q1:我该如何加入A+物流退款保障计划?

答:A+物流退款保障计划将自动适用于所有符合保障计划的WishPost商户,无需额外加入及额外的费用

Q2:重新发布的A+订单是否可以参与保障计划?

答:可以的,只要该订单的相关的履行操作符合上述要求。

Q3:单个路向国A+运单≥10单,是怎么算的?

答:是指你在一个自然月内,通过同一个WishPost账号创建的同一个目的国(地区)的 、正常送达的A+ 物流计划运单不少于10个(不包括异常状态、取消的运单等)。

Q3:我要怎么做,来更好地利用A+物流退款保障计划?

答:对于各位Wish商户们来说,尽可能快地履行A+订单,让A+订单能够及时到达指定的仓库或者被正确揽收,就可以让尽可能多的订单享受A+物流退款保障计划的保障。

目前,A+物流退款保障计划仅面向英国、韩国、意大利三个路向国的A+运单,Wish也在持续跟进项目进展,未来将会将退款保障推向更多国家(地区),为商户们提供更多物流支持和帮助!

(来源:wish商户平台)

以上内容属作者个人观点,不代表雨果跨境立场!如有侵权,请联系我们。

免费在线咨询
联系雨果跨境顾问,在线为您答疑!
我想问
免费咨询
未注册的手机号将自动创建新账号,且代表您已阅读并同意雨果跨境 《用户协议》 《隐私协议》 《个人信息授权书》
相关标签:

分享到:

--
评论
最新 热门 资讯 资料 专题 服务 果园 标签 百科 搜索

收藏

--

--

分享