
2021年的尾巴将至,意味着各位跨境卖家的2021年度财年接近尾声。是时候该总结一下今年的成长与“退步”,经营环境的“外部”与“内部”了。
就在昨天,也就是12月20日下午,速卖通官方商家运营连发2篇重量级公告,分别是《全球速卖通跨境商家年度销售额考核标准》及《2022年速卖通商家运营能力考核规则公告》。重要程度比今年6月发布的欧盟税改VAT过渡方案更甚。而就在不久前,速卖通平台刚刚提高了大服饰类目的准入标准。导致大量没有跨境经营经验和规模的,以及没有货源或品牌的中小卖家无法通过服饰类目的准入要求。可以说,近期速卖通的种种动向都在说明:平台正在加强G100品牌出海战略方向的执行,肃清不良卖家,促进平台的良性循环。
由于官方发布的公告比较全面细致,可能部分卖家理解起来相对困难。那么我们今天就来解读一下这两个公告,将其简化,希望大家都能够理解清楚,毕竟它的重要程度和影响程度可以说是未来影响店铺运营的基本条件。
商家阶段定义:
1、新店铺/新商家:入驻速卖通小于730天的企业主体
2、老店铺/老买家:大于730天的企业主体
一、2022年速卖通商家运营能力考核规则公告
全文链接:https://gsp.aliexpress.com/apps/notice/detail?spm=5261.message_list.Table.3.4ef14edfyeL58e¬iceId=11222&language=zh_CN&gmtCreate=1639996192000&categoryId=9999&subCategoryId=9999
简化后要点:补充企业基本信息、类目开通审核制、发布商品数量限制、销售额和服务分考核四项。
1、商家企业认证信息核验(新增法人个人信息及股东信息的填写)
1.1对于新入驻速卖通的商家:
2021年1月24日之后,入驻时在原有资料基础上增加认证信息核验资料;
1.2对于现有的速卖通商家:
2022年1月-7月,分批要求存量商家补全信息,如在限期内没有补全,店铺会被清退。
入驻或需补全的信息如下:
1. 企业基本信息:
企业资质信息 |
是否为上市公司 |
上市国家 |
公司名称 |
营业执照统一社会信用代码 |
营业执照有效期 |
公司注册地址 |
营业执照彩色影像件(需上传附件) |
联系电话 |
公司经营行业 |
开户目的 (下拉选择项) |
2. 企业法人基本信息:
法人信息 |
法人证件类型 |
法人证件号 |
证件正、反面彩色影像件(需上传附件) |
居住地址 |
出生日期 |
国籍 |
3. UBO(股东)信息:
(仅需填写持股比例≥25%的自然人股东信息,持股超过或等于25%的自然人股东均需提供)
UBO(股东)信息(持股比例≥25%) |
股东姓名 |
证件类型 |
证件号 |
居住地址 |
生日 |
国籍 |
证件彩色影像件 |
财富来源 |
备注:上市公司无需提供该项内容;如您的公司无持股25%以上的自然人股东,无需提供该项内容;指直接或者间接持有企业25%及以上股份的自然人,或对业务发展有决定权的实际控制人;如您的公司除法人外,无持股25%以上的自然人股东,需在UBO(股东)信息中提交法人信息。 |
改变之前缴纳保证金即可开通销售大类的方式,部分类目改为递交资料后审核。
目前已改为审核制的类目:
大服饰11个行业已经启动(服装服饰(女装/男装/内衣/特殊服饰/服饰配件)、珠宝手表(含精品珠宝)、运动娱乐(含电动滑板车)、箱包鞋类、婚纱礼服)
*其他行业审核制改革时间未定,确定之前官方会发公告通知。
3、商品发布数量分层限制
取消一个店铺默认可发布3000个商品的规则
1、新店铺(开店90天内)
12月下旬上线,根据入驻大类给予固定数量,除汽摩配给3000个额度外,其他大部分是300个;
2、服务分不及格或不考核的店铺:
预计于2022年1月下旬上线,大服饰行业(包含女装/男装/内衣/特殊服饰/服饰配件、珠宝手表(含精品珠宝)、运动娱乐(含电动滑板车)、箱包鞋类、婚纱礼服等11个类目),根据近两个自然月店铺日均动销率、日均在线商品数,72小时上网率等指标,按商家经营能力分层获得商品发布数;其他大类,根据近两个自然月店铺日均动销率及GMV指标分层获得商品发布数。

来源:速卖通后台公告
4、销售额和服务能力考核
4.1销售额未达标,强制退出经营大类,90天内无法入驻任何大类,后续每月考核。
首先, 连续180天商家店铺内虽有已发布商品但店铺销售额为零(0),将直接视为未达标。
其次,连续365天商家店铺销售额低于对应店铺所处类目交易额目标,将视为未达标。
注意:官方在2022年1月13日结合各类目销售额考核标准,对全平台进行一次考核(大服饰开始)。
其中新商家大部分类目要求5000美元,老商家大部分1万美元,相对容易。
类目销售额标准明细:
服饰大类在2022年1月14日进行第一次考核;销售额统计截止到1月13日24点(北京时间);
其他大类在在2022年2月14日进行第一次考核;销售额截止时间为:2022年2月13日24点(北京时间)。
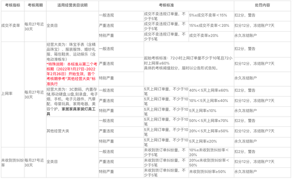
4.2 对于服务分不合格商家,将处以包含但不限于流量限制,商品下架和删除,店铺扣分、冻结、关店等处置点。服务分主要涉及到:成交不卖率、5日上网率、未到货纠纷率、货不对版纠纷率、好评率、DSR描述分。
注意:2021年12月27日-2022年1月26日为第1次考核期,不做店铺扣分处罚。2022年1月27日-2022年2月26日第2个考核期,2月26日启动正式处罚。后续每月27日进入常态。

来源:速卖通后台公告

来源:速卖通后台公告
好了,以上就是本次速卖通针对商家运营能力的考核标准。涉及到主要四个点。日常运营中最需要关注的是销售额和服务分考核。
而对于拟新入驻的卖家来说,需要额外再关注补充企业基本信息、类目开通审核制、发布商品数量限制。
速卖通的策略,虽然短期内会让大家觉得运营的难度加大了,其实换个角度思考。这样可以淘汰掉大多数的非合规经营店铺、僵尸店铺、僵尸链接。让我们真正精心运营的店铺或者商品以及认真学习和运营的卖家有机会获得更大的流量。同时也让速卖通在买家心中的价值感更高,有利于逐步的提高平台销售的客单价,最终达到平台、卖家、买家三方受益。所以我们应该对速卖通的看似复杂的算法和规则予以肯定,他们是耗费了大量的精力调研得到的可能是最好的处理方案。与平台共生的卖家才能真正笑到最后!如果大家还对规则有什么问题,欢迎深入交流。
(来源:跨境指北针)
以上内容属作者个人观点,不代表雨果跨境立场!本文经原作者授权转载,转载需经原作者授权同意。