图片来源:图虫创意
7月初,上市公司华凯易佰的一份名为《第三方名义网店整改计划》的公告,让资本市场和跨境电商行业都泛起一丝波澜。
公告显示,华凯创意的子公司易佰网络需要在2022年8月31日前,对其存在的第三方名义网店采取变更主体100%股权至易佰网络名下,并完成工商变更登记;对无法完成工商变更登记的网店则采取关闭网店或对外转让的方式整改。
并且,不再以信息授权形式在电商平台新设网店。没能在8月31日前完成整改的第三方名义网店,其产生的营收和净利润不纳入2022年和2023年华凯创意的业绩承诺考核。
这并不是易佰网络第一次对旗下的第三方名义网店“动手”。在上市公司(改名前为华凯创意)推进对易佰网络的收购期间,易佰网络曾承诺过整改第三方名义网店。
公告称,首次整改时,易佰网络承诺拟于2020年6月30日前,将第三方名义网店对应的2019年度收入占比缩减到5%以下;拟于2020年12月31日前完成整改,将剩余全部第三方名义网店变更还原至易佰网络或其子公司名下或关闭。
天不遂人愿,事常逆己心。2021年第三方名义网店的营收仍占易佰网络营收的12.12%,店铺数量535个,占2021年店铺总数的 15.82%,旗下第三方名义网店未能如期整改剥离,于是有了第二次的整改计划。
易佰网络整改第三方名义网店不是孤例。近年来有不少已上市卖家或拟上市的卖家“壮士断腕”,对旗下存在的第三方名义网店进行整改。
那么,为何要整改第三方名义网店,整改的难点在哪?整改后第三方名义网店后,对卖家的日常经营有何影响,中小卖家有无效仿?
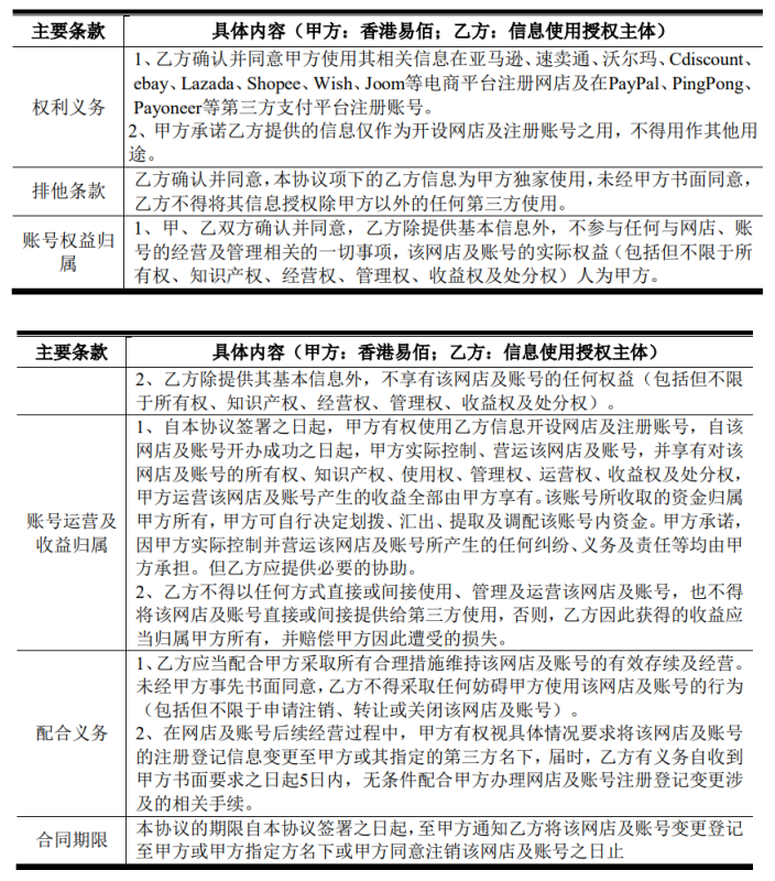
华凯易佰在披露第三方名义网店整改计划的同时,还顺手披露了《信息使用授权协议》。资深运营王长明告诉雨果跨境,在过去很长一段时间里,这类协议的存在让部分卖家在“一人、一证、一店”的电商平台有店群铺货的可能。
在华凯易佰披露的《信息使用授权协议》对甲、乙双方信息使用的权利与义务圈定得十分详实。
简单地说,协议规定乙方把姓名、手机号、身份证等相关信息授权给甲方注册电商平台网店或注册支付平台账号,但网店和账号的收益和所有权归甲方所有。

(图源:华凯易佰公告)
在实际操作中,协议的甲方一般是以铺货为主的跨境电商公司,乙方则多为运营或其他员工。“早期有些小公司,甚至会要求运营把三姑六婆个人信息拿出来注册店铺。相对应的,每个注册成功的店铺会支付小几千给运营作为好处费”。
王长明曾经就职于一家三十多人,主要做亚马逊的铺货型公司。在2020年时,公司甚至调配了五个人,成立专门负责店铺申请工作的注册部门。王长明告诉雨果跨境,“每个店铺的产出有限,链接也时常变狗,需要补充新店铺以保持动态平衡”。
“第三方名义网店在铺货型卖家中很常见,几乎是不成文的行规。电商平台没有明文禁止这样的操作。但这种铺货模式的一些其他特征可能会导致账号被封”。
根据王长明的讲述,他曾就职的公司在成立注册部门之后,由于可供注册店铺的内部个人信息不够,甚至会找到一些灰产服务商直接购买。
有人的地方就会有江湖,有“混沌”的需求就会孕育灰色的服务。有些灰产服务商会提供一条龙服务,从个人信息提供到注册公司、申请营业执照,通常只需要15天左右。
王长明回忆起那段经历,依然印象深刻。“部分灰产服务商发放营业执照的地址多是莆田等地,以至于后来只要用莆田的地址去注册店铺,多半注册难度大、审核久,或者店铺注册后验证环节难以通过”。
在一定期限内整改第三方名义店铺,对于一些上市大卖而言是一件进退两难的事情。华凯创意以15.12亿元收购易佰网络90%的股权时,双方曾签订过《购买资产盈利预测补偿协议》。
协议中易佰网络曾承诺2019年至2023年期间,扣非净利润分别不低于1.41亿元、1.7亿元、2.04亿元、2.51亿元。如果在业绩承诺期间有任何一年的净利润没能完成当期业绩承诺,易佰网络的原股东则触发业绩补偿义务。
值得一提的是,易佰网络2021年扣非净利润为2.16亿元,完成了当年业绩承诺的105.75%。其中,由第三方名义网店贡献的扣非净利润占比为11.71%。而首次整改时,易佰网络承诺拟于2020年12月31日前完成。
也就是说,算上第三方名义网店贡献的业绩,易佰网络踩线完成2021年的业绩对赌。更重要的是,易佰网络2022年再完全整改第三方名义网店,是权衡各方利益下最好的选择。
华凯易佰回复深交所的问询函显示,虽然易佰网络违反了首次整改的时间承诺,把第三方名义网店的业绩计入2021年的业绩。
但是,上述行为并不违反《企业会计准则》的相关规定,也不违反易佰网络2021年业绩承诺实现情况,并得到了天健会计师事务所的认可,对其2021年的财报出具了标准无保留意见。
相较之下,没有业绩对赌压力,独立IPO的赛维时代则更在乎财务合规。招股书显示,2019年赛维时代第三方名义店铺的数量为834家,店铺收入为4.7亿元,仅一年后就“挥泪斩马谡”,全部清零。
一些店群铺货的中小卖家既没有对赌压力,也没有IPO计划,整改第三方名义网店对其而言既不必要,也不紧迫。但近几年,他们的生存状况并不理想,跨境电商行业的风向已经变了。
以店群铺货做跨境电商,在过去是一门追逐流量的生意。
王长明更喜欢把在亚马逊上做店群铺货称为“撒网捕鱼”。“这是红利期的玩法,实际上就是通过巨量的SKU和多店铺广撒网,再添加一些自带流量的东西进去”。
甚至运营手段也与捕鱼有几分相似之处。“Listing都布置好后,会开个自动钓鱼工具,广告竞价设置0.15-0.2美元,留5-10美元的预算慢慢跑”。
2021年4月的“亚马逊封号潮”让王长明所运营的店铺集体覆灭。后来,他所在的公司尝试过从铺货转型精品,甚至把做精品店的人单独成立一个子公司以表明转型的决心。但是,半年后王长明还是因为转型失败而选择离职。
实际上,追逐流量的逻辑不仅适用于亚马逊,在Shopee上也是如此。
2019年是梨电商生意最旺的年份。创始人高冬冬告诉雨果跨境,高峰时期他在Shopee上共拥有2000多个店铺,采取无货源铺货的模式做东南亚市场的跨境电商生意。其中,既有在东南亚当地注册的本土店,也有在国内注册的跨境店。
这套无货源的轻资产运营玩法,从Shopee店群迭代至Shopee本土店群,经过他反复的摸索和锤炼已经十分成熟。
与亚马逊不同的是,在Shopee上一张营业执照,在同一个站点最多可以开三个店铺,东南亚市场7个站点合计21个店铺。按照高冬冬的说法,一个全职员工通常可以同时运营60-75个Shopee店铺。如果采取精细化运营,一个人也可以管30多个店铺,并且效果不错。
巧合的是,拐点也发生在2021年。高冬冬表示,Shopee的政策变动导致东南亚本土店的物流时效和其他要求更严格。而跨境店受到Shopee授权端口迭代的影响,数据更新不到位,流量下滑越发严重。
2021年底,Shopee店铺需要二次实名验证的政策出台后,一些资料不全的店铺被集体封停。加上关闭部分运营效果不佳的店铺,梨电商只剩几百家Shopee店铺。
Shopee的店铺暂时搁置后,高冬冬曾尝试把精力投入Lazada,只不过效果并不理想。今年5月,他开始在东南亚摸索TikTok的生意。主要在泰国市场做本土小店,获取自然流量进行测试。
空闲之余,高冬冬也会在东莞虎门定期举办跨境电商研讨会,帮助当地的优质产业带走出去。无货源的店群模式或许依然能赚钱,但就像他所说,“现在新手卖家把做无货源铺货当主业做可能比较难,但如果把它当做副业,还是能有一定收益率”。
低垂的果实已经被采摘殆尽。一位跨境电商老卖家向雨果跨境回忆,“2007年在华强北8块钱采购一根破数据线,放到eBay上14.99美元被“秒杀”。那样的奇观,再也不会出现”。当时他并不知道,那时是最好“捡钱”的时代。
(文中王长明为化名)
(来源:董昕毅)
本文作者对该作品拥有完整、合法的著作权及其他相关权益。未经许可同意,任何个人或组织不得复制、转载、或以其他方式使用本网站内容。转载请联系本文观察员,违规转载必究!