
(图片来源:白鲸果园)
最近不少卖家反馈,在亚马逊品牌备案时出现了问题,这可能是因为亚马逊更新了品牌备案的规则。
今天这篇文章就给大家梳理一下亚马逊最新的品牌备案规则。
之前,品牌备案需要准备以下资料:
1、一个亚马逊品牌账号
2、商标申请序列号
3、带有logo的产品图
4、店铺商品的ASIN码
但是在亚马逊更新品牌备案规则后,卖家需要多准备三样东西:
1、商标申请的回执文件
2、过去 6 个月发布的任何近期采购、生产、供应发票(1 种或更多)的副本
3、品牌与第三方制造商之间的协议的证明
小伙伴不慌,小白慢慢和大家说。
在新的品牌备案规则中,亚马逊会要求卖家选择类型:
1、有自己的生产设施,负责生产品牌下的大部分或所有商品。
2、与品牌下大部分或所有的第三方制造商签订了协议、合同或者有关系。

(图片来源:亚马逊)
如果在亚马逊上卖的产品是工厂生产的,就选择第一种,如果不是自己生产的,就选择第二种。
针对这两种不同的卖家,亚马逊要求提供的证明材料不一样。
首先,如果有自己的工厂,那么当你选择第一种后,亚马逊会要求提供两个证明材料,一是证明有制造商资格的文件副本,包括但不限于营业执照、收据等。
二是过去 6 个月发布的任何近期采购、生产、供应发票(1 种或更多)的副本,产品的生产总要进行相关材料的采购,那么采购的发票就可以作为证据上传至亚马逊平台。

(图片来源:亚马逊)
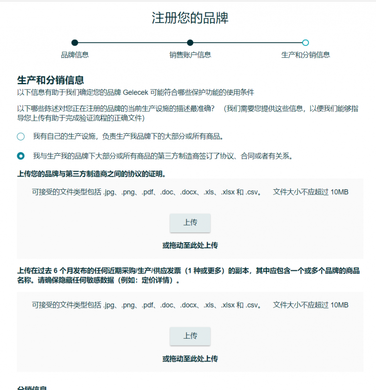
第二种卖家没有自己的工厂,这种情况下,就需要选择第二种品牌备案模式。
当选择该模式后,亚马逊同样会要求你提供两件证明材料:
一是品牌与第三方制造商之间的协议证明,与生产商之间的合同或协议需要上传至亚马逊平台进行审核。
二是过去 6 个月发布的任何近期采购、生产、供应发票(1 种或更多)的副本,其中应包含一个或多个品牌的商品名称。
其实就是帮你生产产品的供应商开的发票,但是在这里要注意的是,发票上要体现出备案的品牌名称。

(图片来源:亚马逊)
对于大多数的卖家而言,开设工厂是一件成本非常高的事,所以基本都会选择第二种品牌备案模式。
但是,和供应商的协议及发票如何取得?
如果双方已经签订协议,只需将原有的协议和发票上传。
如果没有签订协议,需联系供应商,说明来意,双方共同拟定一份合作协议,协议里要注明品牌、公司名称和法人信息双方盖上公章即可。
发票可以找到拿货的工厂开具,发票也要注明品牌名和公司名称。
最后要准备的就是商标申请的回执文件,在更改规则前,卖家只需要填写商标申请序列号即可,但是在新规里,卖家需要上传。回执文件可以联系所委托的代理机构索取。
想要了解更多?点击此处,联系我们。
(编辑:江同)
(来源:白鲸)
以上内容仅代表作者本人观点,不代表雨果跨境立场!如有关于作品内容、版权或其它问题请于作品发表后的30日内与雨果跨境取得联系。