已收藏,可在 我的资料库 中查看
关注作者
您可能还需要
独立站
DTC出海启航盛典
立即报名
加入社群
独立站近期活动
选品
织里童装产业带探厂
立即报名
活动咨询
近期产业带活动
查看更多>>

亚马逊杀入“低价战场”,Amazon Bazaar上线!

继Temu、Shein席卷全球后,亚马逊推出全新独立平台 Amazon Bazaar,正式进军低价跨境电商领域。

继Temu、Sheinchair卷全球后,亚马逊推出全新独立平台Amazon Bazaar,正式进军低价跨境电商领域。

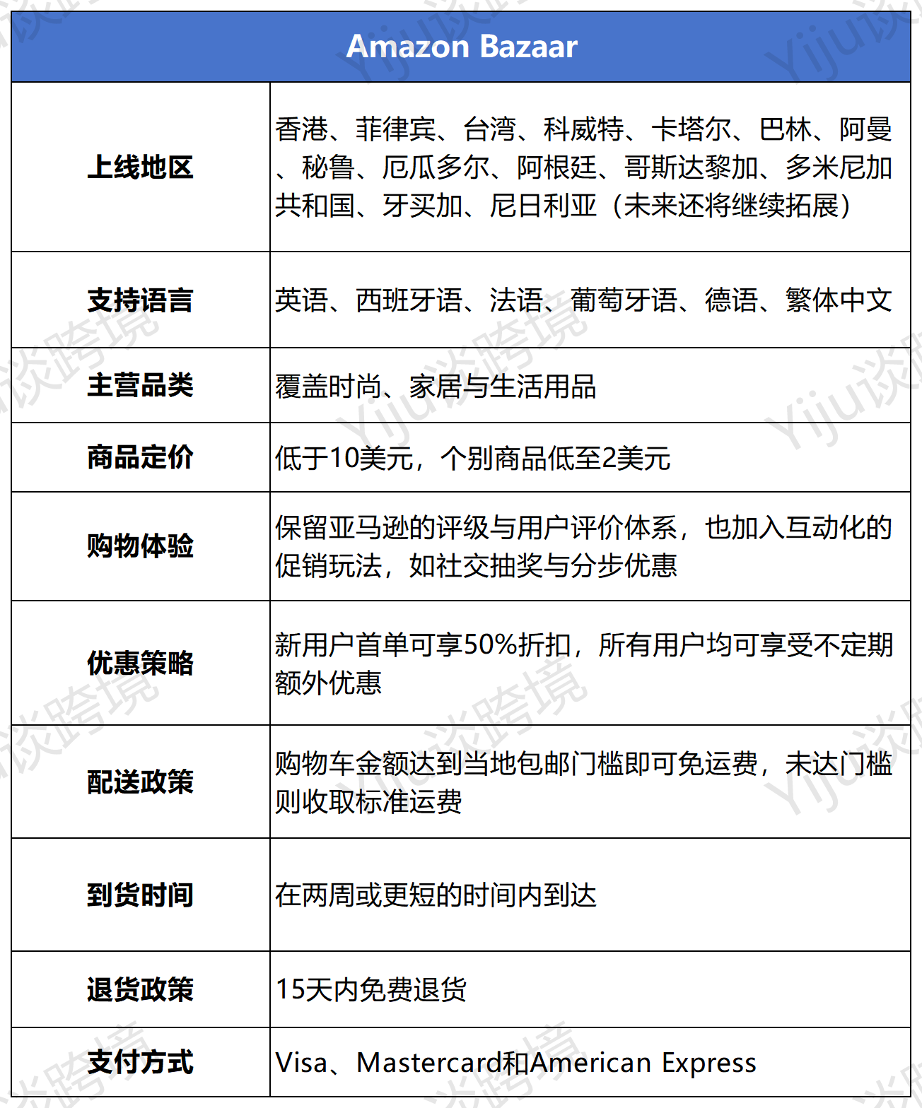
舞蹈上线14个国家和地区,主打价,周四送达,大部分商品低于10个。

有人看到新的蓝海,有人担心利润被压缩。亚马逊集市,对卖家来说到底是机会,还是陷阱?一起来看看这个新平台带来的影响!

一、亚马逊集市介绍

亚马逊正式宣布推出全新独立低价购物平台Amazon Bazaar,面向亚洲、非洲和拉丁美洲的消费者,独立于亚马逊主购物应用程序之外。

意思是,在部分地区,亚马逊已经将 Amazon Haul 更名为 Amazon Bazaar,并通过亚马逊主购物应用程序进行销售。除了印度,墨西哥、增长、东南亚以及印度也仍然保留 Bazaar 版本。Amazon Haul 和 Amazon Bazaar 都提供相同的超低价购物体验,只是名称不同,以更好地契合当地的语言偏好和文化。

亚马逊杀入“低价战场”,Amazon Bazaar上线!

图片来源:一举谈边境

二、AmazonBazaar是什么信号?

亚马逊过去主打高端用户群(Prime体系、品牌旗舰、正品),而芭莎则是一次战略下沉——亚马逊首次系统性地进入“低价跨境电商”。
它的目标非常明确:针对标特木、Shein、速卖通,抢回新兴市场的流量与GMV。

这意味着亚马逊开始接受,第一批客单价(2-10);更长的交付周期(约入围);更灵活的卖家驻场与供货机制。

三、对跨境卖家的主要影响

1.新增流量入口和新兴市场机会

集市覆盖的雇佣国家(东南亚、拉美、中东、非洲)早已是最快、相对较温和的市场。

对于中小卖家而言,这是进入这些市场的“新船票”。尤其是低价轻件小件卖家(饰品、配件、家居小物、时尚)将带来令人振奋的新振奋红利。

2.供应链优势卖家将提高报价

芭莎强调价格敏感型选品。如果你本身拥有工厂资源、能控成本或具备柔性备货能力,那么你在这个平台上会更容易获得高曝光。

3.平台利润率下降

亚马逊在芭莎上打的依然是“高端牌”。平均客单价低、利润空间被压缩,广告和物流投入要重新计算ROI。如果沿着用哪个FBA成本结构,利润空间将被压缩。

4.品牌力影响减弱

芭莎创建“亚马逊版Temu”以用户以价格为导向,品牌曝光度有限。对于希望积累品牌资产的卖家来说,这个平台比较偏向走量,不利于品牌沉淀。

5.平台政策尚待磨合期

目前集市尚处于测试阶段,运营规则、物流体系、退货尚不完整。提前入驻卖家需落实政策机制与系统不稳定的准备。

以上就是Yiju谈跨境给大家带来的内容分享,欢迎随时在评论区留言讨论!

封面来源/图虫创意

(来源:Yiju谈跨境)

以上内容属作者个人观点,不代表雨果跨境立场!本文经原作者授权转载,转载需经原作者授权同意。​

分享到:

--
评论
最新 热门 资讯 资料 专题 服务 果园 标签 百科 搜索
Yiju谈跨境
曝光
10.4w
粉丝
--
内容
253
向TA提问

收藏

--

--

分享
Yiju谈跨境
分享不易,关注获取更多干货