已收藏,可在 我的资料库 中查看
关注作者
您可能还需要
独立站
DTC出海启航盛典
立即报名
加入社群
独立站近期活动
AI
智造爆款 · AI先行
立即报名
加入社群
近期活动
查看更多>

Shopee关键字广告怎么充值?Shopee关键词广告基础介绍及教程

关键字广告是Shopee平台推出的一项,能够提高卖家商品在手机APP及平台网页版的曝光率,当买家搜寻相应关键字时,购买了该关键字广告卖家的商品将会优先出现在搜寻结果当中,帮助卖家接触到更多的买家,并带来流量和订单量增长的付费广告服务。

Shopee关键字广告怎么充值?Shopee关键词广告基础介绍及教程

我的关键字广告

关键字广告是Shopee平台推出的一项,能够提高卖家商品在手机APP及平台网页版的曝光率,当买家搜寻相应关键字时,购买了该关键字广告卖家的商品将会优先出现在搜寻结果当中,帮助卖家接触到更多的买家,并带来流量和订单量增长的付费广告服务。

· 充值

目前Shopee新开放关键词广告卖家后台信用卡充值功能(仅限泰国、台湾站点),广告充值实时到账,充值时效较微视云充值大幅提高(微视云充值需1-3个工作日)。

相应的操作指南请点击文章底部附件<Shopee关键词广告卖家后台信用卡充值指南(仅限泰国、台湾站点)>进行查看!

若想进行更多关键字广告充值,请点击链接根据步骤操作充值即可!

相应的操作指南请点击文章底部附件<Shopee广告充值网页版操作指引>进行查看!

· 关键词广告基础介绍及初阶教程

界面一览

关键词广告的后台入口:卖家后台——>我的行销活动——>我的广告

Shopee关键字广告怎么充值?Shopee关键词广告基础介绍及教程

Shopee关键字广告怎么充值?Shopee关键词广告基础介绍及教程

关键词广告的前台展示:广告的右下角带有“Ad”或“广告”标识。电脑端的广告位展示在每页搜索结果的首行与末行;手机端的广告首两位展示在搜索结果首行,其余穿插在自然搜索结果中展示:

电脑端:

Shopee关键字广告怎么充值?Shopee关键词广告基础介绍及教程

手机端:

Shopee关键字广告怎么充值?Shopee关键词广告基础介绍及教程

关键词广告的常用指标定义:

——CTR 点击率=点击数/浏览数

——CPC 单次点击出价=花费/点击数

——CR 转化率=下单数/点击数

——ROI 投入产出比=广告GMV/广告花费

关键词广告规则简介:

——广告排名:

当有其他买家也购买相同关键字时,多个广告将会和您的商品出现在相同的结果页面。广告排名顺序会根据关键字质量评分和设定的单次点击价格排序。

关键字质量评分受预测点击率、广告线上表现、和相关度影响:

预测点击率: 根据所选商品、关键字等信息预测出的产品点击率

广告线上表现:该商品、关键字在广告期间的实际点击率

相关度: 所选关键词和商品标题、描述、分类等相关程度

——广告收费:

当卖家设置产品的关键字时,可以设置该关键字的单次点击价格(Bid price),并且可以同时设置该关键词的预算上限。当消费达到上限时,该关键字将自动暂停参与关键字广告。

费用仅产生于每次买家通过搜索此关键词并点击该产品。产品最终的收费(Click per Order, CPC)与产品在前端实际排名、产品的关键字质量评分、产品的关键字单次点击价格、排名后一位产品的关键字质量评分、关键字单次点击价格相关。但是每次点击的实际收费不会高于该产品所设置的关键字单次点击价格(Bid price) 。

其他更多详细内容请点击文章底部附件<Shopee广告使用初阶教程>进行查看!

· 关键词广告中阶教程

成功案例:

某马来站点的美妆卖家,在新店铺开店之后便立即开始使用广告。在广告优化的一个月期间,店铺单量翻升25倍,销售额翻升11倍!不难看出,关键词广告是帮助店铺快速累积粉丝及单量流量的利器,极速超车不是梦!

Shopee关键字广告怎么充值?Shopee关键词广告基础介绍及教程

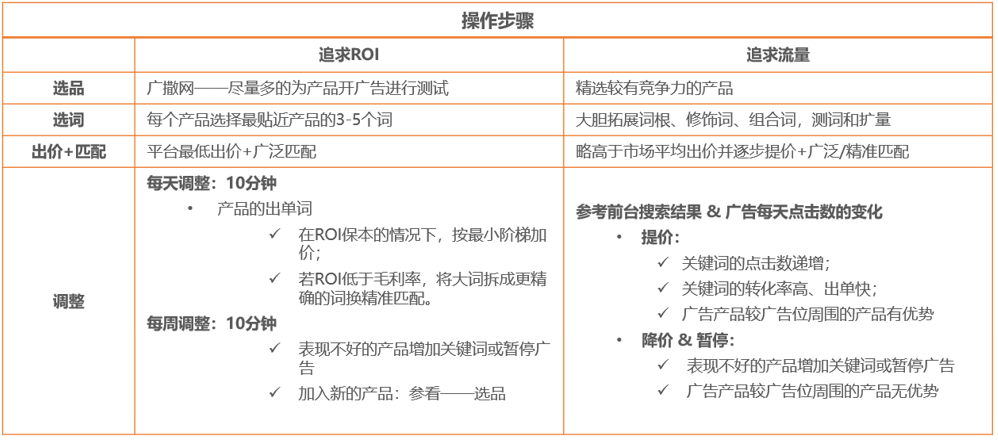
关键词广告的两大策略:

目的:

如果卖家朋友们比较注重广告的投入产出比,要求必须保本,可以选择ROI模式;

如果把广告需要快速带动全店流量作为第一诉求,则可以选择流量模式。

操作步骤:

Shopee关键字广告怎么充值?Shopee关键词广告基础介绍及教程

中阶版教程直播回看:http://live.vhall.com/650615544

其他更多详细内容请点击文章底部附件<Shopee关键词广告使用中阶教程>进行查看!

为了给卖家店铺带来更多优质流量,提升店铺表现,Shopee还推出了付费流量包,卖家可以联系所属客户经理了解付费流量包购买详情,相关流量包付费指南请点击文章底部链接查看!

FAQ:

1.我可以知道我投放广告的成效吗?

我的关键字广告里有报表功能,将会显示您设定的关键字为你带来的商品浏览数、点击数和订单数等资料。并有汇出报表的功能,方便随时观看自己的广告成效!

2. 如果有人不断点击我的广告,会不会因此被扣很多钱?

我们有提供防止恶意点击行为的侦测机制,在固定时间内同一账号无论点击广告几次都只算一次点击,只会扣一次点击的费用!

相关文档:

Shopee广告使用初阶教程

Shopee我的关键字广告充值网页版操作指引

Shopee付费资源包-已预订资源包网页版充值操作指引

Shopee付费资源包-开放购买资源包网页版操作指引

Shopee关键词广告使用中阶教程

[Shopee卖家指南] 卖家后台充值付费广告—信用卡接口

相关链接:Shopee店铺活动报名技巧有哪些?关于Shopee店铺活动报名介绍

相关标签:

分享到:

--
评论
最新 热门 资讯 资料 专题 服务 果园 标签 百科 搜索

收藏

--

--

分享