已收藏,可在 我的资料库 中查看
关注作者
您可能还需要
独立站
AI_跨境出海峰会
立即报名
加入社群
独立站近期活动

敦煌网卖家有效申诉流程

处罚原因为虚假运单号和成交不卖的相关处罚,需要在进行普通申诉前登录考试系统完成相关政策考核。

敦煌网卖家有效申诉流程

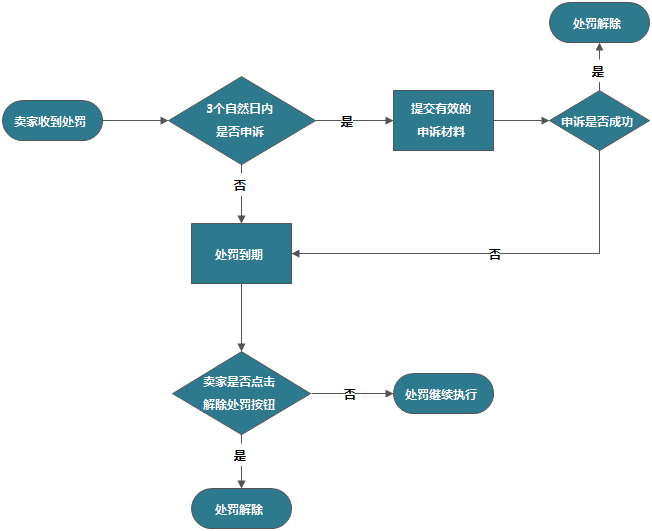
如卖家对于平台给出的处罚有任何的疑义,可在3个自然日内登录卖家后台进行申诉。敦煌网会将根据卖家所提供的证据进行再次审核。申诉成功的卖家,敦煌网将恢复产品状态,清除卖家违规记录以及相关处罚记录等。

一. 处罚申诉流程

1. 考试申诉

1) 涉及的处罚原因

处罚原因为虚假运单号和成交不卖的相关处罚,需要在进行普通申诉前登录考试系统完成相关政策考核。

2) 申诉成功要求

 考试成绩需要≥92分且符合普通申诉成功条件

 卖家可重复登录考试系统进行测试,直至合格。申诉时,需要在提供申诉证据时一并提供考试成绩。

 卖家需真实填写考试成绩,如考试不合格或填写虚假成绩,则视为申诉失败。

2. 基本申诉流程


敦煌网卖家有效申诉流程

二. 申诉操作流程

1. 申诉的提示信息

卖家后台设置了多处关于申诉的提示信息,包含可申诉的处罚数量以及即将到期的申诉。

1) 卖家后台>我的DHgate


敦煌网卖家有效申诉流程


2) 卖家后台>我的DHgate>商户管理>处罚管理敦煌网卖家有效申诉流程3) 处罚详情中的提示信息

敦煌网卖家有效申诉流程

2. 卖家后台的申诉操作

1) 登录卖家后台,进入“我的DHgate>商户管理>处罚管理”

敦煌网卖家有效申诉流程2) 进入各违规分类中,在处罚详情中点击“申诉” 敦煌网卖家有效申诉流程


3) 进入申诉页面,申诉页面会展示处罚编号、处罚日期、处罚原因、处罚类型、处罚期限等具体信息,卖家需要填写申诉理由,并且上传申诉资料。成交不卖和虚假运单号的处罚,需要填写考试成绩。卖家需提交真实的考试成绩,考试成绩需≥92分方可提交。

敦煌网卖家有效申诉流程

4) 在每个申诉页面,系统都会给出相应的申诉示例,点击“想提高申诉成功率?”即可查看,所有信息填写完毕后,点击“提交”。申诉机会只有一次,卖家需谨慎填写每项信息。敦煌网卖家有效申诉流程

三. 申诉要求及示例

每个处罚的申诉机会只有一次,为了提高卖家的申诉成功率,在每个申诉系统都给出了申诉的示例,不同处罚原因的申诉要求不同,您也可以点击处罚原因查看相关要求及示例。

(来源:敦煌网)

以上内容属作者个人观点,不代表雨果网立场!如有侵权,请联系我们。

相关标签:

分享到:

--
评论
最新 热门 资讯 资料 专题 服务 果园

收藏

--

--

分享