已收藏,可在 我的资料库 中查看
关注作者
您可能还需要
独立站
DTC出海启航盛典
立即报名
加入社群
独立站近期活动
选品
上海API情趣展·雨果跨境探展
立即报名
活动咨询
近期产业带活动
查看更多>>
AI
AI驱动品牌营销
立即报名
加入社群
近期活动
查看更多>

辟谣 | 停航?停运?疫情之下孰真孰假(内含防疫物流攻略)

最近,关于国际经贸往来中部分停航、停运的失实谣言甚嚣尘上,引起卖家恐慌,卖家们切莫轻信!下面小编来个集中辟谣

辟谣 | 停航?停运?疫情之下孰真孰假(内含防疫物流攻略)

最近,关于国际经贸往来中部分停航、停运的失实谣言甚嚣尘上,引起卖家恐慌,卖家们切莫轻信!目前,各国政府还是遵从WHO组织的建议,入境限制对人不对货。下面小编来个集中辟谣:

物流运输受阻?

谣言1:

美国将中国列为疫区国全面禁止一切商贸往来;源自中国的商品携带病毒被进口国海关销毁处理;欧洲各国全面禁止中国商品入境。

辟谣:

大森林物流吴总:“目前海运清关一切正常,美国及欧洲海关对中国货品并无特殊管制,并没有任何公告指明停航停运。管理海运船舶的机构US Coast Guard美国海岸警卫队网站信息显示,凡货运船只在过去14天去过中国,或者船员在过去14天内去过中国,只要船上船员无生病症状,就可以停靠美国港口进行正常作业,但多了一个条件:船员不许下船。”

谣言2:

全部来往中国的飞机停飞,货物空运被禁。

辟谣:

空运运力减少源于大部分客机停飞。国内航空公司欧洲客机航班已减少近半,美国航线几乎全线停飞,只剩下少量的中转航线。香港的客机航班频次也同样减少。停飞航班情况如下:

辟谣 | 停航?停运?疫情之下孰真孰假(内含防疫物流攻略)

辟谣 | 停航?停运?疫情之下孰真孰假(内含防疫物流攻略)

当前货机运力充足,跨境电商货物出口不受影响。货机公司随时可以根据市场货量增加班次,运力充沛。

跨境直发方面,邮政小包可能面临时效的延误,主要是因为邮政采购了大量的客机运力。在当前情况下,发邮政小包的时效会变的比较长,卖家可能会面临退款率偏高的问题。但日前中邮方面表示已经做好运力调整,运力不受影响。

建议主要国家发商业专线平邮和专线挂号(运力采购货运航班,基本不受影响),小国家用邮政小包。

此外,物流界普遍预测2月10号全面复工后会有一波运力小高峰,空派物流可能也将会面临比较大的价格涨幅。卖家可提前规划,多种物流渠道相结合,做好成本管理。

谣言3:

美国针对中国货物清关需要所谓的“特殊文件”或“检验检疫证书”或“美国已经私下把中国当做了疫区”。

辟谣:

目前,货物清关一切正常,并没有出现入境限制的情况。根据大森林物流发布的一月份海运查验率显示,一月份查验率一切正常,未见上升。但从一月份开始,有部分美国监管部门比如AQI,FDA,USDA EPA,尤其是AQI即美国农业部门,加强了文件审查和查验,货柜等候排队查验时间增加。为了避免农业部门审查和查验,尽量不要发运带竹木制品,动物皮毛,动物羽毛类产品。

谣言4:

香港口岸关闭,从内地进入香港的所有人必须接受14天检疫,中港运输已暂停。

辟谣:

香港四个口岸关闭主要针对客运,中港货物运输一切正常,不受香港大陆返港监察14天政策影响(港车司机不受此条例监管)

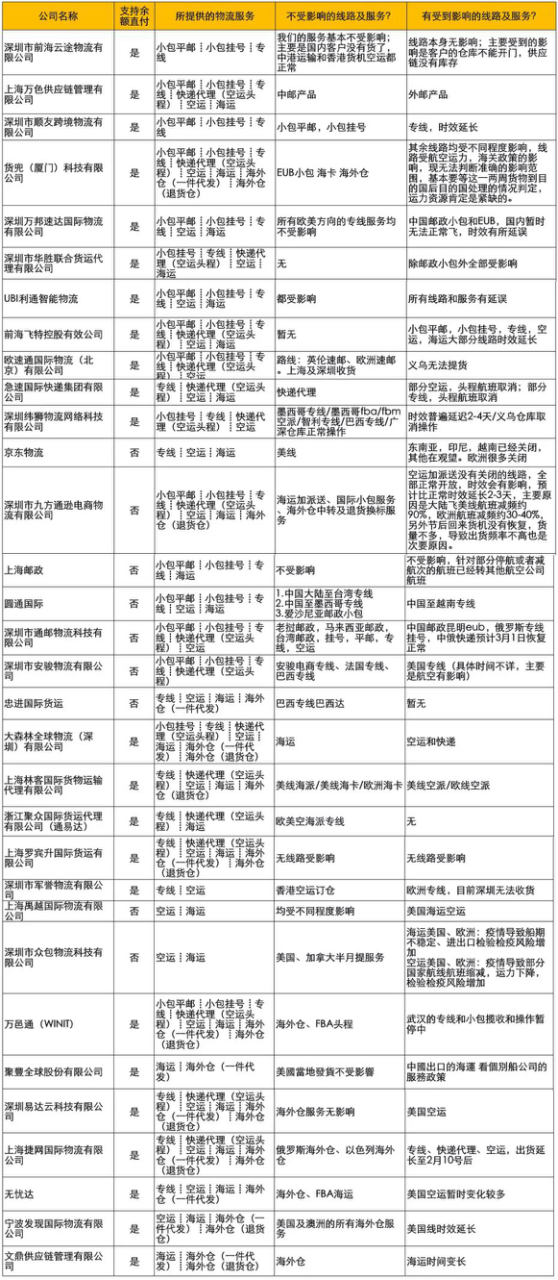
在辟谣之外,小编还为各位卖家网罗了圈内跨境物流企业目前的业务情况,供各位作为参考。下图为缩略版物流攻略,请在 Payoneer公众号回复关键字“完整物流攻略“,即可获取完整版物流资讯,了解物流商官方信息渠道与联系方式。

由于疫情持续变动,各物流商的运力情况也将有所变化,请各位卖家持续关注Payoneer派安盈公众号最新消息或关注物流商官方渠道,与对接服务商确认实际情况,切勿信谣传谣。要知道,比病毒传播更快的是谣言,比病毒伤害更大的是恐慌。

辟谣 | 停航?停运?疫情之下孰真孰假(内含防疫物流攻略)

疫情之下,多家物流商都推出了驰援卖家的举措,众志成城,共克时艰。

大森林物流:针对湖北籍客户海运费9折优惠

IDS北美云仓(聚丰):全美12仓免预存,海外仓最长两个月免仓费(适用于亚马逊FBA Walmart 代发 Wayfair提货卖家/供应商)

CH Robinson物流:按我司EZ2产品价格出货,每票货物享受ξ25优惠

发现物流:美国海外仓为本次疫情的医疗物资提供免费仓储和集货服务,同时为这些物资发往国内提供免费的物流服务

Payoneer全面支持各位卖家使用余额直付物流商,加快资金使用效率。卖家只需在物流商后台进行充值,或直接转账至物流商的Payoneer账户进行支付,表格内都已列明。如对余额直付功能有任何疑问,请扫一扫以下二维码,填写信息,留下您的联系方式,我们将有专人进行指导。

扫码预留信息,专人指导操作

辟谣 | 停航?停运?疫情之下孰真孰假(内含防疫物流攻略)

以上内容属作者个人观点,不代表雨果网立场!

分享到:

--
评论
最新 热门 资讯 资料 专题 服务 果园 标签 百科 搜索

收藏

--

--

分享