已收藏,可在
我的资料库
中查看
关注作者
您可能还需要
常用
DeepSeek
跨境活动
搜索
Coupang大会
Wayfair启动大会
官网共创计划
资料库
亚马逊教程
收款0费率
2026开店季
Facebook
站外引流
雨果服务
全球开店
跨境平台极速入驻
2026全球开店季
跨境平台极速入驻,助力卖家货销全球
官方顾问为您服务
亚马逊开店
一键开通18站点
美客多开店
拉美头部电商平台
Coupang开店
韩国TOP级平台
TikTok开店
全球顶级社媒平台
eMAG开店
欧洲本土新兴平台
2026全球开店
独立站沙龙
2.28 深圳 | 破局增长
独立站新方向
DTC品牌出海一站式解决方案
立即咨询>>>
独立站服务大全
从建站到后期引流
Google服务
官方一级代理
Facebook流量包
官方一级代理
建站服务
雨果官方精选
TikTok服务
官方一级代理
免费领>> 2025 出海日历
全球平台资源大会
2.28 深圳 | 开年首展
平台官方见面会
2026官方团队集体亮相,千亿“暴利”商机分享
交流群
全球平台资源大会
锁定2026年增长先机
税务合规分享
匹配最佳报关与申报模式
Coupang大会
从0到1,助力极速启航
美客多私享会
拉美电商爆款风向预测
Wayfair招商启动大会
直面官方答疑,解锁平台红利
雨果跨境AI工作坊
开店
开店顾问1V1指导入驻
亚马逊开店
TikTok开店
Ozon开店
美客多开店
Shopee开店
Coupang
Wildberries
沃尔玛开店
eMAG开店
TEMU开店
大卖专属VIP入驻通道
eMAG
Coupang
极速开店入口
热点平台招商
独立站
独立站实战沙龙
立即报名
加入社群
独立站近期活动
建站营销
FB广告开户
FB流量扶持
TikTok
Google SEO
Google
Shopify
Taboola
100+爆款
找服务
平台服务
亚马逊服务
TikTok服务
Shopee服务
Lazada服务
韩国找服务
美客多服务
独立站服务
沃尔玛服务
速卖通服务
服务类型
全球开店
选品工具
物流服务
海外营销
申诉服务
软件工具
跨境收款
知识产权
供应链全托管
亚马逊智库
全部服务
选品
织里童装产业带探厂
立即报名
活动咨询
近期产业带活动
查看更多>>
选品中心
跨境产业园
时尚爆品
CCEE大会
杭州服饰
无锡电动车
CCEE跨境展
优质选品
产业带探厂
果园
2026全球资源大会
立即报名
加入社群
近期活动
查看更多>
好评推荐
空中云汇
百世集团
亚马逊智库
沙之星跨境
京东物流
万里汇
SISA海外仓
菜鸟海外仓
雨课
亚马逊官方讲堂
雨课官网
课程咨询
雨课精品线下小班课
更多场次
爆款课程
TK美区陪跑
官方讲堂
TK东南亚
扶持计划
美客多陪跑
亚马逊陪跑
Shopee陪跑
Ozon陪跑
直播
2026平台资源大会
立即报名
加入社群
近期直播
查看更多
推荐直播
eMAG招商
TK新商必看
TK美区解读
amazon学堂
墨西哥蓝海
Meta峰会
Y2新模式
活动
2026平台资源大会
立即报名
加入社群
近期活动
查看更多>
精选活动
平台资源大会
亚马逊峰会
Coupang大会
税务合规大会
Wayfair大会
SHEIN峰会
美客多峰会
CCEE展会
社群
开店季
2026平台资源大会
立即报名
加入社群
近期活动
查看更多>
平台活动
活动日历
亚马逊峰会
品类活动
专题活动
亚马逊
TikTok
雨果大会
平台资源大会
AI
老板会员
加入老板会员
尊享跨境稀缺资源权益
1v1特权资源对接
老板专属企业课堂
优选源头工厂名录
行业圈层人脉拓展
平台新政通道直连
实时专属管家服务
会员登录
登录
登录后可享受
免费参与·100+跨境活动
免费下载·4000+跨境资料
免费学习·2000+直播课程
免费加入·15万+卖家交流群
一键入驻·50+跨境平台
免费咨询·1000+跨境行业大咖
立即登录
升级为老板会员
企业认证>
企业名片>
退出
认证为老板会员
会员可畅享跨境稀缺资源权益
立刻申请
服务订单
我的权益
我的企业
我的账户
我的关注
我的课程
我的提问
我的评论
我的收藏
我的直播
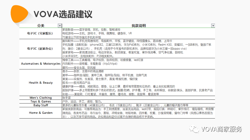
VOVA周报|市场周报1012期
雨果跨境
品牌出海一站式解决方案,赋能中国企业大规模品牌出海。
2020-10-12 15:40
VOVA周报
市场周报1012期
(来源:VOVA商家服务)
以上内容属作者个人观点,不代表雨果网立场!如有侵权,请联系我们。
太火爆了!取暖设备在欧洲卖疯了
揭秘取暖设备爆火内幕,速来围观>>
立即查看
相关标签:
电商平台
电商
进口电商
跨境电商
出口电商
英国
欧洲
Vova
本文章被收录至:
频道名称
进入频道
分享到:
--
--
精选服务
立即查看
¥
起
¥
-
¥
¥
立即查看
--
--
--
--
--
--
评论
最新
热门
资讯
资料
专题
服务
果园
标签
百科
搜索
如何在LinkedIn上创建一个成功的公司主页?外贸企业必看!
突破DJI心智垄断!杭州品牌HOVER用99克的无人机席卷海外
自身经验分享|亚马逊大量封停巴西、加拿大站点,是否会对美国等主力站点产生关联风险?
独立站新手团队如何选建站平台?这5点帮你快速决策!
外贸运营者注意:子域名怎么申请HTTPS证书?
亚马逊KYC认证全解析:卖家合规经营的“通行证”
Reddit消费者评论比亚马逊评论真实100倍!教你一招一键自动化采集
融创云受邀出席微软广告合作伙伴峰会|锚定AI新趋势,共探出海营销新征程
注意了!亚马逊这项政策2月16日就开始生效
海外仓暴雷!1000万欧元中国商品走私被查
重要!2026亚马逊卖家欧盟EPR双轨合规:电池法规持续合规与新包装法规布局准备
300+链接暴雷!这些产品快下架
警惕!还在堆大词?2026 年亚马逊流量逻辑已变,你的 Listing 正在被 AI“冷落”
TikTok Shop本地托管正式上线,有内测商家2个月拿下万单
年赚7亿+亚马逊霸榜!3C大卖业绩增速狂飙
解码东莞电子产业带:靠跨境商采实现“加速度”
破产清算!跨境初代顶流大卖宣告陨落
别光想着过年!这些关乎钱袋子的亚马逊政策即将生效…
突破DJI心智垄断!杭州品牌HOVER用99克的无人机席卷海外
Lazada核心合规规则有哪些,Lazada店铺等级怎么评定
Lazada平台费用构成有哪些,Lazada运营步骤
25-cv-13523,快拆相机背带夹隐匿维权,涉案账户资金已被TRO冻结!
别再只做TikTok小店了!独立站溢价50%的玩法,这篇全讲透
25-cv-15561,Pan Am航空商标匿名维权揭秘,TRO冻结在即!
新手品牌建站选哪个平台?这5个最适合!
B2B市场中领英LinkedIn广告的优势与核心价值分析
2026跨境电商行业趋势报告
美客多卖家指南
eBay如何创建汽配适配fitment物品刊登方法
2025年亚马逊联盟营销最受欢迎的产品清单
小红书东南亚市场洞察
小红书北美市场洞察
亚马逊股权分配拆解
最新《助力开展跨境业务的消费者洞察》
2021营销日历
跨境电商2021年营销日历出炉!对于每一个浸染在跨境电商圈的“打工人”而言,跨境电商营销日历大家一定不陌生。它囊括了全球热门国家的节日、电商备货和运营小技巧提醒等等,能够帮助跨境电商卖家轻松梳理营销节点与热点,助力大家提前策划营销活动。
虾皮跨境电商
Shopee是东南亚与台湾领航电商平台,覆盖新加坡、马来西亚、菲律宾、台湾、印度尼西亚、泰国及越南七大市场,同时在中国深圳、上海和香港设立跨境业务办公室。
侵权案件大盘点
跨境侵权案件大盘点,助你规避侵权雷区!
TikTok海外营销
TikTok最初以“抖音”在中国市场推出,后来更名为TikTok,服务于国际市场。如今,TikTok成为了快速发展的免费应用程序,在苹果应用商店的下载榜上,TikTok一直在处于前三的位置。
大米云谷西班牙海外仓+泛欧尾程物流
雅玛森亚马逊后台专利投诉侵权
【eMAG KA100】百强席位,限时招募
宁致物流美国英国邮政专线小包
Textr Team国际语音短信App
西班牙大米云谷-跨境售后
铭志国际-亚马逊官方FIST承运商
SGR北美海外仓
SPExpress加拿大海外仓
TK云大师
SDK斯德克海外仓
澳华国际物流
久商鲸策-出海指南针
易通安达物流
TURING MARKET网红营销智能体
J&T极兔云仓
睿观查侵权
亚马逊广告
J-PAY
Vipon亚马逊站外推广自助发帖
DailyPay
wosionerp
欧洲认证
欧洲专线
电商业务管理
电商团队管理
跨境电商开店
家乐福
Ozon
英国疫情
纬狮物联网
RST
英国知识产权
欧洲物流
跨境电商排名
英国海外仓
跨境电商的发展模式
跨境电商的发展方向
跨境电商的发展前景
跨境电商发展方向
跨境电商的发展历程
跨境电商的发展背景
广州跨境电商学校
深圳市跨境电商公司
跨境电商和传统外贸的区别有哪些?
跨境电商是外贸吗?什么是跨境电商?
跨境电商有哪些政策支持?
跨境电商合法吗?
跨境电商三流指的是什么?
跨境电商怎么入门
vova收款多家店铺怎么收款
出口电商怎么做
雨果跨境
品牌出海一站式解决方案,赋能中国企业大规模品牌出海。
文章数
18131
关注数
0
进入果园
关注
已关注
取消关注
服务
资料
奇点出海国内外商标注册
免费查询商标,限时优惠,量大优惠,免费指导
面议
中港星欧盟商标注册
48小时极速申请,辅助亚马逊品牌备案,免费办理商标补贴及商标风险评估,免费产品专利保护评估,本地实体经营事务所一对一服务
雨果专属价
中港星欧洲商标注册
48小时极速申请,辅助亚马逊品牌备案,免费办理商标补贴及商标风险评估,免费产品专利保护评估,本地实体经营事务所一对一服务
雨果专属价
查看更多
《雨果报告》2020年第一季度跨境电商行业调研报告
2020-04-15 ·
7673
个下载
亚马逊自发货成本核算及定价表格
2020-04-21 ·
7189
个下载
雨果跨境2020年第四季度跨境电商行业调研报告
2021-01-11 ·
5742
个下载
查看更多
您的专属活动推荐
填写活动兴趣
换一换
一站式服务
为你推荐
¥
起
¥
-
¥
¥
立即查看
软件工具企服榜
查看更多
JS-桨歌科技
立即入驻
卖家精灵
立即入驻
客优云ERP
免费咨询
Perpetua广告优化大师
免费咨询
优麦云
立即入驻
下一篇
稳赢旺季 | 热门品类盘点及大卖运营策略分享!
2020-10-12
收藏
收藏
--
--
--
分享