
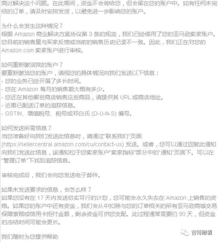
账号被封的原因千千万,每一种都有不同的方式让人头疼失眠,最近又有卖家朋友向我们发来这样一封邮件截图:
这是什么?相信各位亚马逊卖家们一定不陌生,邮件中所提到的“销售量与当前销售历史不一致”即日常我们所说的“销量激增”被封号。
卖家在咨询我们的时候语气之中尽是无奈:注册亚马逊也有几年了,以往一天几十单甚至忘记几千单的时候都没有被审核了,现在每天销量稳定在两百多单,怎么无缘无故被判"销量激增"了呢?
那么这位卖家朋友是因为什么原因被判定为销量激增的呢?首先,我们来了解一下,什么是销量激增?
什么是销量激增
关于销量激增亚马逊后台有一篇专门的解释:
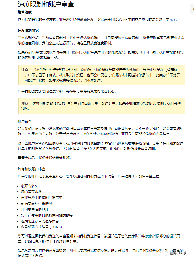
如果卖家在短时间内接到大量订单,却没有比以往收到更多的评论时,亚马逊将暂时封号并且进行审核,直到亚马逊确认订单有效,卖家已经售出并实际运送了所有产品。
究其根本,亚马逊是一个十分注重客户体验和平台信誉的,所以对于有可能是虚假诈骗订单的监测可以说是"错杀一千,不放过一个"。这就导致了很多明明是正常销量的卖家也无缘无故中枪了。
那么导致销量激增的原因又有哪些呢?
被判定为销量激增的原因分析
主要有以下几点:
1.账号为新注册账号,在店内商品无任何显著流量和曝光的前提之下,凭空多出了许多订单;
2.账号之前有过跟卖行为,后台订单增长不稳定且订单发货不及时,客户反馈少;
3.店内相关在售商品为季节性需求较大的产品,短期内由于消费者需求增长而销量快速上涨,但由于库存供货问题,发货不及时;
4.为FBM卖家,短期内销量快速增长,但是亚马逊对商家是否有能力发货以及是否为虚假发货存疑。
通过和这位卖家朋友的交流我们发现,这位卖家之前一直做的事FBM自发货,并且这段时间的卖家反馈比之前要少很多。加上近期一直都是亚马逊的账号"严查期",因此就很不幸地中招了。
确认好原因,那么接下来就是准备申诉了。
其实对于销量激增的问题处理,要明确一点:让亚马逊清楚看到我们已经有序安排发货,并且客户已经妥善收到了十分重要,因此,我们的申诉中需要有以下这些重要记录:
1.订单历史报告、已发货已售出的订单跟踪记录、卖家的陆续留评记录;
2.所有已售产品的发票;
3.发送售后信给卖家,卖家确认收到之后的邮件信息截图。
准备好这些之后,接下来就是申诉信,销量激增的申诉信框架可以按照如下进行:
申诉信框架
1、阐明来意,说明情况
2、阐述出现销量激增的原因:
——新账号由有经验的运营人员操作,店铺销量上涨迅速;
——店铺最近做了新的价格促销活动;
——所售产品最近季节性需求比较大;
总的来说,要表达自己的订单增长是真实且有据可依的;
3、行动计划
——已经对所有订单及时安排了发货
——及时和供应商进行对接,确保后续供应充足,构建稳定的供应链。
——提供相关反馈资料,表明买家正陆续收到货品,并留下了满意的反馈;
4.恳切申请亚马逊恢复账号
按照上述框架,并将所提及的资料整理好一起提交,让亚马逊确认所监测的订单都是真实有效,并且得到妥善安排的。亚马逊将会很快恢复我们的账号。
以上就是吉特对于销量激增申诉的分析,如果你有更多申诉问题想要了解的,也可以通过我个人主页的申诉通道与我联系,实时咨询交流。
(来源:亚马逊申诉达人Lucy)
以上内容属作者个人观点,不代表雨果网立场!本文经原作者授权转载,转载需经原作者授权同意。
(来源:亚马逊申诉达人Lucy)