已收藏,可在 我的资料库 中查看
关注作者
您可能还需要
独立站
DTC出海启航盛典
立即报名
加入社群
独立站近期活动
选品
织里童装产业带探厂
立即报名
活动咨询
近期产业带活动
查看更多>>

亚马逊美国站电子电器认证法规图文科普

本文主要针对跨境电商卖家在美国市场上,电子电器销售所需的检测认证方面的法规科普

亚马逊美国站电子电器认证法规图文科普

前言:美国市场是亚马逊占比最大的一个站点,亚马逊也源于美国这个国家,从这个亚马逊销量比来讲,美国市场占了很大的比重。美国人民在亚马逊消费的热情在日益增加,其中电子电器产品占了约20%的比例,科技国家就是不一样。但是在美国市场,电子电器的相关检测认证法规也是相当的严格,很多亚马逊商家在前期没有做好相关的检测认证,导致产品无法销售损失惨重。下面我细讲一下关于亚马逊美国站电子电器认证法规。

亚马逊美国站电子电器认证法规图文科普

电子电料货物将输出美国需要的认证:FCC认证和UL认证,FCC(强制性的认证)UL(非强制性的认证,证据客户要求)

一、美国市场电子电器认证之FCC认证

亚马逊美国站电子电器认证法规图文科普

电子电器产品进入北美市场,根据产品特性需要满足如下要求:Safety:安规EMC:电磁兼容RFFCC美国联邦通信委员会能效:DOE美国能效, CEC加州能效

在美国,联邦通信委员会 (FCC) 会对可以发射无线电波的电子装置(称为“无线电射频装置”或“RF 装置”)进行监管。这些装置可能会干扰获得授权的无线电通信,它们必须依据适当的 FCC 程序获得授权,才能在美国推广、进口或使用。注意:在亚马逊商城销售的电子装置(“无线电射频装置”或“RF 装置”)必须获得适当的FCC设备授权程序的授权

1、 FCC-SDoC 认证

亚马逊美国站电子电器认证法规图文科普

亚马逊美国站电子电器认证法规图文科普

2、 FCC ID 认证

亚马逊美国站电子电器认证法规图文科普

亚马逊美国站电子电器认证法规图文科普

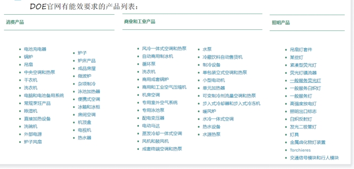
3、 能效-DOE

美国能源部(Department of Energy)简称DOE . DOE依据美国能效相关法规颁布了DOE认证,这便是DOE认证的来源。DOE颁布DOE认证其主要的目的是节能减排、帮助用户节约电能,从而达到降低能耗需求、减少温室效应等相关作用。现在所有在DOE认证范畴内的产品都需要满足最新法令法规的要求

亚马逊美国站电子电器认证法规图文科普

能效--亚马逊对能源标签和电光源标签要求

卖家和供应商需要在以下商品的详情页面上显示能效标签: 1、电视机 2、电冰箱3、冷藏柜4、冰柜 5、洗衣机 6、室内空调 7、中央空调 8、洗碗机 9、 热水器 10、吊扇 11、泳池加热器 12、热泵 13、火炉 14、锅炉

4、 北美认证--ETL认证

什么是ETL认证???ETL是北美最具活力的安全认证标志。ETL标志是世界领先的质量与安全机构Intertek天祥集团的专属标志,获得ETL标志的产品代表满足北美的强制标准,可顺利进入北美市场销售。

 5、 北美认证--UL认证 

UL是美国保险商试验所(Underwriter Laboratories Inc)的简写。UL安全试验所是美国最有权威的,也是世界上从事安全试验和鉴定的较大的民间机构。 它是一个独立的、营利的、为公共安全做试验的专业机构。

以上就是电子电器进入美国市场需要的相关检测认证,细节方面就不多分析了,其中的细节更需要咨询权威的检测机构了解,在产品进入美国市场前必须要做好功课,满足商品的检测认证法规要求;

下一篇我继续讲解关于电子电器在亚马逊日本市场的相关检测认证的法规,为各位商家提供专业的知识要点。

(来源:跨境检测认证程工)

以上内容属作者个人观点,不代表雨果跨境立场!本文经原作者授权转载,转载需经原作者授权同意。

(来源:跨境检测认证程工)

分享到:

--
评论
最新 热门 资讯 资料 专题 服务 果园 标签 百科 搜索

收藏

--

--

分享
精准通检测认证程工
分享不易,关注获取更多干货