已收藏,可在 我的资料库 中查看
关注作者
您可能还需要
独立站
DTC出海启航盛典
立即报名
加入社群
独立站近期活动

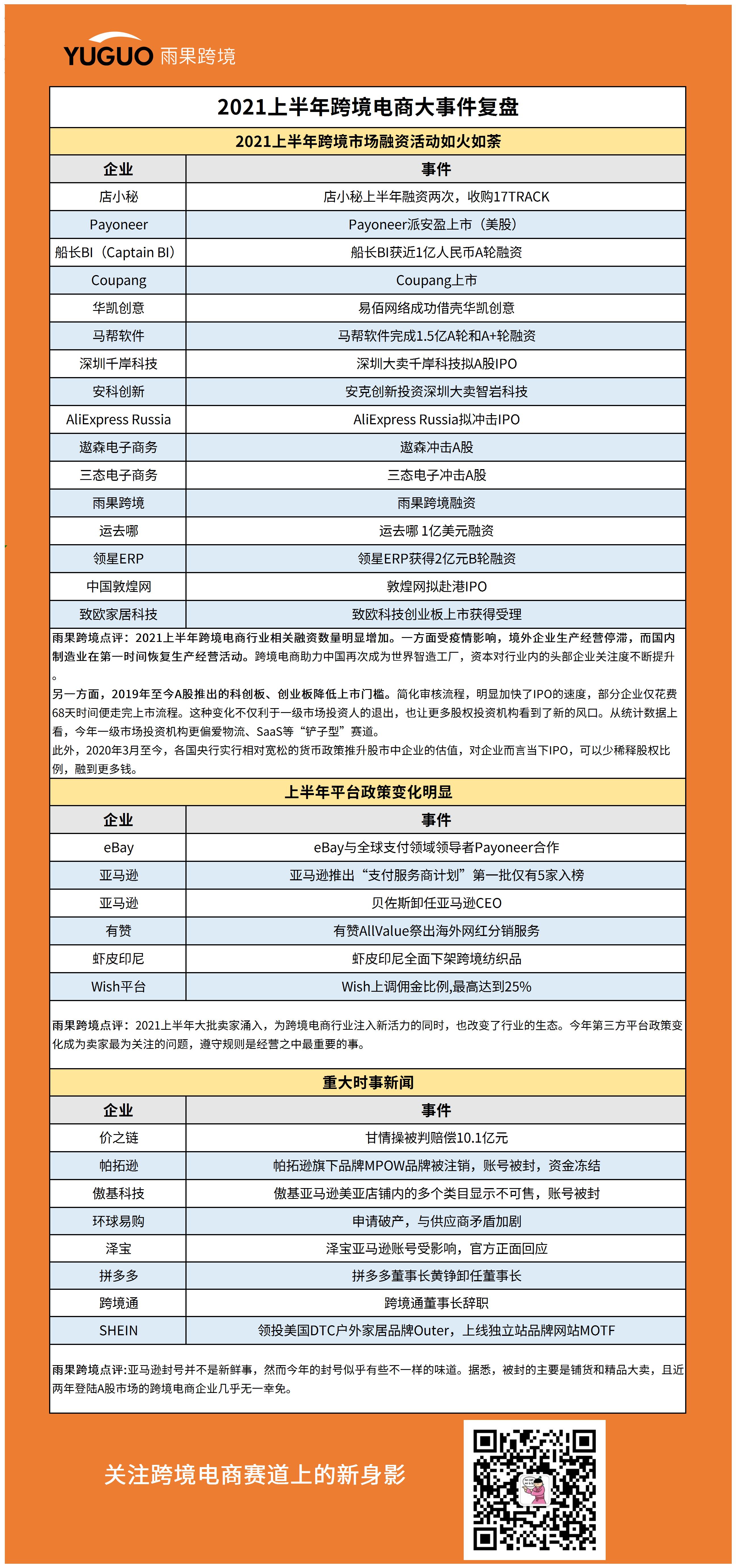
2021上半年跨境电商大事件复盘

回顾2021上半年,跨境电商行业已经悄然发生重大变革。展望下半年,对于老玩家而言,需要把握行业最新的变化情况,对于新玩家而言,如何发挥创新的优势是破局的关键。

2021上半年跨境电商大事件复盘

2021年已过半程,跨境电商行业更替日新月异,本文以三个维度就上半年的热点事件进行梳理。

一、2021上半年跨境市场融资活动如火如荼。

据统计,有报道计划IPO的企业逾10家,一级市场融资活动逾8起,收购案逾两起。

1.店小秘上半年融资两次,收购17TRACK

据悉,1月18日,全球跨境电商一站式服务平台店小秘获得了鼎晖VGC、GGV纪源资本和昆仑资本1.5亿元B轮投资。

6月3日店小秘完成高榕资本领投1.35亿元B+轮融资。

6月30日店小秘宣布已收购全球领先的物流轨迹查询服务商“17TRACK”。

2.Payoneer派安盈拟通过重组上市(美股)

2月4日,Payoneer派安盈宣布已与FTAC Olympus Acquisition Corp.(以下称为”FTOC”)达成最终协议,启动重组计划。据悉,6月28日正式登陆美股, 截止7月9日,Payoneer市值33.36亿美元。

3.船长BI获近1亿人民币A轮融资

2月9日,船长BI(Captain BI)完成A轮融资,本轮融资规模近1亿人民币。钟鼎资本领投,老股东同创伟业持续加注,纵腾集团跟投,山景资本担任独家财务顾问。

4.Coupang上市

3月12日, 韩国电商巨头Coupang完成了继Uber之后美国规模最大的首次公开募股。上市首日,Coupang股价涨超40%,截至收盘股价报49.25美元,市值超过844亿美元。

5.易佰网络成功借壳华凯创意

2月24日,华凯创意发布关于收到《审核意见告知函》的公告。经审核,深圳证券交易所同意公司发行股份及支付现金购买资产并募集配套资金申请,具体审核意见以《审核中心意见落实函》为准,后续深圳证券交易所将按规定报中国证监会履行注册程序。

6.马帮软件完成1.5亿A轮和A+轮融资

3月29日,跨境电商服务商马帮软件完成A轮和A+ 轮融资,募资总额约1.5亿元人民币。华映微盟基金参与了马帮软件A+ 轮融资。

7.深圳大卖千岸科技拟A股IPO。

1月,深圳监管局发布信息公示,深圳千岸科技股份有限公司拟首次公开发行股票并在境内证券交易所上市,现已接受中天国富的辅导,并于2020年12月29日在深圳证监局进行了辅导备案。

8.安克创新投资深圳大卖智岩科技

4月9日,安科创新发布公告显示,安克创新科技股份有限公司拟以自有资金人民币4000万元对深圳市智岩科技有限公司进行增资,本次投资完成后,公司将持有智岩科技1.257317%的股权。

9.AliExpress Russia拟冲击IPO

4月21日,据外媒路透社报道,AliExpress Russia(以下简称:速卖通俄罗斯)表示冲击IPO或是公司的下一重要战略部署。根据其向市场披露的2020-21财报显示,2020-21财年,速卖通俄罗斯产生的商品总额(GMV)为30亿美元。

10.遨森冲击A股

4月19日,遨森电子商务股份有限公司拟首次公开发行股票并上市,现已接受中国际金融股份有限公司的辅导,并己收悉宁波监管局出具的确认函,确认辅导登记日为2021年4月6日。

11.三态电子冲击A股

5月8日,深交所公告显示,深圳市三态电子商务股份有限公司,创业板发行上市已获深交所受理,预计本次融资的金额为8.0349亿元。

12.雨果跨境融资

5月25日,雨果跨境于日前完成了新一轮融资。本轮融资由中信资本独家投资,指数资本担任独家财务顾问。此次新筹得的资金将主要用于三个方面:一是技术开发,雨果跨境正在建立品牌出海大中台,帮助中国品牌进军新的流量渠道;二是在韩国、日本、欧洲、拉美等海外市场组建本地化的运营、售后团队;三是用于全国产业带的布局,雨果跨境将于今年在全国多个产业带城市设立办公室,贴近产业带做品牌出海。

13.运去哪 1亿美元融资

5月25日,一站式国际智慧物流在线服务平台“运去哪”正式对外宣布完成1亿美元D1轮融资,该笔融资也刷新了中国企业在国际物流数字化领域的单笔融资金额纪录。此次融资完成后,运去哪成为国际物流数字化领域内,首个完成D轮融资,估值达到独角兽级别(10亿美元)的中国企业。

14.领星ERP获得2亿元B轮融资

5月28日,跨境电商SaaS服务商领星ERP宣布完成2亿元人民币B轮融资。本轮融资由老虎基金领投,源码资本、钟鼎资本跟投,老股东高瓴创投、顺为资本、蓝湖资本追加投资。

15.敦煌网拟赴港IPO

6月30日,B2B跨境电商在线交易和服务平台代表,中国敦煌网集团有限公司整合旗下的电商平台、物流、SaaS服务等众多业务,向港交所递交上市申请,招商证券国际担任独家保荐人。

16.致欧科技创业板上市获得受理

6月29日,致欧家居科技股份有限公司创业板上市获深交所受理。招股书显示,致欧科技拟公开发行股票数量不超过4015万股,募集资金14.85亿元,用于研发设计中心建设项目、仓储物流体系扩建项目、郑州总部运营管理中心建设项目及补充流动资金。

雨果跨境点评:2021上半年跨境电商行业相关融资数量明显增加。一方面受疫情影响,境外企业生产经营停滞,而国内制造业在第一时间恢复生产经营活动。跨境电商助力中国再次成为世界智造工厂,资本对行业内的头部企业关注度不断提升。

另一方面,2019年至今A股推出的科创板、创业板降低上市门槛。简化审核流程,明显加快了IPO的速度,部分企业仅花费68天时间便走完上市流程。这种变化不仅利于一级市场投资人的退出,也让更多股权投资机构看到了新的风口。从统计数据上看,今年一级市场投资机构更偏爱物流、SaaS等“铲子型”赛道。

此外,2020年3月至今,各国央行实行相对宽松的货币政策推升股市中企业的估值,对企业而言当下IPO,可以少稀释股权比例,融到更多钱。

二、上半年平台政策变化明显。

1.eBay与全球支付领域领导者Payoneer合作

1月26日消息,eBay平台1月25日发布关于eBay提供管理支付服务的更新。公告称,此前,eBay宣布将在大中华区推出管理支付服务,进一步推动其交易平台的现代化,同时为客户带来更简化的体验。管理支付服务将为买家提供灵活度更大、选择更多的支付方式,并可以让卖家更加轻松地管理他们的业务。

2.亚马逊推出“支付服务商计划”第一批仅有5家入榜。

1月,亚马逊发布公告称将推出“支付服务商计划”,以进一步提升发现、防范和处置不合规行为的能力,从而保护消费者和卖家免受欺诈等违规行为的侵害。第一批仅亚马逊官方收款、连连支付、Ping Pong、Payoneer、万里汇(World First)入榜。

3.贝佐斯卸任亚马逊CEO

当地时间7月5日,亚马逊创始人贝索斯(Jeff Bezos)正式卸任公司CEO,而继任者为公司云计算业务的CEO贾西(Andrew R. Jassy)。

4.环球易购前副总裁何谷创建网红营销平台ZBANX

3月,环球易购前副总裁何谷和岳鹏也在四川成都落地了跨境营销SaaS平台ZBANX。其官方简介称,项目启动一周内就得到了真格基金领投的千万级种子轮投资。

5.有赞AllValue祭出海外网红分销服务

5月29日,有赞在MENLO大会品牌出海专场会上宣布,经过6个月的打磨,其国际化产品AllValue在产品功能完成了新的迭代,推出了“极致移动”、“分销联盟”等新功能,并将为商家提供社群营销、网红营销等方式构建海外私域流量的新玩法。

6.Wish上调佣金比例,最高达到25%

6月22日消息,Wish平台发布了重大调整公告,表示即将调整收入分成的比例,而该项公告将于UTC 时间2021年7月19日晚7时起生效。Wish佣金提高的部分为情趣用品类目,此外,欧盟国家中国大陆直发的订单(除家居日用品和情趣用品之外的所有品类)佣金上调7%,为22%。

雨果跨境点评:2021上半年大批卖家涌入,为跨境电商行业注入新活力的同时,也改变了行业的生态。今年第三方平台政策变化成为卖家最为关注的问题,遵守规则是经营之中最重要的事。

三、重大时事新闻

1.价之链创始人,被判赔偿10.1亿元。

2月10日消息,浔兴股份发布公告称,于2月8日收到中国国际经济贸易仲裁委员会出具的《裁决书》。仲裁委就浔兴股份与第一被申请人甘情操、第二被申请人朱铃、第三被申请人深圳市共同梦想科技企业之间股权转让协议争议一案作出裁决。

根据裁决结果,被申请人须向浔兴股份支付业绩承诺补偿款共计人民币10.1399亿元, 以及以10.1399亿元为基数自2020年5月16日起至全部款项实际付清之日止,按每日万分之三利率计算的逾期付款利息。被申请人应于该裁决作出之日起30日内向申请人支付完毕所有款项。

2.帕拓逊旗下品牌MPOW品牌被注销,账号被封,资金冻结

5月11日消息,针对亚马逊大卖家帕拓逊旗下品牌Mpow被平台注销、帐号被封,以及诸多大卖家也被封号的风波,亚马逊做出官方回应声明。亚马逊表示,会针对影响顾客和卖家的不合规行为采取行动,以保障顾客和卖家的正当权益。该平台已建立相应的系统和流程来监测可疑行为,也设立了专门的团队调查并快速采取行动。

3.傲基亚马逊美亚店铺内的多个类目显示不可售,账号被封。

前有跨境电商大卖家帕拓逊主品牌Mpow被关,后有傲基科技的亚马逊店铺商品被大量下架。5月8日,傲基科技曾回复媒体称,具体原因公司正在调查中。

5月7日,多家外媒报道亚马逊封号或与违规虚假刷评有关。据外媒报道,国外网络安全研究机构Safety Detectives前不久发布了一项有关刷评数据库泄露的调查报告。

4.SHEIN被爆海外侵权

6月15日消息,据外媒报道,多家独立站品牌指控SHEIN蓄意商标侵权,目前中国快时尚巨头SHEIN正面临法律诉讼。

据悉,最新一起控诉的发起者是马丁靴始祖Dr.Martens,该公司起诉SHEIN的网站上有“Martin Boots”字样的产品,并认为,SHEIN不仅直接仿造其产品,还使用“Dr Martens鞋”的正品照片,引诱消费者到其网站购买山寨鞋,因此被指控“有明显销售假货的意图”。

雨果点评:亚马逊封号并不是新鲜事,然而今年的封号似乎有些不一样的味道。据悉,被封的主要是铺货和精品大卖,且近两年登陆A股市场的跨境电商企业几乎无一幸免。

尾声:回顾2021上半年,跨境电商行业已经悄然发生重大变革。展望下半年,对于老玩家而言,需要把握行业最新的变化情况,对于新玩家而言,如何发挥创新的优势是破局的关键。

2021上半年跨境电商大事件复盘

【特别声明】未经许可同意,任何个人或组织不得复制、转载、或以其他方式使用本网站内容。转载请联系:editor@cifnews.com

(来源:叫我趋势菌)

分享到:

--
评论
最新 热门 资讯 资料 专题 服务 果园 标签 百科 搜索

收藏

--

--

分享
叫我趋势菌
分享不易,关注获取更多干货