
一、背景
基于《欧盟一次性塑料制品指令》的规定,德国政府于2023年批准了一项在德国实施一次性塑料制品征税的立法《德国一次性塑料基金法》(EWKFondsG)。该法规旨在减少一次性塑料产品对环境的影响,并让此类产品的生产者负责承担清理一次性塑料产生的废弃物的费用。
根据法规要求,2024年1月1日起,任何人首次在德国市场上投放EWKFondsG附件 1 中列出的某些一次性塑料产品,或通过远程通信直接从国外将其销售给德国的私人或贸易最终用户,有义务在此之前,在德国环境署的一次性塑料基金平台 (DIVID- SUP Fund 平台)上在线注册为生产者(Producer)。DIVID- SUP Fund 平台已经于2024年8月开放德国境外生产者的注册通道,商家需要在2025年1月1日前完成注册,并于2025年5 月15日之前向德国环境署通报上一年(即从2024年1月1日起)的相关销售数据以进行税费缴费。
二、定义及范围
生产者 (Producer)
如果您(自然人或法人或具有法律能力的合伙企业)基于商业目的最先/首次将一次性塑料产品投放到德国境内,则将被视为一次性塑料产品生产者:
在德国设立,首次在德国制造、填充、销售或进口一次性塑料商品并在德国销售;或
不在德国设立,通过远程通信(例如,在线销售)直接向私人家庭或最终用户销售一次性塑料产品。
一次性塑料制品 (SUP)
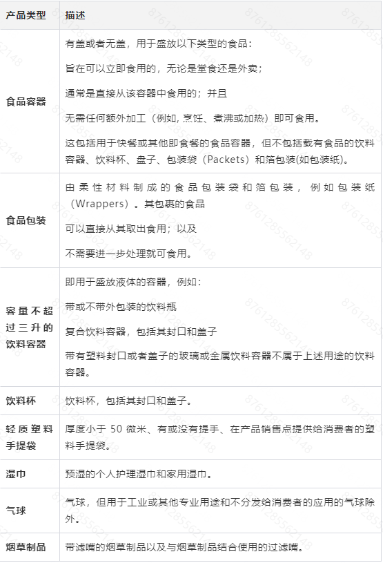
一次性塑料产品是指 “全部或部分由塑料制成的产品。其设计、开发和投放市场后,在其生命周期内没有经过多次产品循环(即返回制造商或分销商重新填充或重新使用)以达到与制造时相同的目的。” 根据上述定义,一次性产品的塑料含量没有最低阈值,并且不会退还给制造商或分销商重新填充,也不会重新用于其原本的制造用途。以下是目前涉及的一次性塑料产品:

您可以通过DIVID自检页面通过对应的指引进一步确认您所销售的产品是否属于适用的一次性塑料产品以及对应的产品类型,并通过EWKFondsV查看对应品类的税率。
三、注册及申报
如果您是一次性塑料制品的生产者(Producer),您需要进行:
生产者注册
在DIVID- SUP Fund 平台创建账户并注册为生产者,并提供产品类型和品牌名称。如果您在市场上提供或销售没有品牌的一次性塑料产品,请在“品牌名称”(brand names)栏下输入您的公司名称,而不是输入“No name”或者类似表述。完成注册后,您将收到 DIVID 颁发的注册号。
请注意,在德国没有设立机构的外国生产商必须指定一名合资格“授权代表”,并按照相应的注册流程进行注册。
报告您的一次性塑料数量并支付税费/环保款项
自 2025 年开始,您需要在每年的 5 月15日之前向德国环境署通报上一年您在德国市场上提供或销售的一次性塑料产品的类型和数量。该申报通过DIVID- SUP Fund 平台以标准化电子表格提交。
这之后,您将收到德国环境署发来的征税通知邮件,您也可以直接从 DIVID 获取相关文件。
四、平台合规管控
如果您属于上述一次性塑料的生产者,请于2025年1月1日前在DIVID- SUP Fund 平台完成注册,并向平台提供注册号以供审核。针对不合规商品,平台将根据法规要求对德国市场下架停售您的一次性塑料产品。
关联规则
https://www.cifnews.com/article/157896
(点击链接查看原文)
以上内容来源Temu卖家课堂。
(来源:跨境白武士James)
以上内容属作者个人观点,不代表雨果跨境立场!本文经原作者授权转载,转载需经原作者授权同意。
收录于以下专栏