已收藏,可在 我的资料库 中查看
关注作者
您可能还需要
独立站
DTC出海启航盛典
立即报名
加入社群
独立站近期活动
选品
织里童装产业带探厂
立即报名
活动咨询
近期产业带活动
查看更多>>

被亚马逊误判为杀虫剂的产品该如何快速申请解禁?

快速解禁被亚马逊误判为杀虫剂的产品的方法介绍。

被亚马逊误判为杀虫剂的产品该如何快速申请解禁?

最近一段时间不少卖家的产品被误判为杀虫剂而被禁止销售,而且申诉很长时间也没有恢复。在prime day即将来临的时候出现这种情况,让很多卖家有苦难言。被禁止销售,就相当于断货一样,时间越长,伤害越大。

被亚马逊误判为杀虫剂的产品该如何快速申请解禁?

如果有卖家不幸遭遇这样的问题,该如何快速申请解禁呢?在回答这个问题之前,我们先要了解一下亚马逊对“杀虫剂和杀虫剂设备”的定义及政策。

被亚马逊误判为杀虫剂的产品该如何快速申请解禁?

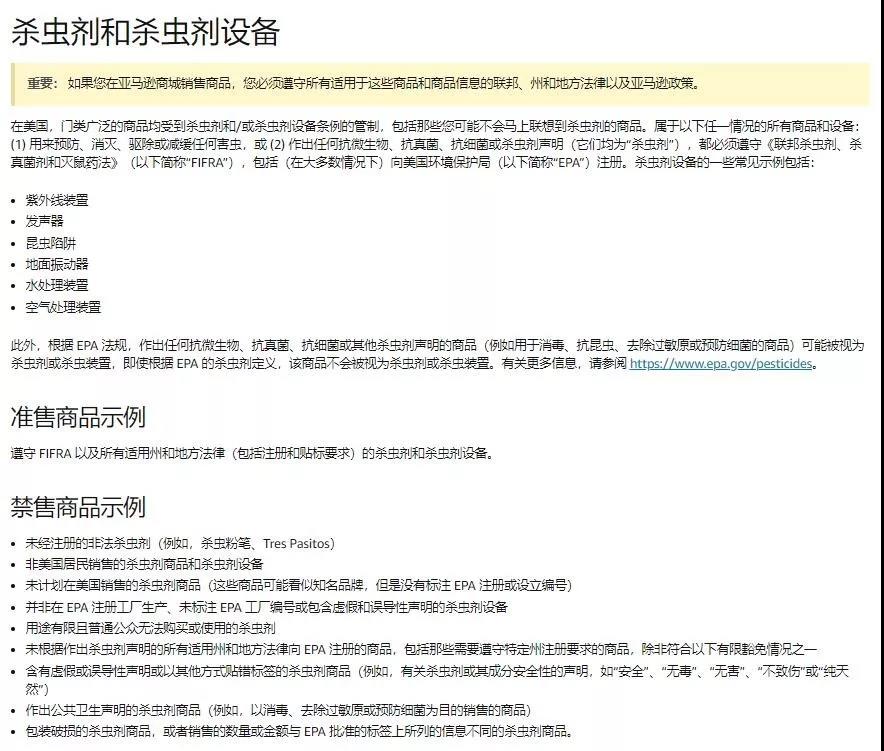
在美国,门类广泛的商品均受到杀虫剂和/或杀虫剂设备条例的管制,包括那些你可能不会马上联想到杀虫剂的商品。属于以下任一情况的所有商品和设备: (1) 用来预防、消灭、驱除或减缓任何害虫,或 (2) 作出任何抗微生物、抗真菌、抗细菌或杀虫剂声明(它们均为“杀虫剂”),都必须遵守《联邦杀虫剂、杀真菌剂和灭鼠药法》(以下简称“FIFRA”),包括(在大多数情况下)向美国环境保护局(以下简称“EPA”)注册。

杀虫剂设备的一些常见示例包括:

(1)紫外线装置

(2)发声器

(3)昆虫陷阱

(4)地面振动器

(5)水处理装置

(6)空气处理装置

禁售商品示例:

(1)未经注册的非法杀虫剂(例如,杀虫粉笔、Tres Pasitos)

(2)非美国居民销售的杀虫剂商品和杀虫剂设备

(3)未计划在美国销售的杀虫剂商品(这些商品可能看似知名品牌,但是没有标注 EPA 注册或设立编号)

(4)并非在 EPA 注册工厂生产、未标注EPA 工厂编号或包含虚假和误导性声明的杀虫剂设备

(5)用途有限且普通公众无法购买或使用的杀虫剂

(6)未根据作出杀虫剂声明的所有适用州和地方法律向 EPA 注册的商品,包括那些需要遵守特定州注册要求的商品,除非符合以下有限豁免情况之一

(7)含有虚假或误导性声明或以其他方式贴错标签的杀虫剂商品(例如,有关杀虫剂或其成分安全性的声明,如“安全”、“无毒”、“无害”、“不致伤”或“纯天然”)

(8)作出公共卫生声明的杀虫剂商品(例如,以消毒、去除过敏原或预防细菌为目的销售的商品)

(9)包装破损的杀虫剂商品,或者销售的数量或金额与 EPA 批准的标签上所列的信息不同的杀虫剂商品。

由于亚马逊检测你的产品是否属于杀虫剂都是由系统来判别的,所以被误伤的概率还是非常高的。比如有个卖家反馈他的产品是灯具,由于在listing中写了产品带有红外线杀菌功能,以及产品自带的PVC挡板具有防止蚊虫进入产品内部的功能,而被亚马逊判定为杀虫剂产品而被禁售。

由于美国法律的要求,亚马逊也是宁可错杀一千不可放过一个。所以卖家在被误杀的时候不要去抱怨政策的不完善,而是要尽快去找到解决问题的办法。

如果产品本身就是杀虫剂产品,或者确实跟杀虫剂有关,那就乖乖地申请。如果确实被误伤,那就可以开case咨询客服。

而在咨询客服的时候需要注意一些细节,如下是一个卖家朋友的亲身体验。

最开始的时候接到客服电话,卖家说自己的产品不是杀虫剂,也和杀虫剂无关,于是客服说那他就帮忙向其他相关团队进行申诉。由于最近一两个月亚马逊审核团队积压的问题比较多,所以这个case差不多等待了一个月才被关闭(而且是在另外开的case被解决之后)。

中间由于问题一直没有解决,该卖家又开了另外一个case,这次的客服比较敬业,在电话沟通的时候向卖家解释了为什么他的listing会被判定为杀虫剂产品,是因为中间出现了和杀虫剂相关的关键词,并建议将这些关键词删除之后让客服帮忙刷新就好。

其实这个时候listing已经无法编辑,所以也不能直接修改。还好遇到了负责的客服,这个时候卖家可以新开另外一个case,通过页面编辑团队去修改listing内容也可以,只要将杀虫剂相关的关键词删除就能恢复销售了。

该问题解决的时间比较长,主要有以下两个原因:

1.卖家最开始没有找到问题的本质,自认为产品不是杀虫剂就能得到快速解决,而没有去想为什么会被亚马逊判定为杀虫剂产品;

2. 第一个客服不专业也不太敬业,只是简单的问了卖家产品是不是和杀虫剂相关,而没有告知listing是什么原因导致被下架。

卖家遇到此类问题的时候,一定不要慌乱。而是应该第一时间找到问题的原因,如果自查找不到,那就向客服问清楚。就像这个问题的两个case,一个客服只是例行公事,一个客服就认真负责,找到问题的原因之后才能对症下药。不然中间耽误的时间就会特别长,也会严重影响自己的产品销售。(来源:陈啟祥跨境成长营)

以上内容属作者个人观点,不代表雨果网立场!本文经原作者授权转载,转载需经原作者授权同意。

分享到:

--
评论
最新 热门 资讯 资料 专题 服务 果园 标签 百科 搜索

收藏

--

--

分享
跨境绝版祥
分享不易,关注获取更多干货