
作者简介:现任江苏利他实业有限公司总经理,无锡市卓诚五金机电有限公司合伙人营销总监,南京领奥卡装饰材料有限公司合伙人、电商运营总监,Kingfa Global Inc. 国内采购,无锡跨境网商商会执行会长,6年内贸和管理经验,7年外贸和团队经验。2014年度华东大区电商达人赛总冠军,阿里巴巴协议讲师,阿里总部P4P/RFQ认证讲师,华东直通车讲师团团长,2015年度华东师王达人赛导师&评委,2015年度华东大区十大影响力网商,2015年度P4P年度最佳讲师(华东唯一),2015年度阿里巴巴讲师突出贡献奖(华东唯一)
2020年春节的超长假期,很多人体会最深的不是年味儿,而是突如其来的疫情。直至今日还有很多中小企业没有复工,而外贸企业特别是做外贸的中小微企业更是如履薄冰。一方面工人工资、房租等成本必须负担,一方面国外客户购买减少,而之前收到的订金客户按时履约也面临巨大压力。面对此次疫情,一直以扶植中小微企业发展为己任的阿里巴巴国际站已经出台各项惠民政策----《阿里巴巴国际站疫情期间商家扶持商家手册》,硬核助力中小企业度过疫情难关。仔细阅读之后,结合中小企业的实际情况,我觉得阿里举措的主要是从开源和节流两个方面让我们具体收益。
一、广泛开源,让更多询盘和订单涌入我们的囊中
1、强化场域营销,形成行业化智能化的线上展会形式,满足更多客户的采购需求。此次疫情,很多线下展会肯定会受影响,客户亲自来展会也会有一定的担忧。但是需求还在,客户总要去采购总要寻找供应商,这就让一批线下客户转向线上,从而增加我们国际站总的客户池。阿里巴巴国际站增设了超过40个营销场景,就像展会一样行业化、专业化但更智能化的营销场景,从而迎合更多客户的需求,特别是刚从线下转过来的客户。基于买家采购需求和卖家营销诉求,搭建以人货场为维度的场景化营销场,并做精准买家定向引流,推动买卖双方高效匹配,最终提升买家采购效率和留存,卖家高效推广及获客,促进行业品商繁荣!
2、精准引流、千人千面,让广告投放和询盘获取更加准确,从而提升询盘转化率。为了更好的帮扶外贸企业,吸引更多流量,也为了马上到来的3月新贸节,阿里加大投放谷歌脸书等方面的广告投入。而作为卖家,我们则要抓住这份红利,把阿里引进来的流量更精准的引流到自己旺铺上来。何为精准流量?简单的可以理解为自己目标市场、目标人群的流量。阿里引进的是广普性流量,我们企业则要流量分类、分层。那如何引流精准流量呢?大家最主要能做的就是直通车主题营销,比如定向推广,我们可以根据目标国家、目标人群设置溢价,在自己目标客户那里争取更好的展示位,而非目标市场则不会浪费自己的预算。那些还没有用过直通车主题营销的建议好好学习一下,把钱花在刀刃上。
3、数据管家行业版2.0-限时全量普惠,助力商家发现更多线上机会。疫情暴发后,相信包括我自己在内很多企业总是在想找新的商机,比如哪些行业受疫情影响较小?哪些产品国外客户更喜欢?我们行业内还有哪些可以拓展或者深挖的产品?要想获得精准的答案,肯定需要确切的数据作支撑,才能减少盲目,阿里巴巴数据管家通常就是大家最容易用到的参考,而数据管家行业版则是普惠性工具更高级更细化的工具。对于非金品诚企的阿里客户来说,是没有机会用到数据管家行业版的。行业版比普通版多了很多功能,而疫情期间,行业版2.0 更深入升级,每365天任选两个垂直类目,基于垂直类目深挖更多商机。通俗一点来说,我们既可以跨行业察看什么好卖,也可以看自己垂直行业还有什么卖的好,从而让我们可以更好的扩品、选品,减少盲目,增强抗风险能力。
二、深度节流,最大限度减少疫情对种小卖家的损失
1、疫情期间平台广告产品营销补助,不浪费我们商家疫情期间的广告投入。疫情期间,很多企业无法开工,所以即使有了询盘可能也因为现实原因不能履约,这就意味着疫情期间有一部分广告费是浪费的。对于商家来说,P4P可以疫情期间根据自己公司的实际情况关闭,从而减少广告投入。但是买了顶展的客户因为是按年来购买,不能自己决定投放时间,那疫情期间顶展的投入就不能发挥最优效果。阿里巴巴国际站基于此,特推出疫情期间平台广告产品营销补助,具体措施如下图。
2、RTS产品挂起功能和为商家代办“不可抗力服务证明”,真正为企业减少因疫情造成的履约问题。众所周知,RTS的一大优势是无需和商家沟通,就可以下单,并及时发货,从而节省了沟通成本。但是很多商家受疫情影响不能及时发货,难免会被部分客户投诉。因此阿里巴巴国际站新设置了RTS产品挂起功能,挂起后,商品详情页将隐藏“start order”和”get sample“入口(APP端还将隐藏SKU选择模块),届时买家无法直接下单,需要与卖家沟通达成一致后用起草订单的方式成交。
RTS挂起功能是避免新的履约问题,而对于疫情之前已经付款的客户,供应商因为突发疫情无法履约,阿里巴巴也出台了具体帮扶措施,就是为商家代办“不可抗力服务证明”,真正为企业减少因疫情造成的履约问题。
3、国际站会员专属钉钉线上办公支持,帮助企业远程办公,减少交叉感染,提高办公效率,节省企业管理成本。受疫情影响,很多外贸企业不能按时开工,多数实行在家网上办公。而网上办公也有诸多不便,比如员工管理考核,开会和具体问题的及时传达问题,如何提升远程办公效率问题等。而国际站会员专属钉钉则很好的解决了这些问题,甚至增加了员工健康板块,可以及时远程了解员工健康状况,受到了广大外贸企业的欢迎。
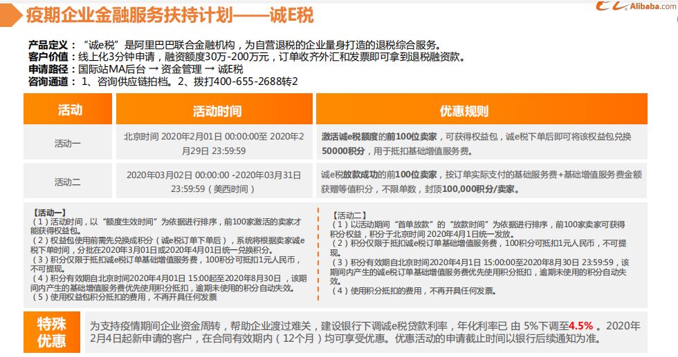
4、针对受疫情企业,国际站采取多种金融措施,最大限度保证企业的现金流。对于受疫情企业来说,最艰难的就是资金链断裂。受疫情影响,很多企业都没有资金流入,但是房租、工人工资等成本仍然要负担,这就加剧了企业的资金风险。阿里基于这种现状,为受疫情企业提供强有力的金融扶持,比如诚E税、超级信用证、无忧赊等。而针对受疫情影响比较严重的湖北地区,还推出了特殊政策:网商银行专供湖北B2B商家百亿贷款免息。这些金融扶植政策无疑为中小企业打了一剂强心剂,极大的缓解了大家的资金压力,帮助企业渡过难关,从而等到全面复工现金流再次正常运转。
总之,面对这场突如其来的疫情,所有中国人都被卷入其中,所有企业都无一幸免。所以大家都要咬紧牙关,众志成城,排除万难。而阿里巴巴国际站出台《阿里巴巴国际站疫情期间商家扶持商家手册》,就是细化到可落地执行的措施,帮助中小外贸企业渡过难关。感恩阿里,及时出手帮助;也感恩我们自己,能在最苦难能的时候,依然克服各种困难迎接已经到来的春天。(来源:阿里巴巴外贸圈)
以上内容属作者个人观点,不代表雨果网立场!如有侵权,请联系我们。