已收藏,可在 我的资料库 中查看
关注作者
您可能还需要
独立站
独立站增长真相与下一站
立即报名
加入社群
独立站近期活动
AI
智造爆款 · AI先行
立即报名
加入社群
近期活动
查看更多>

亚马逊又在严查账号关联?终极防范攻略拿去

对一名亚马逊卖家而言,账号是生存之本。

亚马逊又在严查账号关联?终极防范攻略拿去

对一名亚马逊卖家而言,账号是生存之本。在所有的亚马逊规则中,卖家最忌惮的无疑是封停账号;而在所有可能导致封号的情况中,有一类封号邮件是卖家最头疼的,也是最难申诉的,那就是账号关联。

用一些卖家的话来说,如果被亚马逊坐实账号关联,导致账号被封,基本上是“无药可救”了。

1

亚马逊又在严查账号关联了?

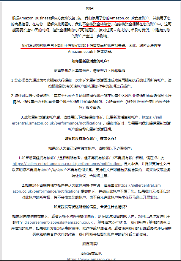
最近,有卖家爆料称自己收到一封亚马逊绩效团队发来的邮件,被明确告知账号关联,不仅销售权被禁用,英国站的资金也被冻结

亚马逊又在严查账号关联?终极防范攻略拿去

来源爆料卖家

按理说,通常像这种关联封停账号的情况,一个站点账号挂了,同一套资料下的其他站点账号都会跟着遭殃。但让这位卖家庆幸的是,目前除了英国站被封,其他欧洲站点还能正常运营。为此,他联系了客服,得到解释只有一个:账户关联问题。具体什么原因导致封号,老铁们都知道,亚马逊是不会告诉卖家的。

对此,有业内人士分析,可能是亚马逊还未排查到其他站点,又或者是这个英国站账号属于弱关联,但是安全起见建议该卖家:一方面查清死因提交POA申诉,另一方面尽快提现其他几个账号的资金。

2

诚实卖家遭遇关联横祸

讲真,疫情下的这几个月,亚马逊经常不按常理出牌。说起账号关联,相信大家对上个月那次大规模关联风波还心有余悸,不少卖家无辜遭遇飞来横祸!

在卖家收到的邮件里,亚马逊明确告知:你的账户已被停用,我们发现你的当前账户与另一个销售账户相关。

亚马逊又在严查账号关联?终极防范攻略拿去

网络截图

这波账号关联事件波及到的卖家非常多,不少本分经营的卖家纷纷中招,莫名其妙就被告知关联……

亚马逊又在严查账号关联?终极防范攻略拿去

亚马逊又在严查账号关联?终极防范攻略拿去

亚马逊又在严查账号关联?终极防范攻略拿去

来源:知无不言

更有卖家一个早上的时间,就遇到了七个“中招”的卖家,令人不由得心生恐慌。

亚马逊又在严查账号关联?终极防范攻略拿去

来源:微信截图

“干净网络、干净电脑、独立产品,也被判定关联……”这场账号关联风波,让许多老老实实运营的卖家感到匪夷所思。

3

关联封号的锅该谁背?

莫名其妙被判关联,账号被封,卖家们不得已花钱找服务商查死因。究竟上次关联封店潮是什么原因引发的呢?当时,圈内对此事的猜测也是五花八门:有说信用卡关联,有说IP关联,有说亚马逊系统误判关联,还有说是ERP接口导致的,一时间卖家们是云里雾里。

特别是ERP接口关联这个说法,把不少卖家吓得够呛!要知道许多亚马逊公司都有使用ERP,一些卖家被吓得直接把ERP全部禁用了。

亚马逊又在严查账号关联?终极防范攻略拿去

不过许多没有使用ERP系统的卖家也被关联,再借鉴以前的类似案例,这次关联风波并不是ERP惹的祸。

当时还有一张“账号自动解封,亚马逊主动道歉”的图也在圈内疯传,让不少卖家信以为真。

亚马逊又在严查账号关联?终极防范攻略拿去

来源:爆料卖家

不过,事后经过同行核实,亚马逊并没有大范围主动向被误杀的卖家道歉。上面的解封邮件只是个案,系一位日本站卖家申诉成功后收到的回复。

事后,据一些卖家反映:隔了一周左右,店铺自动恢复了。因此,这次事件极大可能是亚马逊升级关联算法后,发生的误判。

4

终极账号防关联攻略

那么如何才能彻底远离“账号关联”呢?不幸中招后,又该怎样自救呢?接下来,我们就好好聊聊这个话题。

亚马逊账号关联分两种:同站关联和异站关联。同站关联指在同一站点的两个或多个账号出现的关联情况;异站关联指在不同站点之间的账号出现的关联情况。两者相比,同站关联更容易遭到亚马逊惩罚,轻则死掉其中一个号,重则全军覆灭。

因此卖家非常有必要了解清亚马逊是如何判定账号关联?通常来说,导致账户关联的因素有以下几类,下面我们逐一进行分析并整理出防范关联要点

1、硬件类

电脑、网络IP、路由器,网卡信息、硬盘信息等

防范要点:

首选是独立电脑、独立网络来运营独立的账号,避免在同一电脑或网络下登录多个卖家账号,也就是业内常说的物理绝缘。不过对多账号运营卖家来说,单独给每个账号牵光纤配电脑,物理绝缘成本太高了。这种情况下,卖家可以采用无线网卡、VPS、超级浏览器等方式,进行多账号管理,前提是要做好彼此账号互不交叉。提醒大家,死过店铺的网络不能再用。

2、注册信息类

公司资料、法人信息、信用卡、地址信息、电话、邮箱、收款账号等

防范要点:

理论上亚马逊是允许使用同一套资料(不同邮箱)注册不同站点的账号,但偶尔也会遇到被亚马逊系统误判,平台客服处理又不及时的情况,由此给卖家造成不必要的损失。去年年底,就曾出现过中东和欧洲站点被大批量关联的误杀情况。所以,如果有条件还是一套资料注册一个站点更保险。

3、软件类

浏览器、插件、cookie、输入法、字体、浏览习惯、打字习惯等等。

防范要点:

这部分就是我们常说的亚马逊“指纹”识别,主要是针对不同电脑、不同操作者的习惯问题,如果这些数据被亚马逊监测为同一个“数字指纹”,极有可能被判为关联。因此,卖家要注意自己使用电脑和浏览器的操作习惯。

4、产品类

产品相似度<30%、SKU、价格、图片、产品描述等。

防范要点:

原则上不同的店铺发布不一样的产品,如果卖家产品有限,而又想将产品同步到多个店铺中,那么建议在图片、描述、SKU等内容上做出区别。

5、其他关联因素

KYC审核信息关联,使用已死店铺的备案商标,跟卖已死账号产品等等。

以上整理出的导致账号关联的因素,根据亚马逊判定权重,还可以分为强关联和弱关联

强关联:IP一致、信用卡一致、收款账号一致、注册资料一致、电脑一致、注册或验证手机号一致...

弱关联:公司地址,注册邮箱,产品、商标相似度高,操作指纹近似……

如果是店铺被判强关联,救回来的可能性非常小;弱关联一两个不可怕,但是如果多个弱关联因素叠加起来也很严重。

5

被判关联封号后 如何自救?

相信熟知了亚马逊判定账号关联的因素后,卖家们能大大降低自己的账号风险。但百密一疏,倘若卖家账号真的不幸被判关联,收到封号邮件,又该怎么办呢?下面是一位业内资深卖家,给出的账号关联自救建议

1,卖家要从头到尾,把自己店铺可能导致关联的因素全部梳理一遍。如果想不起来,也建议找服务商查清最终的死因。

2,根据死因再有针对性的写POA,言辞诚恳,这样申诉成功的机率会高不少。

3,在POA里要强调自己属于诚实守信卖家,用心做产品,提供优质服务。

4,给姐夫表决心,承诺今后一定严格遵守亚马逊规则,请先激活我们的账户,等等。

5, 针对被误判的卖家,写POA时一定要举证强调所有资料都是真实的,环境都是干净的,网络是正规运营商提供的,请求亚马逊再次核查。

(来源:侃侃跨境那些事儿)

以上内容属作者个人观点,不代表雨果网立场!如有侵权,请联系我们。

分享到:

--
评论
最新 热门 资讯 资料 专题 服务 果园 标签 百科 搜索

收藏

--

--

分享
侃侃跨境那些事儿
分享不易,关注获取更多干货