已收藏,可在 我的资料库 中查看
关注作者
您可能还需要
独立站
DTC出海启航盛典
立即报名
加入社群
独立站近期活动
AI
养龙虾不如养骡子
立即报名
加入社群
近期活动
查看更多>

跨境电商连续三年被两会“宠幸”,其中暗藏了哪些弦外之音?

两会期间,“跨境电商”再度成为最热门的词汇之一。

跨境电商连续三年被两会“宠幸”,其中暗藏了哪些弦外之音?

近日,2021年全国两会依次落下帷幕,两会期间,“跨境电商”再度成为最热门的词汇之一。

这不是跨境电商第一次上两会“热搜”,而是连续三年被两会“宠幸”。

热词的背后,关乎的不仅是国家和政府对跨境电商行业寄予了高度的重视和热切的厚望,更是这个行业即将迎来快速发展和良性政策的契机。

01两会说跨境电商

今年的两会上,李克强总理提出:推动进出口稳定发展,发展跨境电商等新业态新模式。实行高水平对外开放,促进外贸外资稳中提质。实施更大范围、更宽领域、更深层次对外开放,更好参与国际经济合作。

如何正确理解总理这番“语重心长”的话语和其中暗藏的“弦外之音”?

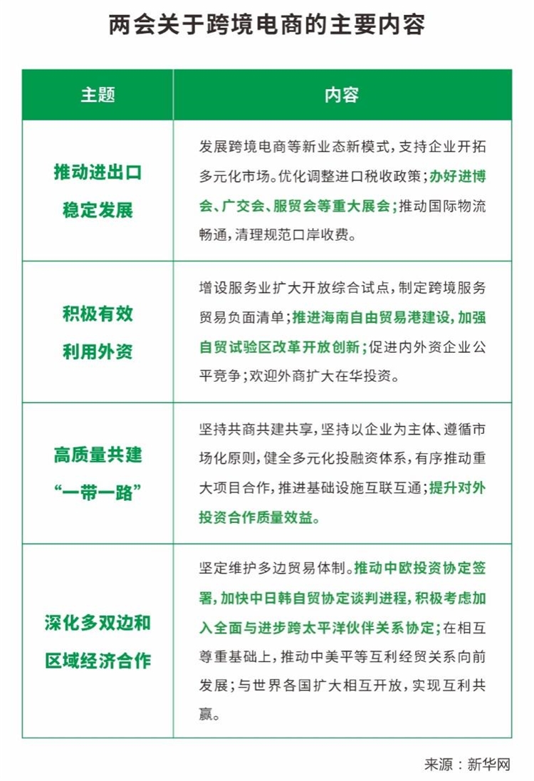
首先,容小编用一张图将有关主题和内容为各位娓娓道来。

跨境电商连续三年被两会“宠幸”,其中暗藏了哪些弦外之音?

毋庸赘述,仅就图中被小编多番删减过后依旧冗长的文字篇幅,不难推断出跨境电商在两会中的分量。

02从丝绸之路到一带一路

提及和国外人做生意,从丝绸之路到“一带一路”,跨越了两千多年的历史。

往远处说,汉武帝时期张骞出使西域,打开了中国和中亚各国之间友好交流的大门,也开辟了一条横贯东西的丝绸之路。

近处来讲,从上世纪90年代到今天,我国跨境贸易从最初的“被动输入”发展成为如今的“主动输出”,从输出商品的一般需求转向高质量的品牌需求,从世界贸易组织的参与者演变成国际贸易发展的影响者与。

这既是我国综合国力一步步增强的体现,也得益于中国出口跨境贸易商户们征战全球零售市场的抱负与恒心,让“Made in China”得以在国际舞台上昂首挺胸,没有沦落到无品质的贴牌与代工。

如今,“一带一路”战略构想如火如荼地开展,不仅为世界各国经济带去了繁荣发展,也为跨境电商行业从业者带来了新的机遇。

03政策支持,跨境电商逆势发展

因为疫情,虽说2020年跨境电商交易在商品和物流方面受到较大影响,但同时也让越来越多的消费行为从线下转到线上,极大推动了跨境电商的发展。

而一系列有利于跨境电子商务发展政策的实施,更是让出口跨境电商实现了逆势增长。

跨境电商连续三年被两会“宠幸”,其中暗藏了哪些弦外之音?

在以上利好政策的加持下,2020年中国通过海关跨境电子商务管理平台进出口增长31.1%,进出口交易规模达到1.69万亿元,其中出口1.12万亿元,增长40.1%,进口0.57万亿元,增长16.5%。

单从中国出口跨境电商数据来看,用逆势增长形容丝毫不过分。

04前景大好,支付合规至关重要

在居家隔离政策下,海外“宅经济”正快速发展,不断催生出新需求。实体店受疫情冲击,足不出户的网上购物,就成了消费者的优选。

据某知名电商平台的数据统计,疫情期间全球有32%的消费者表示已经从实体店转为线上购物,43%的消费者表示,如果疫情持续,会更多增加线上购物。

大量线下消费者逐步转移到线上消费,推动这一趋势的不仅是90后和千禧一代,很多老年人也开始了网购。

某知名SaaS建站平台对11个市场的全球调查显示,在疫情期间,有84%的消费者进行了网购。

通过统计数据呈现的信息,从某种程度上来说,意味着传统的制造企业、外贸企业,更加需要实现从线下到线上的转型,找到发展的新渠道。

机遇与挑战并存,在中国出口跨境电商行业和商户经历了从“野蛮生长”到“精耕细作”的演变后,国家对于从事出口跨境电商行业的从业者,也有了更加高标准的要求。

除了对产品品质和商户资质等层面,全球跨境支付产业的安全性与合规性,也是国家发展跨境电商新业态新模式的重要一环。

在这个过程中,Oceanpayment钱海作为一家中港背景提供全球化支付技术解决方案和服务的金融科技高新企业,所肩负的时代使命与责任不言而喻。

秉承“让全球支付更简单”的发展理念,Oceanpayment钱海将海外先进的跨境支付技术、风控模型和运营经验与中国跨境电商发展现状相结合,打造了符合全球跨境电商发展趋势的一站式跨境支付技术解决方案和服务能力,通过不断升级的API(SDK)全场景接口技术助力中国品牌出海全球。

从初创企业到全球跨境电子商务巨头,从国内品牌企业到海外国际巨头,包括Anker、Aukey、万兴科技、中国移动、南方航空、首都航空、华大智造、DUFRY、中免集团、DFS、德国Heinemann、韩国新罗集团、国泰航空、柏斯音乐集团等都在使用Oceanpayment钱海的跨境支付技术方案服务。

跨境电商连续三年被两会“宠幸”,其中暗藏了哪些弦外之音?

部分合作伙伴

随着各国居民收入水平的提升和消费水平的提高,无论是消费者的购物偏好还是支付偏好,都呈现出一个特点,那就是个性化需求。

基于对国际市场的认知,对跨境支付安全合规的充分理解,以及在专业领域的多年耕耘,Oceanpayment钱海将更加专注于为商户提供安全、合规、便捷的跨境支付技术方案与专业服务,满足消费者的个性化需求。

只有解决好数据交易安全和支付合规问题,促进整个全球支付产业安全合规发展,才能更好地推动跨境电商发展。

在这样的大背景下,中国出口跨境电商的道路,任重道远,未来可期。

(编辑:江同)

以上内容属作者个人观点,不代表雨果网立场!


分享到:

--
评论
最新 热门 资讯 资料 专题 服务 果园 标签 百科 搜索

收藏

--

--

分享