2021-05-17 10:55

圈里一直有一句话,叫做七分靠选品,三分靠运营。但是一款爆款的打造,是需要多种因素共同发力的。那么第一个问题就来了,什么是好产品,如何打造?
价格考虑
不同的价格有不同的销售漏斗。仅靠广告就直接能让大家来买你500块钱东西,这是不现实的,除非你东西是免费的。或者,遵从下面的指导,带您走向致富之道。
换句话说,您需要用Facebook的广告来适应您销售的商品。
制定预算
Facebook的广告就像拍卖一样,你所选的受众越多商家竞争,价格也就越高。Facebook将会根据您的需求和各种设定,来给出相应的预算价格。
但是你也可以根据自己的资金,对每一个访客量进行定价,但是我强烈建议您不要这么做。
在预算方面,如果你采用CPM(千人成本)一般来说每天每个广告可以低至1美元。对于点击和转化率,一般是5美元。
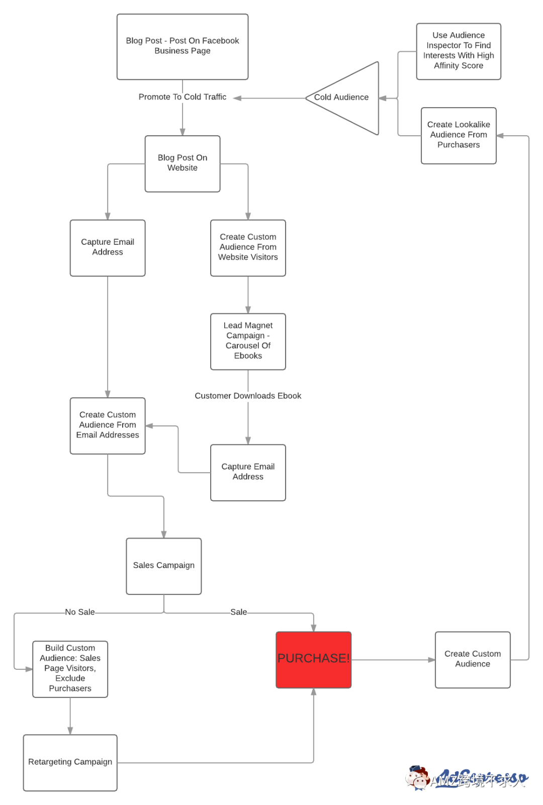
创建Facebook销售漏斗
对于低价的产品来说,你可以不使用直销广告,或者提供优惠券并且加入另外的再定位广告。但是40美金以上的产品来说,你会需要更复杂的渠道,并且在广告的各级分部中,追踪你的总成本,并且确定你的投资回报比。
追加销售
在Facebook广告上最主要的追加销售方式,就是对以前的客户进行定位,或者分开测试不同的客户。(来源:AMZ跨境不求人)
以上内容属作者个人观点,不代表雨果跨境立场!本文经原作者授权转载,转载需经原作者授权同意。
(来源:AMZ跨境不求人)