
研究表明,亚马逊中80%的客户是“一次性”消费者[1]!因此想要在下半年实现再攀销量新高峰,在针对不同的广告目标下,全流域转化品类赛道内外的“新顾客”是关键。


那么,如何在处于不同购物阶段的消费者中争取100%的销售机会?你需要用展示型推广建立认知、提高购买意向和推动购买!
数据表明,搭配使用展示广告与搜索广告产品,可令增量销售额增长高达2.8%[3]!
作为坐拥商品投放&受众两大触达消费者策略类型的展示型推广,不仅能让你的商品“霸屏”站内商品详情页,还可精准“出现”在站内外高意向消费者面前!

对使用“既熟悉又陌生”的展示型推广感觉“又爱又怕”?莫慌!接下来将为你解码:在不同的广告目标下如何使用展示型推广!


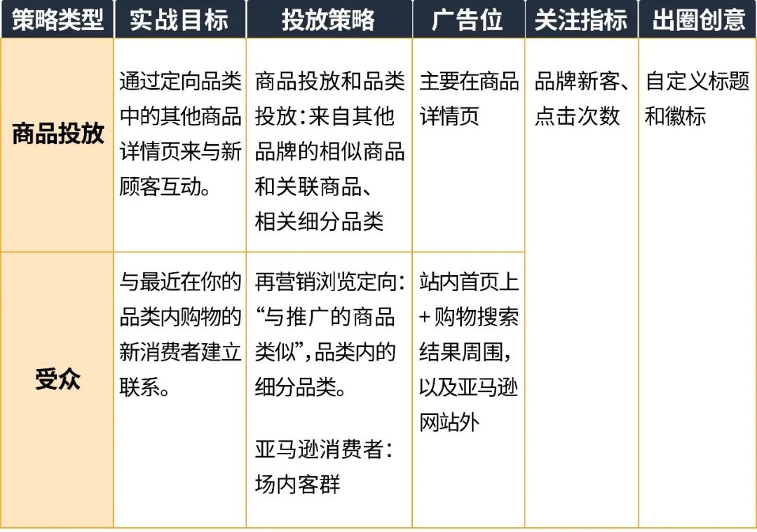
在此阶段,你可以通过【商品投放】和【受众】,来触达活跃在品类外的消费者,提升他们对你品牌的认知度。
以下是整理好的实战贴士图:



想要提高消费者的购买意向,关键是增加你的品牌在同品类中的“可见度”。
你可以通过以下实战贴士,让你的品牌出现在其他同类品牌的消费者眼前!



例如,品牌Lily's Kitchen通过商品投放,将某款干狗粮“捆绑”在其他狗粮的商品页面上,向顾客传达“如果要购买 Lily's 的湿狗粮,为何不一起购买我们的干狗粮呢?”,以此来提高干狗粮的销售。
那么如何才能实现提高转化产生新订单呢,以下是为大家准备好的实战贴士:

还是觉得很复杂操作起来好像很困难?往下拉!Mark好【快速五步法】,助你迅速完成三阶段目标的展示型推广使用布局:




“如果我在实现目标过程中,想对展示型推广进行竞价优化,有什么快捷通道吗?”
你可以使用新上线的展示型推广自定义竞价优化功能!你可以通过选择“针对页面访问次数进行优化”,“针对转化量进行优化”和“针对可见展示量进行优化”中的其中一个优化选项,来满足自己的特定需求:

目前,澳大利亚、巴西、加拿大、德国、法国、西班牙、意大利、墨西哥、荷兰、日本、阿联酋、英国和美国的品牌所有者卖家、供应商、代理商和技术提供商都已可以尝鲜啦!
我如何优化我的展示型推广广告创意?
你可以使用新上线的自定义商品图片广告素材,上传自己的图片,传达广告主的品牌和商品故事。

除了借力展示型推广实现不同的广告目标以外,你还可以通过它帮助你在广告推广全流域实战场景中实现弯道超车!

在建立认知实战贴士基础上,结合使用品牌分析(ABA)工具和搜索词报告,并作以下调整:
✔ 商品投放定位【类似商品/品类/商品】,受众投放定位【浏览再营销类似商品/品类+亚马逊消费者(生活事件/兴趣/生活方式)】
✔ 广告商品选择:潜力ASIN
✔ 竞价策略优化建议:针对展示量优化
✔ 关注指标:曝光率,点击率,新客比例
✔ 广告位置:站内首页,搜索页左侧以及下方,产品详情页(顶部区域/五点描述/购物车下方)

品牌建设是一个“心急吃不了热豆腐”的过程,你可以重点关注展示型推广的以下操作,来帮助“放长线钓大鱼”:
✔ 利用商品投放定位【类似商品/品类/商品】和受众投放定位【浏览再营销类似商品/品类+亚马逊消费者(生活事件/兴趣/生活方式)】,来提高消费者对品牌的认知度
✔ 然后利用商品投放定位【类似商品/品类/商品】和受众投放定位【浏览再营销类似商品+亚马逊消费者(场内客群)】,来提高消费者的购买意愿
✔ 前期重点优化展示量,当广告开启至少两周后再开始针对页面点击进行优化,竞价优化可重点使用【针对页面点击优化策略】
✔ 开启旗舰店并结合使用品牌视频推广,实现多渠道曝光品牌

产品上新主要参考【建立认知和提高意向】两个阶段的实战操作,而爆品打造和库存清理主要参考【提高意向和推动购买】这两个阶段,具体有以下区别:

数据来源:
[1]亚马逊研究 2021“一次性”消费者是指在过去 28 天内购买过该品牌产品,但在过去 13 个月内没有再次购买该品牌产品的顾客。
[2]机会规模数据基于过去 12 个月的美国站点顾客数量。
[3]亚马逊研究 2021 - 与仅开展商品推广和/或品牌推广活动的广告主相比。
(来源:亚马逊广告)
(来源:亚马逊广告干货派)
以上内容属作者个人观点,不代表雨果跨境立场!如有侵权,请联系我们。