随着关税影响逐步显现,利润空间被压缩、订单量波动、物流成本激增……全球跨境电商市场正经历前所未有的动荡,从业者们都在努力适应着频繁发生的不确定性变动。
而Temu平台也陆续推出了一系列规则变更,对卖家的合规要求和店铺运营标准提升明显。如果卖家未能及时了解这些变化并相及时调整,店铺将面临商品下架、活动限制等风险。
因此,面对关税新政和Temu战略调整的双重挑战,卖家们亟需制定灵活且有效的应对策略。下面一起来看看近期有哪些需要注意的新规动态,而这些调整又是否与你有关?
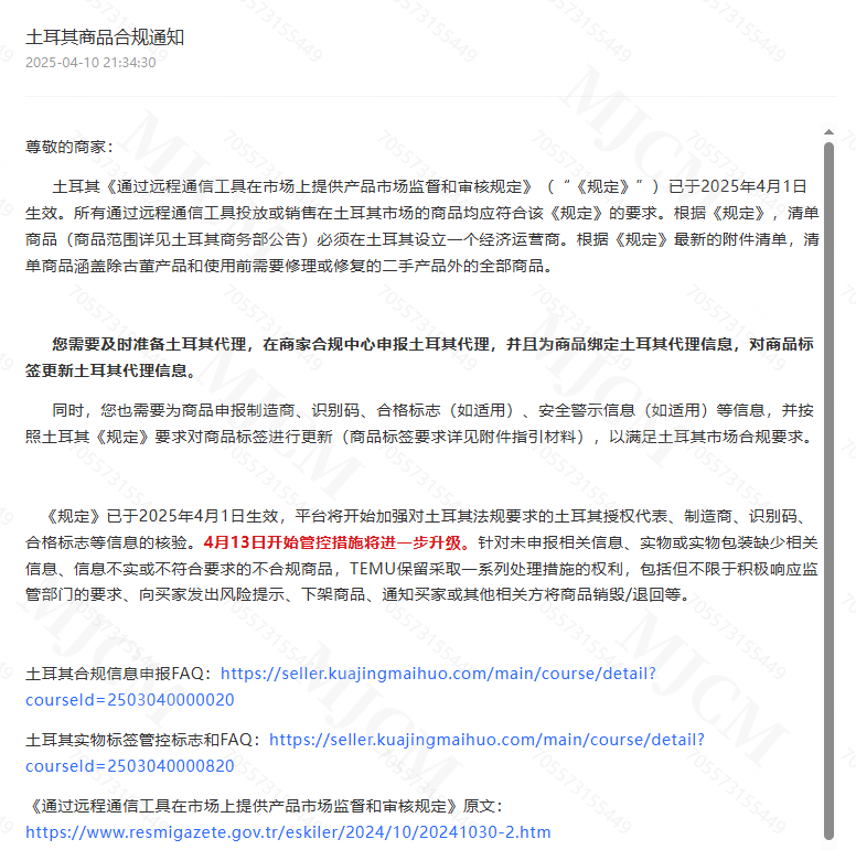
1、Temu再次发布土耳其商品合规通知
近期,Temu再次发出合规通知,土耳其新规已于2025年4月1日生效,平台将开始加强对土耳其法规要求的土耳其授权代表、制造商、识别码、合格标志等信息的核验,4月13日开始管控措施将进一步升级。
卖家需尽快准备土耳其代理,在商家合规中心申报土耳其代理,并且为商品绑定土耳其代理信息,对商品标签更新土耳其代理信息,以满足土耳其市场合规要求。
针对未申报相关信息,实物或实物包装缺少相关信息、信息不实或不符合要求的不合规商品,Temu将下架不合规商品或其他相关方将商品销毁/退回等。

图片来源:TEMU平台卖家后台截图
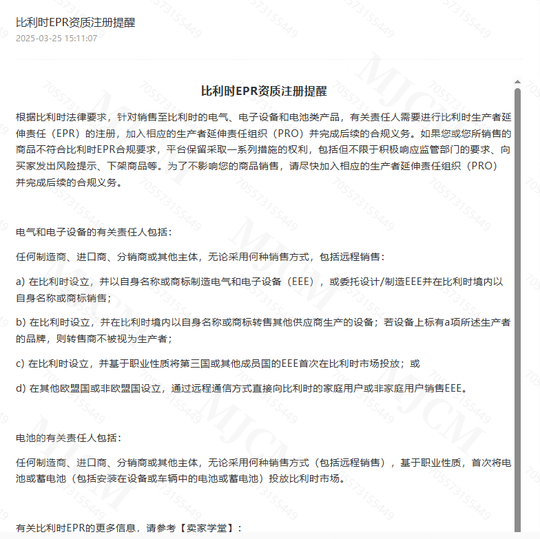
2、比利时EPR资质注册提醒
根据比利时法律要求,针对销售至比利时的电气、电子设备和电池类产品,有关责任人需要进行比利时生产者延伸责任(EPR)的注册,加入相应的生产者延伸责任组织(PRO)并完成后续的合规义务。
Temu平台要求,如果卖家销售的商品不符合比利时EPR合规要求,平台将向下架商品等。为了不影响您的商品销售,建议商家自主进行EPR注册和申报,以确保合规。

3、丹麦EPR资质注册提醒
根据丹麦包装法要求,针对销售至丹麦的产品,有关责任人需要进行丹麦包装生产者延伸责任(EPR)的注册并完成后续的合规义务。如果卖家所销售的商品不符合丹麦包装EPR合规要求,平台将下架商品等。为了不影响商品销售,有意掘金丹麦市场的卖家,需确保销售的商品符合丹麦EPR相关规定。
4、法国LAMP灯泡EPR环保费代扣代缴
根据法国法律法规规定以及《生产者延伸责任相关服务条款》等约定,LAMP灯泡产品需要符合法国EPR资质。对于未提交EPR资质的商品,Temu将代扣代缴相应的EPR环保费用。
本次代扣代缴的法国LAMP灯泡EPR资质的商品环保费对应费用周期为2025年1月至2025年3月,可前往【卖家中心-结算管理-EPR费用管理】后查看明细账单。

图片来源:TEMU平台卖家后台截图
5、TEMU要求欧盟EPR电池法
欧盟电池法 (EPR) 即将于2025年8月18日强制生效。近期,TEMU平台也发出电池法相关的合规通知。
针对在法国、德国、意大利、西班牙、瑞典、波兰、荷兰、奥地利、丹麦及比利时销售电池或含电池商品的卖家,务必在8月18日之前完成相应国家的EPR注册,否则将被平台代扣代缴或停售不合规商品。
随着截止日期临近,各国注册通道已经开始出现拥堵,可能出现下号延迟的情况。建议卖家们务必尽早准备,抢占合规先机,确保产品销售不受影响。
6、Temu美国站逐步禁用FedEx自发货
近日,Temu持续升级物流管控,继3月对USPS自发货渠道实施面单合规化改造后,于4月17日再度实施新规:美国站半托管及本对本模式商家将全面禁止通过FedEx渠道自发货,卖家强制采用平台指定面单系统。
平台将对受政策影响的店铺实施"24小时预警"机制,通过系统站内信定向推送政策变更通知。被纳入灰度测试的商家需在接获通知后立即完成物流方案切换,逾期未调整将面临店铺流量限制等处罚措施。
预计Temu此次物流体系升级将推动平台平均履约时效缩短至4.7个工作日,预计退货率可降低23%。建议相关卖家立即启动物流审计,重点核查现有物流服务商合作协议的有效性及合规性。
7、TEMU全托管推出站内广告功能
近期,Temu全托管美区推出了站内广告投放功能,让卖家可以通过付费广告自主触达目标用户,也可以理解为是将流量分配权,部分交还给卖家,为后续POP做铺垫,但这也意味着运营门槛大幅提升。
据悉,Temu全托管广告投放的逻辑,和半托管大同小异,平台提供了三个投放档位:“快速跑量”、“效益均衡”和“稳定增长”,卖家可以根据自己的需求,选择出价策略。但目前该功能仍在灰度测试阶段,并未开放使用。
8、Temu成波兰访问量最大的电商平台
据研究公司Gemius Mediapanel的数据显示,截至今年3月,Temu在波兰已坐拥1810万真实用户,而Allegro的实际用户数为1780万,被 Temu成功反超。
尽管Allegro的客户在其网站和移动应用上花费的时间是Temu客户的两倍,但这仍然是这家波兰巨头首次被竞争对手超越。
Temu成功吸引更多用户,首次在电商类别中成为领导者,用户数环比增加逾40万,市占率达60.98%。购物者在平台平均停留时间为58分18秒。而波兰的成功,只是Temu欧洲战略的起点。
9、欧洲有望成为Temu最大市场
随着美国方面频繁的关税变动,Temu在逐步弱化对美国市场的依赖。近日,海外电商研究机构Emerce发布报告称,Temu正在加速战略转型,预计欧洲市场将贡献其全球份额的35%-40%,超越北美成为最大市场。
在欧洲,Temu一方面积极吸纳欧洲本土卖家入驻,启动“本土品牌流量扶持月”,设立欧洲商家孵化中心,对商家开放优先入驻通道并提供扶持政策。另一方面积极推进半托管等业务,先后上线了挪威、瑞士、爱尔兰、斯洛伐克等站点。和DHL集团签署“谅解备忘录”,并通过本地化运营、物流基建和政策适配,打开欧洲市场红利期。
10、Temu美区折扣放宽至90%
从4月8日起,Temu在半托管和本土店模式下的商品跟价折扣进行了优化,针对亚马逊商品的折扣,从原来的85折调整为9折,而针对Shein的折扣仍保持95折不变。此次调整仅针对触发跟价机制的商品。
据外媒报道,曾是美国数字广告领域主导力量的Temu已大幅缩减其广告支出,过去一周在Google Shopping广告竞价中的展示份额已降至0%。
种种调整背后,反映了其战略重心的重大转变,从“美国主导”转向“欧亚+中东”多极增长。
对卖家而言,中东的高消费力、欧洲的成熟电商环境及平台的政策支持,均构成切入窗口期,需聚焦品类差异化、合规优化及区域供应链布局,抢占市场先机。
当前,政策的频繁变动以及日益严格的合规要求,无疑给Temu卖家们带来了更大的挑战。卖家们必须以更快的速度适应这些变化,时刻保持敏锐的洞察力,严格遵守平台的各项规则和合规要求。
同时,也在倒逼跨境企业从粗放扩张转向精细化运营。无论是供应链升级、海外仓布局,还是品牌化探索,商家唯有主动适应变化,才能在动荡中存活。
(来源:MJCM跨境合规)
以上内容属作者个人观点,不代表雨果跨境立场!本文经原作者授权转载,转载需经原作者授权同意。
收录于以下专栏