已收藏,可在 我的资料库 中查看
关注作者
您可能还需要
独立站
AI+跨境出海峰会
立即报名
加入社群
独立站近期活动

您销售电池或含电池的商品吗?自 2025 年 8 月 18 日起,您需要提供 EPR 编号

2025年8月18日,欧盟电池法规将生效。

您销售电池或含电池的商品吗?自 2025 年 8 月 18 日起,您需要提供 EPR 编号图片来源:跨境白武士 James

2025年8月18日,欧盟电池法规将生效。该法规将要求具有制造商身份的电池或含电池产品销售商向Allegro等电商平台提供EPR(生产者延伸责任)注册编号。该义务源于欧盟的要求。Allegro将调整平台的部分功能,以帮助您依法合规地在 Allegro 上开展业务。

这对你意味着什么?

自 8 月 18 日起,如果您符合以下情况,则必须在销售中心填写相关数据:

  • 您将某些类型的电池投放到市场上(即使是单个电池)
  • 您具有制造商身份。

根据法律规定,如果您首次将符合以下条件的电池或含电池产品投放市场,则您具有制造商资格:

  • 你自己
  • 重新命名为您自己的品牌

  • 进口

  • 或者您在网上向没有注册办事处的欧盟国家销售产品。

这适用于您投放到市场上的每个电池单元。

示例 — 在您注册办事处所在国家/地区的销售

您在产品系列中新增了一款电动玩具。尽管这款玩具已经在波兰市场上销售,但您开始以自己的品牌或商标销售。根据新法规,您拥有制造商资格,必须提供EPR编号。

如果你在国外销售怎么办?

该法规在整个欧盟范围内有效 - 这意味着如果您在 allegro.pl、allegro.cz、allegro.sk 和 allegro.hu 上销售产品并将产品发送至欧盟国家,该法规将适用于您。

如果您在多个市场销售电池,则必须为每个国家/地区提供单独的 EPR 编号。如果您仅在波兰销售,则只需提供波兰的 EPR 编号。如果您还向捷克等国销售,则也需要提供捷克的 EPR 编号。如果您在希望获得 EPR 编号的国家/地区没有注册办事处,可以使用授权代表的服务。

平台将改变什么?

  • 现在:平台将在销售带电池产品的类别中添加一个必填参数“包含电池”。如果您销售电池或包含电池的产品,则需要为该参数选择一个合适的值。
  • 自 2025 年 8 月 18 日起,您必须在您的 Allegro 账户中提供 EPR 编号——针对您销售电池或含电池产品的每个国家/地区。

  • 如果您是来自欧盟以外的卖家:从 8 月 18 日起,您将提供您销售电池或包含电池的产品的每个欧盟国家/地区的授权代表提供的 EPR 编号。

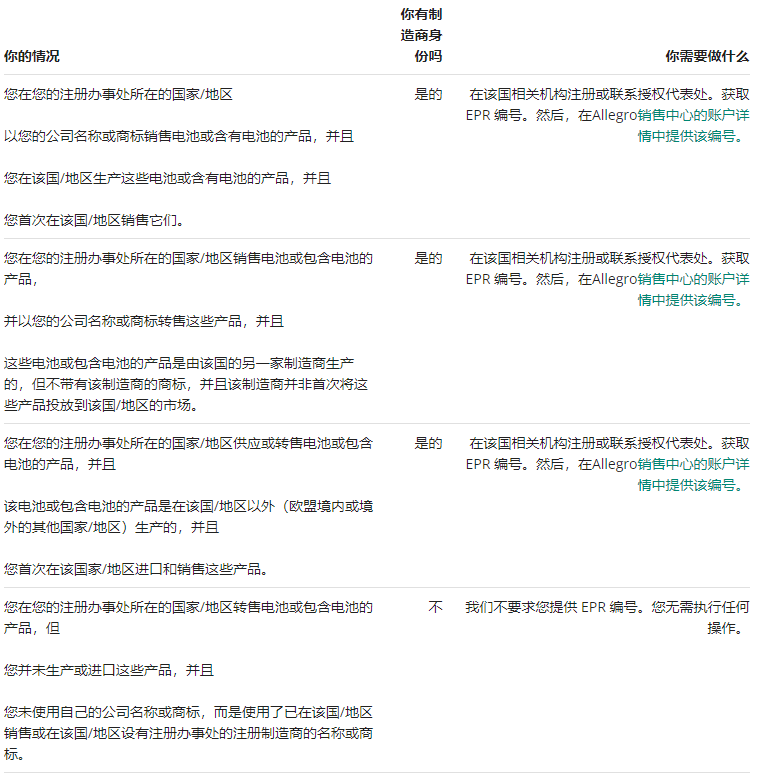
检查是否需要提供 EPR 注册号

如果出现以下情况,则本法律适用于您:

  • 您拥有制造商身份,并且
  • 您将以下产品投放到市场上:

  1. 便携式电池 — 包括以下格式:4.5 V (3R12)、纽扣电池、D、C、AA、AAA、AAAA、A23、9 V (PP3)
  2. 轻型交通工具(如电动滑板车)的电池

  3. 启动、照明和点火电池

  4. 电动汽车电池

  5. 工业电池

  6. 以及含有上述电池类型的产品。

检查您是否具有制造商身份

如果符合以下条件,您就拥有制造商身份:

  • 您以自己的品牌销售电池,并首次将其投放到欧盟国家市场
  • 您将来自其他国家(欧盟内部或外部)的电池投放到欧盟国家的市场上

  • 您将电池销售到您注册办事处所在地以外的欧盟国家(欧盟内部或外部)。

责公司的注册办事处位于销售国(欧盟)
您销售电池或含电池的商品吗?自 2025 年 8 月 18 日起,您需要提供 EPR 编号
图片来源:Allegro
贵公司的注册办事处位于销售国境外(欧盟境内或境外)

示例

1、如果您是波兰企业家,从波兰供应商处购买含电池的产品,并在 allegro.pl 上销售,那么您不具备制造商资格。但是,如果您首次将中国制造商的产品(即使是单个电池或含电池的产品)投放到波兰市场,那么根据法律规定,您就是制造商,需要向 Allegro 提供 EPR 编号。

2、如果您是波兰企业家,并将产品投放到捷克市场——您拥有制造商身份。在这种情况下,您将产品销售到您注册办事处所在地以外的国家/地区,并且您首次将电池(即使是单个电池或包含电池的产品)投放到欧洲市场。

3、如果您是一位中国企业家,并在 allegro.hu 上销售您的产品——您拥有制造商身份。在这种情况下,您是欧盟以外的卖家,并且您首次将电池(即使是单个电池或包含电池的产品)投放到欧洲市场。

如何获取 EPR 编号?

每个国家/地区都会在电池生产者延伸责任 (EPR) 制度内建立各自的注册体系。有些国家/地区设有单独的电池注册体系,而有些国家/地区则将电池注册纳入单独的类别或更广泛、包含多种产品类型的 EPR 注册体系。在销售产品的国家/地区注册后,您将获得一个 EPR 编号。

如果您在希望获得编号的国家/地区没有注册办事处,则可以使用授权代表的服务。他们将代表您的公司履行法规规定的义务。

注册过程可能需要几周时间,因此最好提前申请。

如果您在多个市场(例如波兰、捷克、斯洛伐克和匈牙利)销售电池,则需要为每个国家/地区分别提供 EPR 编号。如果您只在波兰销售,则只需提供波兰的 EPR 编号。如果您也向捷克等国家/地区销售,则也需要提供捷克的 EPR 编号。

以上内容来源Allegro。

(来源:跨境白武士James)

以上内容属作者个人观点,不代表雨果跨境立场!本文经原作者授权转载,转载需经原作者授权同意。​

分享到:

--
评论
最新 热门 资讯 资料 专题 服务 果园 标签 百科 搜索

收藏

--

--

分享
跨境白武士James
分享不易,关注获取更多干货