已收藏,可在 我的资料库 中查看
关注作者
您可能还需要
独立站
DTC出海启航盛典
立即报名
加入社群
独立站近期活动
选品
上海API情趣展·雨果跨境探展
立即报名
活动咨询
近期产业带活动
查看更多>>
AI
AI驱动品牌营销
立即报名
加入社群
近期活动
查看更多>

CCEE(浙江)重磅①:与浙江电商促进会强强联手,规模再破行业纪录

来啦!燃爆6月CCEE选品饕餮盛宴,虚位以待,抢占先机!

CCEE(浙江)重磅①:与浙江电商促进会强强联手,规模再破行业纪录

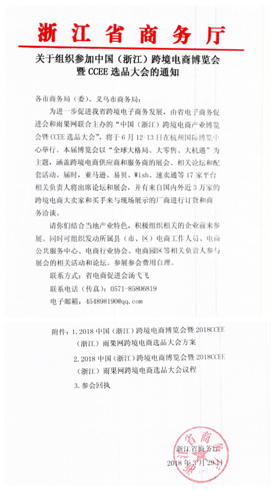
继3月CCEE(深圳)雨果网跨境电商选品之后,在浙江省商务厅的指导下,雨果网将联合浙江省电子商务促进会于6月12日-13日在杭州举办“2018中国(浙江)跨境电商博览会暨CCEE(浙江)雨果网跨境电商选品大会”。

近日,浙江省商务厅也下发关于组织参加“中国(浙江)跨境电商博览会暨CCEE选品大会”的通知,号召工厂、电商企业参展。

CCEE(浙江)重磅①:与浙江电商促进会强强联手,规模再破行业纪录

据了解,本届大会以“全球大格局、大零售、大机遇”为主题,涵盖跨境电商供应商和服务商的展会、相关论坛和配套活动。展馆面积愈26900平方米,能容纳近800多家优质工厂、90多家专业服务商、50000多专业跨境电商采购商观众。

展会现场将按照跨境电商销售品类分区展示,分别有鞋箱服包、消费电子、五金汽配、家居装饰、户外用品等跨境电商热门品类,同时还将设立政府、物流、支付、金融、培训等跨境电商服务类展商。

值得一提的是,亚马逊、eBay、Wish、速卖通等17家平台以及Facebook、Bing等国际巨头都将莅临论坛和展会现场,并有来自国内外近4万家的跨境电商大卖家和买手与现场展示的厂商进行订货和商务洽谈。

CCEE(浙江)重磅①:与浙江电商促进会强强联手,规模再破行业纪录

截止目前,大会已有超数百家工厂报名参展,其中超过70%的CCEE老展商再随雨果网出征。

CCEE(浙江)重磅①:与浙江电商促进会强强联手,规模再破行业纪录

与此同时,在4月份,雨果网CEO兼创始人翁耀雄、副总裁赵锞以及雨果网欧洲分公司团队已经赶赴意大利、法国、比利时、德国等欧洲四国,与意大利家具协会(Federlegno-Arredo简称FLA)等国际协会、海外知名企业达成协议,届时并将组织海外采购团亲赴6月12-13日CCEE(浙江)雨果网跨境电商选品大会。

CCEE(浙江)重磅①:与浙江电商促进会强强联手,规模再破行业纪录

此外,雨果网COO刘宏也将带队在4月底赶赴中东,将与中东各国的电商组织洽谈合作。还有,CCEE浙江站在Google/Facebook等线上渠道的海外推广也在展开。因此,在多方努力下,CCEE浙江站有望以国际展会的形象在美丽的杭州亮相,敬请关注。

CCEE(浙江)重磅①:与浙江电商促进会强强联手,规模再破行业纪录

如果你是工厂,想与更多出口电商卖家接触,想对接海外采购商,“我要参展”了解更多6月CCEE浙江站相关信息,虚位以待,抢占先机。

相关标签:

分享到:

--
评论
最新 热门 资讯 资料 专题 服务 果园 标签 百科 搜索

收藏

--

--

分享