
2019-04-12 15:09
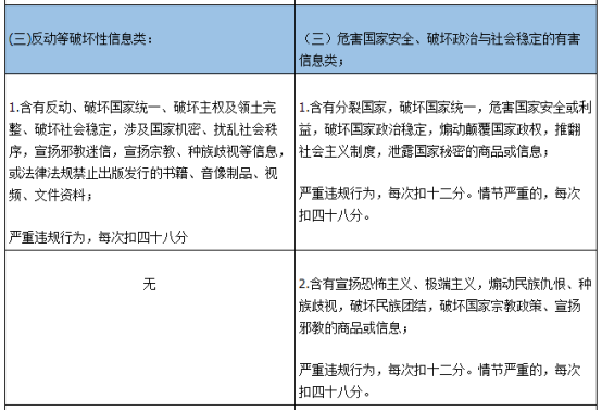
今日,雨果网获悉,为进一步完善对危害国家安全、破坏政治与社会稳定的有害信息等的管控,天猫国际特此变更《天猫国际禁售商品管理规范》,本规则于2019年4月12日公示,于2019年4月19日生效。
据悉,变更后包括危害国家安全、破坏政治与社会稳定的有害信息类,非法服务、票证类以及未经允许违反国家行政法规或不适合交易的商品类,将依据违法行为的轻重程度,处以相应的扣分处罚。
变更前后规则对比如下:
(图/天猫国际公告消息截图)