
Oberlo 中的发货跟踪
备注:发货跟踪仅适用于 Oberlo Basic 和 Oberlo Pro 套餐。
Oberlo 可帮助您跟踪客户订单的状态。您还可以查看和解决任何跟踪错误,例如跟踪代码损坏或过期。
大多数 AliExpress 订单均提供跟踪代码。对于具有跟踪代码的订单,该代码会显示在 Oberlo 帐户订单页面上的订单旁边。
本页相关主题
查看更多跟踪详细信息
步骤:
转至 Oberlo 控制面板中的订单页面。
单击任意订单旁边的跟踪代码,查看有关货件的更多详细信息。
更新跟踪详细信息
Oberlo 每隔几天更新一次跟踪信息,但您可以随时请求更新状态,或者在您了解新状态的情况下手动调整状态。
请求跟踪状态更新
转至 Oberlo 控制面板中的订单页面。
单击您要为其请求跟踪状态更新的订单旁边的跟踪代码。
单击再跟踪。
手动更新跟踪状态
转至 Oberlo 控制面板中的订单页面。
单击想要更新跟踪状态的订单旁的跟踪代码。
单击手动设置跟踪状态下拉菜单,然后选择新的跟踪状态。
例如,如果您知道订单已送达,请先单击再跟踪,以便通过跟踪代码中获取最新信息。如果状态未更新为已送达,则可以使用手动设置跟踪状态下拉菜单来手动更改状态。
订单跟踪页面
若要查看所有订单的跟踪状态,请单击 Oberlo 控制面板中的订单跟踪。
默认情况下,订单跟踪页面会显示过去 30 天内所下的订单。您可以单击日期范围以更改时间范围。
您可以使用筛选器来选择要关注的订单状态。
在结果筛选框中选择要求注意以显示符合以下任一条件的订单:
订单在 45 天创建并且已发货,但未送达。
订单的包裹发货状态为 Alert、Expired 或 Undelivered。
订单在 7 天前下单,但尚未发货。
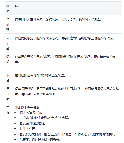
跟踪代码状态
订单可能具有以下一种跟踪状态:
发货监控
备注:发货监视仅适用于 Oberlo Basic 和 Oberlo Pro 套餐。
您可以监视一段时间内的发货情况。例如,您可以查看在过去 7 天内已发货的订单数量或尚未交付给客户的订单数量。
使用筛选器缩小关注范围。启用要求注意以突出显示符合以下条件的订单:
订单在 45 天前创建并且已发货,但未送达。
订单的包裹发货状态为“警报”、“已过期”或“未送达”。
订单在 7 天前下单,但尚未发货。
发货通知
供应商发货并在 Oberlo 中发货订单后,您可以发送附有跟踪代码的发货通知电子邮件或短信。
设置自动发送的发货通知电子邮件
在 Oberlo 控制面板中,单击设置 > 商店设置。
选中 Notify customers about the order fulfillment(通知客户有关订单发货的信息)。
在自定义发货跟踪 URL 中,添加 http://www.17track.net/?nums= 或任何其他包裹跟踪网站 URL。
在 Shopify 商店设置中,转到设置 > 通知 > 发货确认,然后将通知模板替换为本文档中的文本。
单击保存。
客户可通过单击通知电子邮件中的跟踪代码转到承运人网站,在其中查看货件的状态。
设置短信发货通知
在 Shopify 商店设置中,转到设置 > 通知 > 发货确认。
单击短信。
将通知模板替换为本文档中的文本。
单击保存。
备注: 您无法为标记为已付款的草稿订单发送短信通知。(来源: Shopify)
以上内容属作者个人观点,不代表雨果网立场!如有侵权,请联系我们。
相关链接:Shopify代发货应用:Oberlo订单的承运商选项介绍