近期,eBay做出了这些调整:
2020年5月末,eBay将在下列分类中增添新的物品属性。虽然这些新物品属性目前并非必填,但eBay建议卖家尽快将它们添加到相关的物品刊登中。卖家向eBay提供的有关所售卖刊登的属性越多,eBay越能将卖家的刊登与买家正在寻找的物品相匹配。
手表(Watches)
商业及工业用品(Business & Industrial)
家居与园艺(Home and Garden)
体育用品(Sporting Goods)
关于必填(Required)物品属性和受影响分类的完整列表,请从下面的链接转到eBay卖家中心关于物品属性的专门页面,并下载相关的Excel列表。
https://abpost.ebay.cn/policy/152
在全球新冠疫情期间,eBay发现使用海外仓的卖家普遍存在较严重的物品超售行为;即使使用认证海外仓服务商的部分卖家也存在因物品超售导致派送延迟率高、物流不良率高等问题。有鉴于此,5月21日起eBay对于使用认证的海外仓供应商(列表如下)的交易保护进行调整,具体要求为:
1. 在承诺订单处理时间内取得尾程物流供应商的揽收扫描;
2. 不存在物流服务降级情况(物流服务降级是指:卖家实际使用的物流服务时效性与承诺的投递时效不相匹配。举例,若您的物品刊登设置为2天投递时效的物流选项,但实际却使用5天投递时效的物流服务);
3. 正确填写物品所在地(例如卖家使用的认证的海外仓所在地为西班牙,物品所在地请写为西班牙而非其他国家);
4. 向海外仓下单时立即将eBay平台交易信息(交易号、刊登号)同步给认证的海外仓供应商。
符合上述要求的交易,在eBay海外仓服务标准中关于派送延迟(妥投扫描晚于预计至晚送达时间)或未收到货纠纷(Open INR)的考核将被保护。
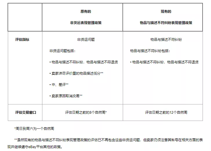
为了更有效管理非货运相关的纠纷从而进一步提高买家体验,自2020年5月25日起,eBay将把现有的非货运表现管理政策更改为物品与描述不符纠纷表现管理政策。
如果帐号在卖家中心的物品与描述不符纠纷显示状态为非正常状态,则eBay将可能对您的帐号采取措施,包括但不限于刊登下架,销售限制,帐号冻结等。
政策具体内容如下:
由于加拿大邮政将于当地时间5月24日起停止对所有入境包裹进行处理且服务恢复时间待定,为避免包裹派送严重延误而产生买家和卖家之间的纠纷,我们要求卖家:
- 在加拿大邮政对入境包裹恢复处理之前,使用国际商业快递(联邦快递全球服务、DHL国际快递服务、UPS国际快递服务)对加拿大路向包裹进行发货。
- 对于在5月15日至本公告发布(5月19日)期间已经产生的加拿大路向的交易,若卖家确认无法使用国际商业快递发货,请与买家妥善沟通后取消交易。
修改内容如下:
自中国时间2020年5月16日至5月31日,SpeedPAK从中国大陆和香港出口到奖励路向的包裹:
1. 如实际接收扫描时间(A-Scan timestamp)在付款时间(payment time)后2天(含2天)内产生,则eBay的奖励给付比例为100%;
2. 如此类包裹同时满足所设置的承诺交货时间(promised handling time)低于或等于3天,则eBay的奖励给付比例为150%;
其余活动条款细则维持不变。
运费奖励
橙联将从中国时间2020年5月16日起,调整SpeedPAK跨境物流解决方案从中国大陆及香港地区出口至美国、英国、德国路向的运价,具体调整如下:
SpeedPAK 中国大陆出口
SpeedPAK 中国香港出口
为提醒卖家符合遵守eBay跨境电商海外仓服务标准,始终为买家提供良好的购物体验,现对eBay海外仓服务标准进行如下重申及强化:
海外仓交易实际派送时效要求:卖家需选择可靠的物流供应商,当刊登物品售出之后,自买家付款之日起,确保物品在规定时间内妥善送达买家。
海外仓刊登承诺时效要求:海外仓刊登的订单处理天数+物流选项派送天数总时长需满足一定要求。
禁止使用海外仓的交易存在不诚信的行为:包括但不仅限于从非刊登物品所在地发货,上传虚假跟踪号,未正确填写物品实际所在地等不诚信行为。

海外仓交易派送时效要求及海外仓刊登承诺时效要求
考察指标的评估时间窗口及计算
考察指标要求
澳洲竞争暨消费者委员会(ACCC)要求境内的交易平台提醒销售马桶坐浴盆冲洗器(toilet seat bidet douches),手持式坐浴盆喷雾器(handheld bidet sprays)和扳机喷雾器(trigger sprays),以及与马桶水箱出口相连的其它坐浴盆类产品(坐浴盆产品)的卖家了解并遵守澳大利亚相关法规及要求。
此外,SpeedPAK已经于5月8日起恢复大陆至澳大利亚路向经济型方案收寄服务。
● 买家:eBay已将买家必须将物品退回给卖家的时间增加至21个工作日,自卖家接受退货请求并且买家收到退货运单的时刻起开始计算。
● 卖家:eBay已将卖家必须向买家提供退款的时间增加至5个工作日,自运送追踪信息确认物品已退回给卖家之日起开始计算。
延长后的时间表适用于2020年3月25日当天或之后发起的退货请求,直到eBay另行通知。
卖家无需采取任何行动。请注意,由于退货时间表的延长,退货可能需要更长的时间才能抵达卖家手中。
如果卖家未收到买家退回的物品,卖家可以根据eBay的正常政策发起退货申诉。
如果您在物品刊登同时满足以下条件,将被视为符合eBay平台服务标准:
1)受eBay邀请入驻企业平台的企业级卖家在指定的与疫情相关的物品目录下进行的刊登。若受邀请的企业级卖家在错误的品类进行刊登,将视为不满足eBay平台的服务标准。
2)物流服务满足以下要求:
●对于所有直邮发货(物品所在地为非当地海外仓)的交易,您必须
a)使用eBay认可的跨境物流服务商,并
b)在您承诺的处理时间内完成A-Scan
●对于海外仓储发货(物品所在地为当地海外仓),您必须
a)使用eBay认可的海外仓储服务商Winit或Goodcang或4PX进行海外仓发货, 并
b) 在您承诺的处理时间内完成A-Scan
3) 所有相关物品刊登仍然需严格遵循物品销售所在地的相关法律法规及eBay各平台政策的要求(包括但是不限于:哄抬物价政策,海外仓服务标准管理政策等)。
卖家有义务阅读并知晓eBay平台的所有政策,了解eBay各平台限制销售的品类。对于一些eBay平台上限制销售的品类,即使卖家满足了平台规定的物流服务,卖家仍然不得销售。对于经eBay允许在指定物品品类目录下进行刊登的卖家,仍然需要遵守eBay平台的物流服务政策要求。卖家应进一步了解,未出现在eBay指定的与疫情相关的物品品类目录里的刊登,并不能被视为不受到任何限制而进行销售。
(来源:Link跨境研究所)
以上内容属作者个人观点,不代表雨果网立场!本文经原作者授权转载,转载需经原作者授权同意。