已收藏,可在 我的资料库 中查看
关注作者
您可能还需要
独立站
DTC出海启航盛典
立即报名
加入社群
独立站近期活动

葡萄牙电商Worten销售佣金是多少

Worten是葡萄牙领军电商平台,热销品类有:手机,3C消费类,娱乐电子类,IT,家用电器,数码相机等。Worten主要热门类目佣金集中在7-15%的佣金。

葡萄牙电商Worten销售佣金是多少

Worten是葡萄牙领军电商平台,在全民中拥有最高的品牌知名度,55%的受众都知道这个品牌。在2019年,有超过500万葡萄牙人在Worten购物,并且拥有超过230家实体店。在3C、家用电器及耗材和娱乐电子设备等类目的sku超过120万个,客单价高达120欧,年销售额超过1.1亿欧元。

热销品类:手机,3C消费类,娱乐电子类,IT,家用电器,数码相机

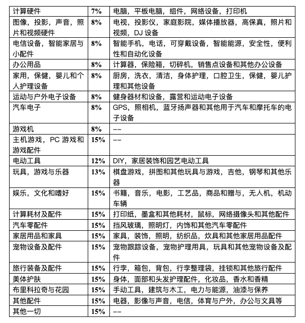
平台佣金:主要热门类目佣金集中在7-15%的佣金。

销售佣金

葡萄牙电商Worten销售佣金是多少

本文电脑具体操作的文字内容:电脑型号:戴尔optiplex7070、电脑系统:windows7家庭普通版、浏览器版本:360浏览器12

(来源:出海记事本)

分享到:

--
评论
最新 热门 资讯 资料 服务 果园 标签

收藏

--

--

分享
出海记事本
分享不易,关注获取更多干货