已收藏,可在 我的资料库 中查看
关注作者
您可能还需要
独立站
DTC出海启航盛典
立即报名
加入社群
独立站近期活动
AI
智造爆款 · AI先行
立即报名
加入社群
近期活动
查看更多>

火爆!今年大量新卖家入驻亚马逊!

大量卖家入驻亚马逊!附开店流程

火爆!今年大量新卖家入驻亚马逊!

近日,Finbold分析的数据显示,亚马逊市场在2021年新增了295,000名新卖家。该数字等于每天加入3,734名新第三方卖家,每小时155名。新卖家利用亚马逊的受欢迎程度和广泛的工具来吸引更多的客户。根据目前的增速,到今年年底,大约有140万新卖家将可能加入亚马逊市场。

对新卖家的细分显示,通过美国市场加入的大多数人占26%,即76,769。到2021年,至少29,798名新卖家加入了印度网站,占亚马逊市场新增用户总数的10.1%。加拿大市场吸引了22,088名新卖家。

火爆!今年大量新卖家入驻亚马逊!

2020年是十年来电子商务市场最好的一年。电子商务的增长发生了巨大变化,而市场却抓住了其中的大部分。总体而言,这也是通过卖家和品牌进行交易的最成功的一年。

2020年,亚马逊市场上的卖家出售了价值2950亿美元的产品,作为零售商,亚马逊的销售额为1800亿美元。根据亚马逊披露的初步和粗略估算,亚马逊的商品总销售额为4,750亿美元。

火爆!今年大量新卖家入驻亚马逊!

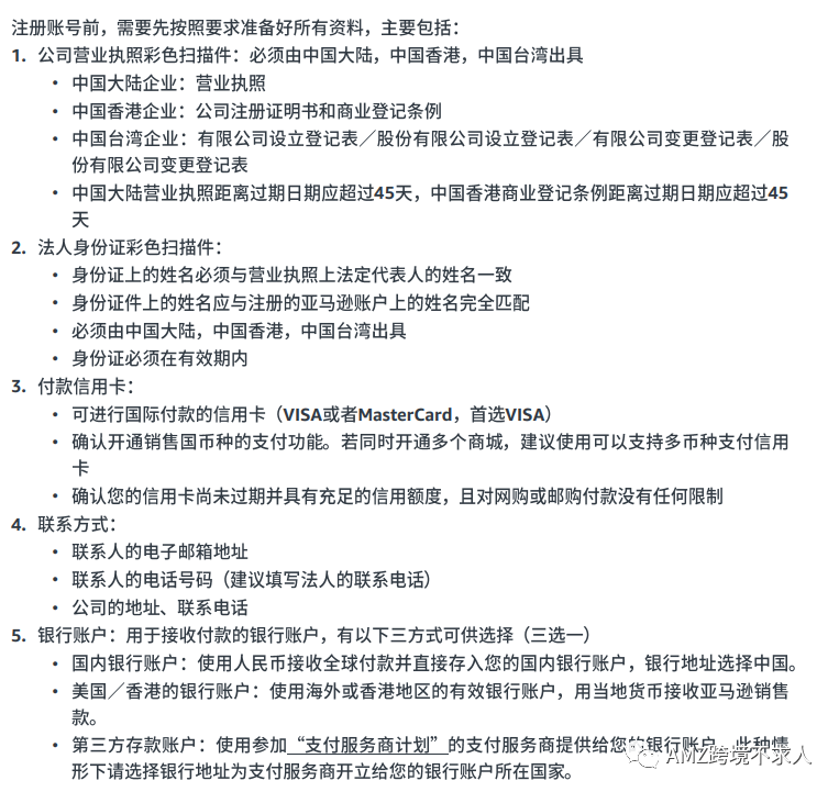
附上2021最新注册亚马逊账号的流程:

火爆!今年大量新卖家入驻亚马逊!

火爆!今年大量新卖家入驻亚马逊!

火爆!今年大量新卖家入驻亚马逊!

火爆!今年大量新卖家入驻亚马逊!

火爆!今年大量新卖家入驻亚马逊!

火爆!今年大量新卖家入驻亚马逊!

火爆!今年大量新卖家入驻亚马逊!

火爆!今年大量新卖家入驻亚马逊!

火爆!今年大量新卖家入驻亚马逊!

火爆!今年大量新卖家入驻亚马逊!

火爆!今年大量新卖家入驻亚马逊!

火爆!今年大量新卖家入驻亚马逊!

火爆!今年大量新卖家入驻亚马逊!

火爆!今年大量新卖家入驻亚马逊!

火爆!今年大量新卖家入驻亚马逊!

火爆!今年大量新卖家入驻亚马逊!

火爆!今年大量新卖家入驻亚马逊!

火爆!今年大量新卖家入驻亚马逊!

火爆!今年大量新卖家入驻亚马逊!

火爆!今年大量新卖家入驻亚马逊!

火爆!今年大量新卖家入驻亚马逊!

火爆!今年大量新卖家入驻亚马逊!

火爆!今年大量新卖家入驻亚马逊!

(来源:AMZ跨境不求人)

以上内容属作者个人观点,不代表雨果跨境立场!本文经原作者授权转载,转载需经原作者授权同意。

(来源:AMZ跨境不求人)

分享到:

--
评论
最新 热门 资讯 资料 专题 服务 果园 标签 百科 搜索

收藏

--

--

分享
AMZ跨境不求人
分享不易,关注获取更多干货