已收藏,可在 我的资料库 中查看
关注作者
您可能还需要
独立站
DTC出海启航盛典
立即报名
加入社群
独立站近期活动
选品
织里童装产业带探厂
立即报名
活动咨询
近期产业带活动
查看更多>>

意大利VAT——意大利5W欧元卖家保证金缴纳及特殊续费通知

现已对意大利5万欧元卖家保证金缴纳流程完成了确认

意大利VAT——意大利5W欧元卖家保证金缴纳及特殊续费通知图片来源:跨境白武士 James

现已对意大利5万欧元卖家保证金缴纳流程完成了确认,请查收附件意大利5w欧元保证金缴纳指引及注意事项通知如下,请仔细查阅并反馈缴纳情况。

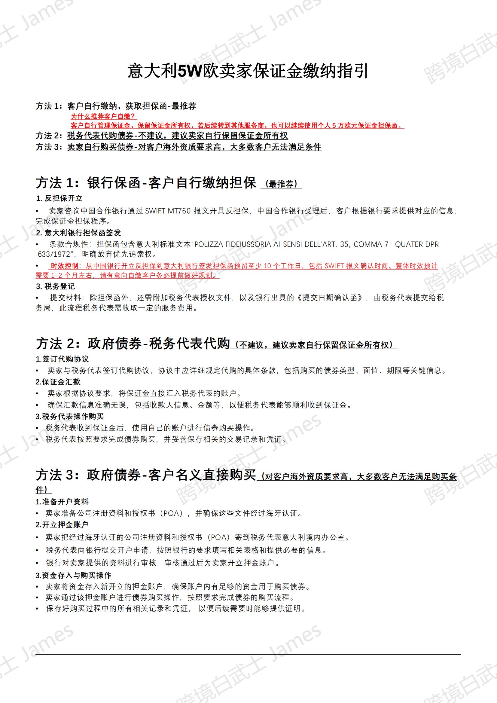
一、5W欧元卖家保证金政策核心要求:

①保证金缴纳方式:银行担保、政府债券;

②保证金存放周期:至少36个月

③建议缴纳方式:客户自行缴纳担保——通过银行担保的方式推进保函事宜,详情请见指引方法1。注意:办理时效预计1-2个月,建议客户提前办理,避免因审核延迟影响欧盟税号有效性。

④保证金缴纳时间节点:首次截止日期:6月13日 最终截止日期:8月13日(宽限期60天)。

⑤逾期未缴纳后果:欧盟VIES税号将被税局强制注销,从而影响客户的跨境销售和使用亚马逊意大利运营中心权限。

二、方案选择

方案一:缴纳5W欧元保证金——缴纳方式详见指引,建议选择自行缴纳担保

方案二:不缴纳5W欧元保证金,保留本土税号——仍可正常申报,但欧盟税号失效,将会限制客户意大利销售

方案三:不缴纳5W欧元保证金,注销/弃号——需支付注销费

总结说明:

意大利5万欧保证金缴纳不提供代缴服务,需要客户自己缴纳;目前我们最建议方案一:“银行保函-客户自行缴纳担保”;不建议购买债券,对客户海外资质要求很高,可能需要提供意大利的资产,执照和报表才可以;所以可行性方案一最高。

关于申请银行保函具体要求,需要需客户跟银行对接,联系银行的国际保函的部门。

客户完成保证金缴纳后,请将保函提交给税代,由税代来操作提交给税务局;

请注意申请银行保函的整体时效预计需要 1-2 个月左右,有意向自缴客户请务必提前做好规划。

关于保证金的退回:需要等欧盟税号合规注销三年后,不继续再意大利经营后才可以申请退回。

意大利5w欧元保证金缴纳指引

意大利VAT——意大利5W欧元卖家保证金缴纳及特殊续费通知图片来源:跨境白武士 James

意大利VAT——意大利5W欧元卖家保证金缴纳及特殊续费通知图片来源:跨境白武士 James

(来源:跨境白武士James)

以上内容属作者个人观点,不代表雨果跨境立场!本文经原作者授权转载,转载需经原作者授权同意。​

分享到:

--
评论
最新 热门 资讯 资料 专题 服务 果园 标签 百科 搜索

收藏

--

--

分享
跨境白武士James
分享不易,关注获取更多干货