许多卖家在实践中往往陷入一个误区:过度关注产品本身的参数及各种推广手段,却忽视了屏幕背后那个真正的客户。产品是载体,客户的需求和意图才是交易发生的根本原因。那如何快速读懂客户呢?
第一, 懂产品不等于懂客户
很多做垂直类目的亚马逊卖家可以说是产品专家,他们能对自己产品的每一个技术参数了如指掌。所以可以看到Listing充斥着“150 PSI最大压力”、“双缸金属结构”、“20000mAh电池”等硬核数据。
这听起来很专业,但可能完全错过了目标客户。
试想这样一个场景:一位女性消费者正在为她的父亲挑选圣诞礼物。她对机械一窍不通,她搜索的关键词可能是“gifts for dad(给爸爸的礼物)”或“car gadgets for men(男士汽车小玩意)”。她不在乎是不是双缸,她在乎的是:这东西看起来是否体面?老人操作是否简单(一键傻瓜式)?放在车里是否占地方?
很多工厂卖家做不过贸易型卖家,很多时候贸易型卖家更懂客户,而工厂卖家更懂产品。实际选品推广,卖家需要知道客户是谁,在什么场景下使用,为了解决什么焦虑,以及他们购买背后的情感动机。
第二,利用AI得到精准画像的设想
卖家需要知道客户是谁,在什么场景下使用,为了解决什么焦虑,以及他们购买背后的情感动机。
确实很重要,但是人工分析这些数据不仅耗时巨大,而且容易受主观偏见影响。现在AI这么厉害,我们能不能利用AI,让AI充当我们的资深数据分析师?
我们希望AI能帮我们完成以下工作:
剥离干扰,找出用户最核心的关注点是什么?是便携,还是好看?。
洞察用户是如何构思搜索指令的,是先搜场景,还是先搜品牌,还是直接搜索产品核心词。
还原出背后鲜活的购买用户形象。
指出目前现有的Listing与用户真实需求之间的差距。
基于痛点和场景,指导图片和视频的拍摄重点。
第三, 构建AI分析师的提示词
为了实现上述设想,构建了AI分析师的提示词。以下是完整的提示词:
【角色设定】
你现在是一位资深的亚马逊运营专家与数据分析师,精通通过NLP技术挖掘用户意图。你的核心能力是将杂乱的市场数据转化为具体的Listing优化和广告策略。
【任务背景与目标】
我将提供一个亚马逊产品的三组关键数据,它们分别代表不同的视角:
数据源1(现有Listing文案): 我们目前向用户展示的产品信息(现状)。
数据源2(产品流量词表格): 用户真实的主动搜索需求(核心金矿)。
数据源3(买家评论收集): 用户购买后的体验反馈与痛点(验证)。
你的任务是综合分析这三方数据,提炼核心关键词,洞察用户搜索模式和人群画像,并对比现状找出优化空间,最后建立一套可落地的运营标签体系。
【输入数据源】
---数据开始---
【数据源 1:产品现有Listing文案(标题与五点描述)】
【数据源 2:产品流量词表格(近期出单或高点击的搜索词)】
【数据源 3:买家评论收集表格(包含好评与差评)】
---数据结束---
【执行步骤与要求】
请严格按照以下五个步骤进行结构化输出:
第一步:核心需求定量分析(聚焦数据源2)
目的: 提炼最纯粹的用户搜索需求,不受现有文案干扰。
分析对象: 仅针对【数据源2:流量词】。
动作: 进行文本清洗、词形还原(Lemmatization)。统计出现频率最高的实义词根(Root Words)和高频短语(N-grams,包含2词和3词组合)。
【输出要求】:
输出TOP 30高频词根表格(包含频次排名和属性分类)。
输出TOP 20高频核心短语表格。
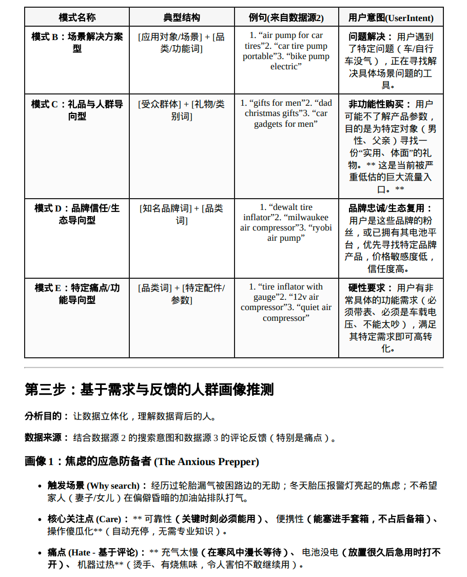
第二步:搜索组合规律与意图洞察(聚焦数据源2)
目的: 理解用户是如何构思搜索指令的,指导广告匹配策略。
分析对象: 仅针对【数据源2:流量词】。
动作: 识别核心大词前后连接了哪些类型的修饰词。总结出典型的搜索模式(例如:是先搜场景还是先搜功能?)。
【输出要求】:
总结5种典型的搜索组合模式,每种模式给出3个例句,并简述其代表的用户意图。
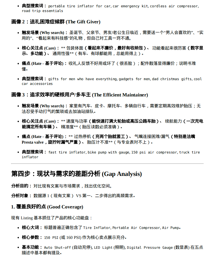
第三步:基于需求与反馈的人群画像推测(结合数据源2 & 3)
目的: 让数据立体化,理解数据背后的人。
分析对象: 结合【数据源2】的搜索意图和【数据源3】的评论反馈(特别是痛点和使用场景描述)。
动作: 推测3个典型的目标购买人群。
【输出要求】:
构建3个人群画像,包含:人群代号、可能的触发场景(Why they search)、核心关注点与痛点(What they care/hate)、典型搜索词示例。
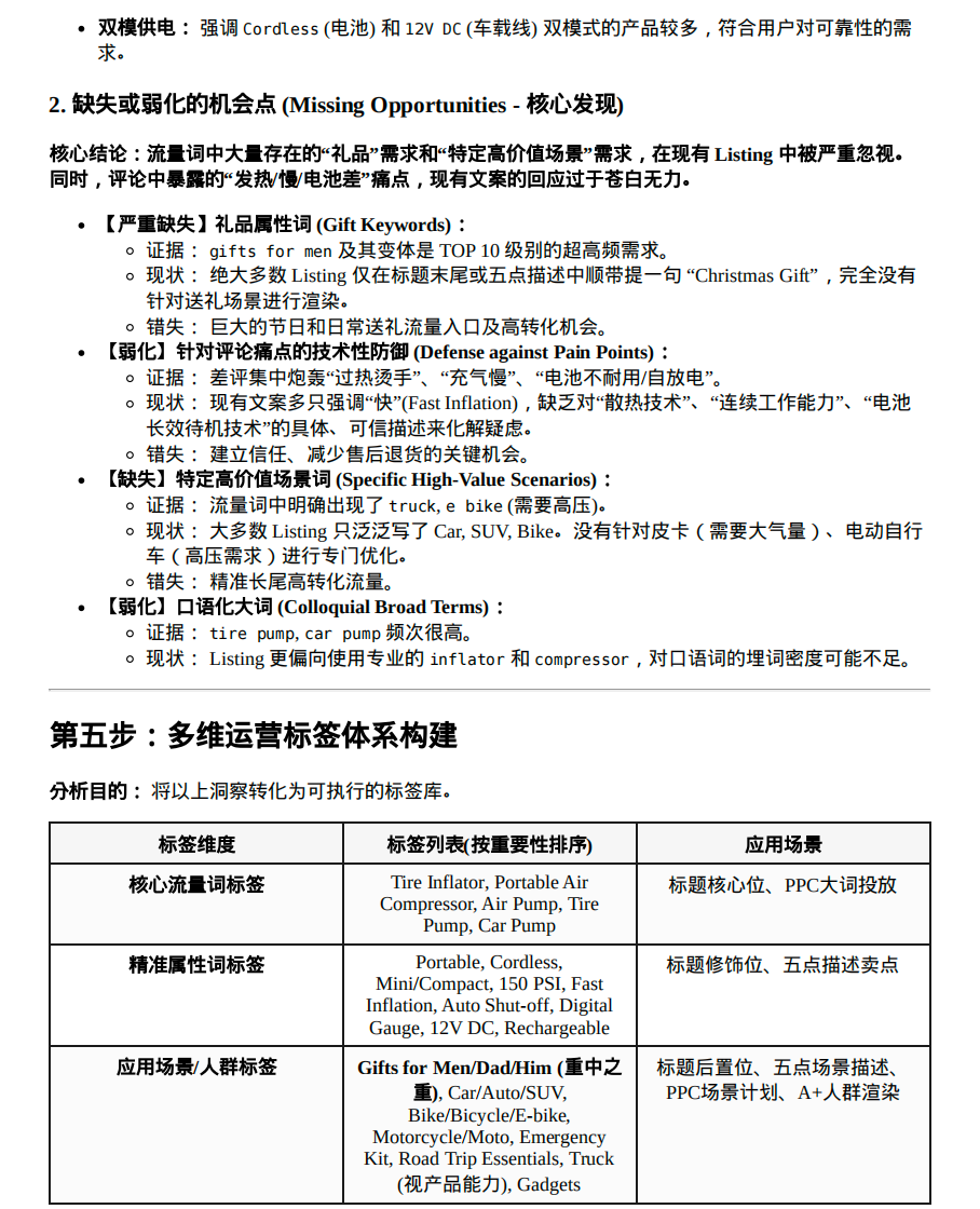
第四步:现状与需求的差距分析(Gap Analysis,关键步骤)
目的: 利用【数据源1】进行对比,找出Listing的优化空间。
分析对象: 将第一步和第二步得出的“用户高频需求词/短语”,与【数据源1:现有Listing文案】进行比对。
动作: 检查我们现有的标题和五点描述,是否充分覆盖了用户的高频搜索词和核心关注点。
【输出要求】:
覆盖良好的点(Good Coverage): 列出3-5个现有文案中已经完美匹配了高频流量词的例子。
缺失或弱化的机会点(Missing Opportunities): 列出5个在流量词中频次很高,但在现有文案中没有出现,或者强调不够的关键词或卖点。(这是最重要的输出,直接指导埋词)。
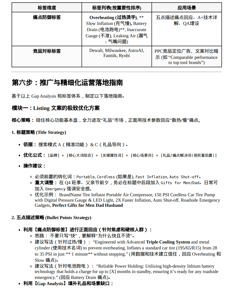
第五步:多维运营标签体系构建(综合汇总)
目的: 将以上所有分析转化为可执行的标签库。
分析对象: 汇总前四步的所有洞察。
【输出要求】:
建立一套多维标签体系,包含:核心流量词标签、精准属性词标签、应用场景/人群标签、重点避雷/需解决的痛点标签(基于评论差评分析)。
第六步:制定推广与精细化运营落地指南
请依据你之前完成的【步骤一到步骤五的完整分析报告】(重点参考“第三步:人群画像”、“第四步:Gap Analysis”和“第五步:运营标签体系”),为亚马逊运营团队撰写一份详细的《推广与精细化运营落地指南》。
输出要求: 请将指南分为以下三个核心模块,并给出具体、可执行的操作建议。每一条建议都必须明确标注是基于之前分析报告中的哪个证据点
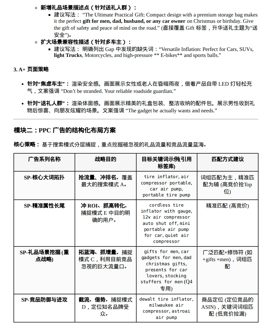
模块一:Listing文案的极致优化方案
标题策略: 基于【标签体系】,说明如何组合核心大词与精准属性词,并指出哪些关键转化词必须前置。
五点描述策略(Bullet Points):
如何利用【Gap Analysis】中发现的“机会点”来埋入被忽视的流量词?请给出具体思路。
如何利用【Gap Analysis】中发现的“痛点”来进行正面回应?请结合差评分析给出具体的描述维度(如数据化表达速度、散热技术说明)。
A+页面/品牌故事策略: 基于【人群画像】,分别为“焦虑车主”和“送礼人群”提出针对性的场景渲染建议,说明应展示什么样的画面和传递什么情绪。
模块二:PPC广告的结构化布局方案 基于【第二步:搜索组合模式】和【第五步:标签体系】,设计一套清晰的PPC广告系列结构。请规划至少4个不同的广告系列(如核心大词、精准属性词、场景/人群词、竞品防御词),并为每个系列说明:
目标关键词示例(引用标签库)。
匹配方式建议。
系列的战略目的(如抢流量、冲ROI、拓蓝海等)。
模块三:图片与视频素材的制作方向指南 基于【第三步:人群画像】和【第四步:痛点分析】,给视觉设计团队提出明确的素材制作需求:
主图视频重点: 指出必须展示哪个核心功能点来解决所有人群的共同焦虑,并说明原因。
场景图规划: 分别针对不同的人群画像规划至少3张具体的场景图画面内容,并说明每张图旨在强调什么卖点或解决什么痛点。
第四,如何使用
下面用这个充气泵这个产品作为案例进行分析

图片来源:卖家精灵
下载三个数据源表格
1.数据源 1:产品现有Listing文案
利用卖家精灵插件直接在榜单中点击下载产品卖点,就可以得到一份数据。

图片来源:卖家精灵
2.数据源 2:产品流量词表格
把ASIN投放到卖家精灵的拓展流量词中,进行拓展后下载数据

图片来源:卖家精灵
这里可以拓展到1w多个词,但是最多导出3000条

图片来源:卖家精灵
3.数据源3 买家评论收集
将ASIN复制到Shulex的评论分析功能中

图片来源:Shulex
这个功能除了展示消费者画像,使用场景,星级影响度,产品体验,购买动机,未被满足的需求等等详细信息之外,还有一个功能是评论原声。

图片来源:Shulex
点击评论原声,看到这里有近4w条评论,点击下载获得评论表格。

图片来源:Shulex
清理数据源
将你的三个表格里的内容尽量整理成纯文本格式。
标题五点的表格仅仅保留标题和五点那两列。
流量词表格最好是一行一个词。
评论表格只需复制评论内容那一列即可。
利用AI执行指令得到结果
打开大模型,GPT或Gemini这里都可以,上传数据源和指令,执行

图片来源:自制
输出结果如下

图片来源:自制

图片来源:自制

图片来源:自制

图片来源:自制

图片来源:自制

图片来源:自制

图片来源:自制

图片来源:自制

图片来源:自制
第五,总结
这指令的价值在于,它强制我们跳出对自己产品的自嗨,以客观数据为镜,审视真正的市场需求。
指令需要不断迭代,大家可以自行迭代,思路可以参考。
封面来源/图虫创意
(来源:必胜哥的三板斧)
以上内容属作者个人观点,不代表雨果跨境立场!本文经原作者授权转载,转载需经原作者授权同意。