已收藏,可在 我的资料库 中查看
您可能还需要
独立站
爆款孵化/政策补贴/AI赋能
立即报名
加入社群
独立站近期活动
卖家社群
跨境同行交流平台
查看更多
亚马逊社群
招商政策、运营进阶资料、业绩增长交流>
TikTok社群
招商政策、运营进阶资料、业绩增长交流>
独立站社群
招商政策、运营进阶资料、业绩增长交流>
Ozon社群
招商政策、运营进阶资料、业绩增长交流>
Shopee社群
招商政策、运营进阶资料、业绩增长交流>
沃尔玛社群
招商政策、运营进阶资料、业绩增长交流>
您的专属活动管家
点击添加
本地跨境资源
查看更多
深圳卖家社群
同城跨境资源交流,本地活动抢先知>
广州卖家社群
同城跨境资源交流,本地活动抢先知>
杭州卖家社群
同城跨境资源交流,本地活动抢先知>
宁波卖家社群
同城跨境资源交流,本地活动抢先知>
福建卖家社群
同城跨境资源交流,本地活动抢先知>
成都卖家社群
同城跨境资源交流,本地活动抢先知>
您的专属活动管家
点击添加
精品系列活动
查看更多
平台招商活动
平台活动综合社群,get主流平台活动方向>
运营增长活动
多城巡回式分享交流,直连官方解决疑难>
品类系列活动
选品、爆品交流分享,还能参加探厂计划直链源头>
亚马逊系列活动
亚马逊平台动向直击,入门进阶一手扶持>
独立站系列活动
独立站长期布局策略,全面解析新增长路径>
美客多系列活动
多场次、多品类,市场解读&美客多平台政策>
您的专属活动管家
点击添加
雨果X产业带系列
查看更多
时尚品类社群
选品技巧、品类指南、探厂品类源头工厂>
服装内睡社群
选品技巧、品类指南、探厂品类源头工厂>
大件家居社群
选品技巧、品类指南、探厂品类源头工厂>
美妆个护社群
选品技巧、品类指南、探厂品类源头工厂>
家电品类社群
选品技巧、品类指南、探厂品类源头工厂>
其他品类社群
选品技巧、品类指南、探厂品类源头工厂>
您的专属活动管家
点击添加

Anker母公司海翼股份公司名称变更,为IPO做准备?

“湖南海翼电子商务股份有限公司” 变更为“安克创新科技股份有限公司”

Anker母公司海翼股份公司名称变更,为IPO做准备?

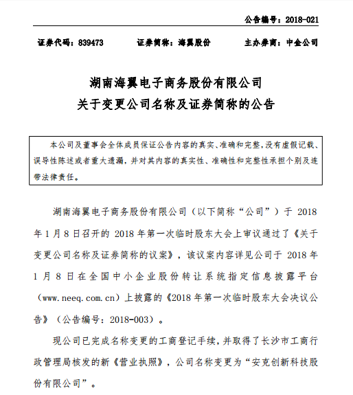
雨果网获悉,近日Anker母公司——湖南海翼电子商务股份有限公司发布关于变更公司名称及证券简称的公告。

公告显示,湖南海翼电子商务股份有限公司名称由“湖南海翼电子商务股份有限公司” 变更为“安克创新科技股份有限公司”,英文名称由“Hunan Oceanwing E-commerce Co.,Ltd”变更为“Anker Innovations Technology Coo.,Ltd”,公司证券简称由“海翼股份”变更为“安克创新”,公司证券代码为 839473,保持不变。

据悉,湖南海翼电子商务股份有限公司已向全国中小企业股份转让系统有限公司提出公司名称及证券简称变更的申请,公司名称及证券简称变更于2018年1月 29日正式生效。

公告具体内容如下:

湖南海翼电子商务股份有限公司(以下简称“公司”)于 2018年1月8日召开的2018年第一次临时股东大会上审议通过了《关于变更公司名称及证券简称的议案》,该议案内容详见公司于2018年1月8日在全国中小企业股份转让系统指定信息披露平台(www.neeq.com.cn)上披露的《2018 年第一次临时股东大会决议公告》(公告编号:2018-003)。

现公司已完成名称变更的工商登记手续,并取得了长沙市工商行政管理局核发的新《营业执照》,公司名称变更为“安克创新科技股份有限公司”。

Anker母公司海翼股份公司名称变更,为IPO做准备?

(文/雨果网 张毅)

相关标签:

分享到:

--
评论
最新 热门 资讯 资料 专题 果园 标签 百科 搜索

收藏

--

--

分享