
1. 退换货流程
2. 退换货服务政策
2.1. 退换货规则
Kilimall承诺符合以下情况,自客户签收商品次日起,在保证商品完好(详见退换货完好标准)的前提下,7日内可以申请退货,部分商品的相关政策或要求会有所不同。客户可在线提交或通过邮件提交退货申请办理退换货事宜。具体退换货标准如下:
2.2. 退换货完好标准
(1)客户应当确保退回商品和相关配(附)件(如吊牌、说明书、三包卡、入网卡等)齐全,并保持原有品质、功能、无受损、手误、刮开防伪、产生激活(授权)等情形,无难以恢复原状的外观类使用痕迹、不合理的个人数据使用痕迹。
(2)商品的外包装为商品不可分割的组成部分,退回时应当齐全、无严重破损、受污。
“外包装”是指:生产厂商原包装(最小销售单元),不含销售商或物流服务商自行二次封装的包装。
(3)赠品遗失或破损、发票遗失不影响商品退货。赠品破损或遗失做折价处理,发票遗失由客户承担相应的税款。
(4)化妆品、个人护理用品、图书、婴儿尿片、音像制品等外包装被一次性密封的,不得拆封。
“密封”是指:商品外包装被生产厂商加以了封条(签)或整体塑(密)封的包装措施。
2.3. 可申请退换货原因
2.4. 以下情况不予以退款
(1)非Kilimall购买的商品(序列号不对);
(2)过保商品(超过三包保修期的商品);
(3)未经授权的维修、误用、碰撞、疏忽、滥用、进液、事故、改动、不正确的安装所造成的商品质量问题,或撕毁、涂改标贴、机器序号、防伪标记;
(4)三包凭证信息与商品不符及被涂改的;
(5)不满足退换货完好标准的商品。
2.5. 其他
(1)有赠品的主商品发生退货时,需将赠品一并提交退货返回,如赠品未退回,则主商品无法全额退款;
(2)Shipped From Overseas商品满足退换货条件的,只接受退货,不接受换货;
(3)Shipped From Overseas商品不满足退换货条件的,一律不接受退换货;
3. 商品售后运费规则

3.1. 运费收费标准
1. 费用标准是什么?
运费收取按照KiliExpress收费标准进行收取费用。KiliExpress收费标准。
2. 如果一次退换多件商品,如何收取费用?
一次退换多件商品同样适用KiliExpress收费标准进行收取费用。
3.2. 商品退回方式及流程
3.2.1. 商品退回方式有哪些?
1). 上门取件:目前只支持Nairobi地区上门取件;
2). 存放自提点;
3). 用户自寄:用户自己承担运费;
3.2.2. 商品退回流程说明:
上门取件流程:
存放自提点:
用户自寄:
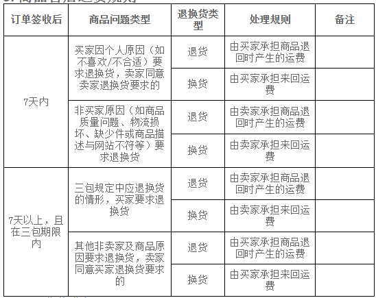
4. 售后退回商品处理规则
(来源:kilimall)
以上内容属作者个人观点,不代表雨果网立场!如有侵权,请联系我们。