已收藏,可在 我的资料库 中查看
关注作者
您可能还需要
独立站
跨境出海峰会
立即报名
加入社群
独立站近期活动
选品
电动两轮三轮车,电摩、骑行配件
立即报名
活动咨询
近期产业带活动
查看更多>>
卖家社群
跨境同行交流平台
查看更多
亚马逊社群
招商政策、运营进阶资料、业绩增长交流>
TikTok社群
招商政策、运营进阶资料、业绩增长交流>
独立站社群
招商政策、运营进阶资料、业绩增长交流>
Ozon社群
招商政策、运营进阶资料、业绩增长交流>
Shopee社群
招商政策、运营进阶资料、业绩增长交流>
沃尔玛社群
招商政策、运营进阶资料、业绩增长交流>
您的专属活动管家
点击添加
本地跨境资源
查看更多
深圳卖家社群
同城跨境资源交流,本地活动抢先知>
广州卖家社群
同城跨境资源交流,本地活动抢先知>
杭州卖家社群
同城跨境资源交流,本地活动抢先知>
宁波卖家社群
同城跨境资源交流,本地活动抢先知>
福建卖家社群
同城跨境资源交流,本地活动抢先知>
成都卖家社群
同城跨境资源交流,本地活动抢先知>
您的专属活动管家
点击添加
精品系列活动
查看更多
平台招商活动
平台活动综合社群,get主流平台活动方向>
运营增长活动
多城巡回式分享交流,直连官方解决疑难>
品类系列活动
选品、爆品交流分享,还能参加探厂计划直链源头>
亚马逊系列活动
亚马逊平台动向直击,入门进阶一手扶持>
独立站系列活动
独立站长期布局策略,全面解析新增长路径>
美客多系列活动
多场次、多品类,市场解读&美客多平台政策>
您的专属活动管家
点击添加
雨果X产业带系列
查看更多
时尚品类社群
选品技巧、品类指南、探厂品类源头工厂>
服装内睡社群
选品技巧、品类指南、探厂品类源头工厂>
大件家居社群
选品技巧、品类指南、探厂品类源头工厂>
美妆个护社群
选品技巧、品类指南、探厂品类源头工厂>
家电品类社群
选品技巧、品类指南、探厂品类源头工厂>
其他品类社群
选品技巧、品类指南、探厂品类源头工厂>
您的专属活动管家
点击添加

跨境电商 | 被按下暂停键的义乌跨境电商

在国内生产销售端逐渐恢复时,海外疫情开始大规模暴发,欧美出现线下门店关闭潮。

跨境电商 | 被按下暂停键的义乌跨境电商

在国内生产销售端逐渐恢复时,海外疫情开始大规模暴发,欧美出现线下门店关闭潮。不只是欧美线下门店的中国供应商,欧美线上零售市场的中国供应商也明显感受到了海外疫情的冲击。

同样在义乌,受亚马逊封仓、物流不畅等影响,义乌跨境电商群体被按下了暂停键。

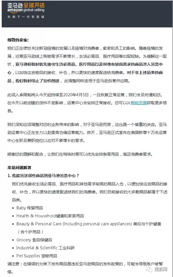
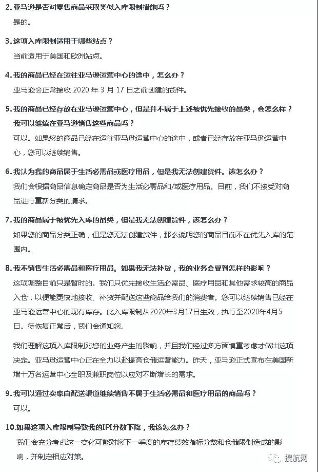
3月17日,中国卖家收到亚马逊“FBA非必要商品停止入库”的邮件通知。邮件表示,为缓解生活必需品、医疗用品等物品的短缺,3月17日至4月5日,亚马逊欧洲和美国站点的FBA仓库优先接受生活必需品和医疗用品,非生活必需品或医疗用品目前不能发往FBA仓库。

跨境电商 | 被按下暂停键的义乌跨境电商

跨境电商 | 被按下暂停键的义乌跨境电商

据Marketplace Pulse2019年6月发布的研究,亚马逊40%的畅销商品来自于中国,亚马逊的这一封仓邮件在中国卖家的微信群里一下子激起了千层浪。

“亚马逊的这一规定意味着非生活必需品或者防疫物资,卖家就不能售卖了,等于我们在欧美亚马逊的零售渠道一下子被按了暂停键。”孙勇(化名)是义乌跨境电商协会的成员,同时是义乌一家跨境电商公司的负责人。

他的公司主要通过亚马逊、eBay以及公司的网站,向欧美市场销售服装、帽子、鞋子等日用品,年营业额5亿元左右。其中,亚马逊的销售单量占据公司60%的订单量。

而在亚马逊零售渠道被暂停前,包括孙勇在内的义乌跨境电商已被物流体系不畅困扰着。

在国内疫情蔓延之时,欧美多家航空公司减少或者暂停往返中国的航线。随着疫情在全球多个国家加速流行,多个国家以及部分城市采取封城乃至禁止外国人入境措施,中国和欧美航线的航班一再减少。

据中国民航局近期消息,3月29日起,国内每家航空公司经营至任一国家的航线只能保留1条,且每条航线每周运营班次不得超过1班;外国每家航空公司经营至我国的航线只能保留1条,且每周运营班次不得超过1班。

“在亚马逊的销售渠道被按下了暂停键后,欧美客户在eBay和我们自己网站上还可以下订单,但现在中国到欧美大部分的航班几乎都停飞了,最初一天还有两班,逐渐减为一天只有一班,再后来一周可能只发一班。”孙勇说,欧美客户一般要求中国包裹在15天内到达,随着航班的减少,包裹无法准时发送,不少订单被取消。

“有些包裹即使能发出去,物流费用也涨了很多,卖出去的包裹都是亏钱的。现在还出现的问题是,我们的包裹达到了欧美,那边无人派送。”

孙勇每天都要查看公司销售业绩的报表,“销售数据每天都在往下走,订单量下降了50%到60%。”

在义乌,和孙勇面临一样困境的跨境电商并不在少数。

作为“世界超市”,依托著名的义乌小商品城,义乌和全球200多个国家和地区有贸易往来。近年来,义乌市政府大力推进跨境电商的发展。2018年底,义乌外贸网商账户数超14万户,外贸网商密度居全国第二,每天有800多万个包裹从义乌发往全球各地。

2019年1月,义乌正式开启全面建设跨境电商综试区,当年义乌全市实现电子商务交易额2768.92亿元。其中,跨境电子商务交易额753.98亿元,同比增长15.16%。

“欧美市场是义乌跨境电商的重要市场,义乌很多跨境电商都面临着和我们公司一样的处境。估计80%以上的义乌跨境电商只能够保住为数不多的单量,订单量要下降2/3,未来几个月都会比较艰难。”孙勇说。

据义乌市政府2018年的数据,按交易额测算,义乌电商产业提供了9万个直接就业岗位,产生了超过18万个间接就业岗位。受国际订单减少的影响,义乌部分跨境电商开始实行轮休制。“我们公司的员工基本是干三天休四天,或者说干一天休一天。”义乌一跨境电商企业主徐先生表示。

(来源:搜航网)

以上内容属作者个人观点,不代表雨果网立场!如有侵权,请联系我们。

分享到:

--
评论
最新 热门 资讯 资料 专题 果园 标签 百科 搜索

收藏

--

--

分享
搜航网
分享不易,关注获取更多干货