已收藏,可在 我的资料库 中查看
关注作者
您可能还需要
独立站
DTC出海启航盛典
立即报名
加入社群
独立站近期活动
选品
织里童装产业带探厂
立即报名
活动咨询
近期产业带活动
查看更多>>

做亚马逊运营为什么那么难?新品怎么推广?(详细攻略)

2021年亚马逊产品推广攻略

做亚马逊运营为什么那么难?新品怎么推广?(详细攻略)

一个新品在推广的过程中,如果前期缺乏系统的运营框架,后期的推广就会耗上更多的精力。因此,社长会在每一期给大家分享亚马逊运营思维导图,有帮助的话记得点在看,转发分享哦~

在《亚马逊运营都是怎么推新品的?(脑图干货)》中,主要内容是新品推广前两个阶段,这期分享的是第 3 阶段(注重站外推广和广告范畴),另外,还有新品推广后的亚马逊商品推广玩法。

"商品推广"是为亚马逊网站上的入驻卖家出售的商品发布的广告。

01亚马逊新品推广

站外Deal,Facebook,Twtter

做亚马逊运营为什么那么难?新品怎么推广?(详细攻略)

△点击可放大查看

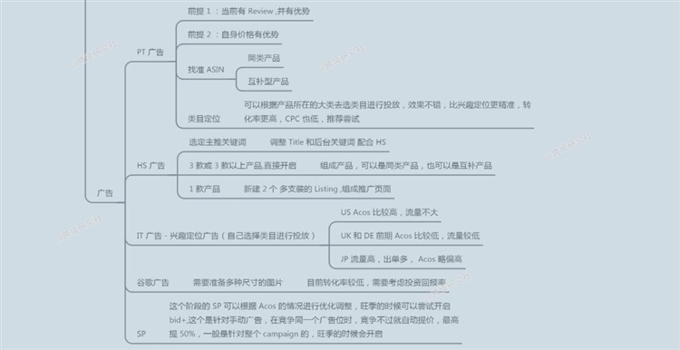
站内Deal,外媒推广,广告

做亚马逊运营为什么那么难?新品怎么推广?(详细攻略)

做亚马逊运营为什么那么难?新品怎么推广?(详细攻略)

02亚马逊商品推广

明确广告投放目标,二、广告排位因素

做亚马逊运营为什么那么难?新品怎么推广?(详细攻略)

03广告活动(创建广告活动名称,高级功能)

做亚马逊运营为什么那么难?新品怎么推广?(详细攻略)

做亚马逊运营为什么那么难?新品怎么推广?(详细攻略)

做亚马逊运营为什么那么难?新品怎么推广?(详细攻略)

下期分享内容,亚马逊商品推广:出价、出词、广告管理框架、广告报告、优化五步。

(来源:跨境研究社@社长)

以上内容属作者个人观点,不代表雨果网立场!本文经原作者授权转载。

(来源:跨境研究社@社长)

分享到:

--
评论
最新 热门 资讯 资料 专题 服务 果园 标签 百科 搜索

收藏

--

--

分享
跨境研究社@社长
分享不易,关注获取更多干货